以下是小编为大家带来的2020年武汉轻工大学普通专升本招生简章,武汉轻工大学一直是湖北普通专升本招生院校中竞争非常激烈的一所院校,如果考生计划报考该校那么相对难度也会更大,大家一定要做好心理准备。

根据《省教育厅关于做好2020年普通专升本工作的通知》精神,结合武汉轻工大学普通专升本招生专业培养目标和要求,特制定本章程。
一、招生对象及条件
(一)招生对象
1.高职高专应届毕业生。2020年湖北高校普通全日制高职高专应届毕业生,报考时能如期毕业(以下简称“普通考生")。考生毕业院校为湖北省普通本科院校、独立学院、独立设置的高职高专院校以及举办普通全日制高职高专教育的成人高等学校,下同。
2.建档立卡贫困家庭考生。报考"建档立卡贫困家庭毕业生专升本专项计划”的考生(以下简称“建档立卡考生”),应是符台“普通考生"报考条件,且经扶贫部i]确认并录入全国扶贫开发信息系统的建档立卡贫困家庭学生。
(二)报名条件
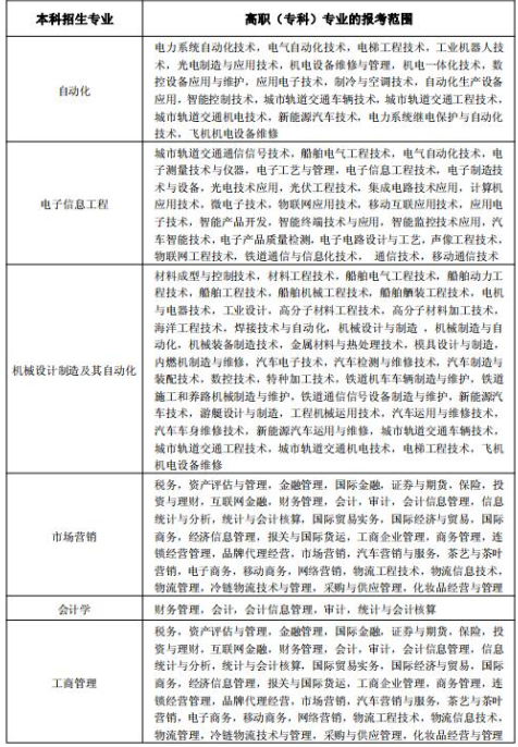
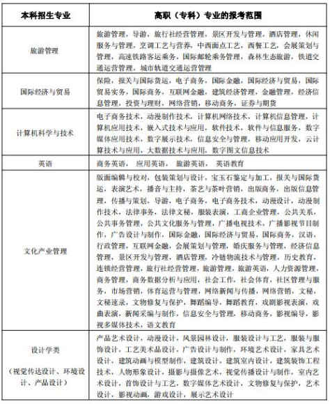
符合报名资格的招生对象,且具备以下条件者,可报考武汉轻工大学:1.具有良好的思想品德和政治素质,热爱祖国,遵纪守法,在校期间末受任何纪律处分(或所受处分已解除);2.修完普通高职高专课程,成绩良好,能如期毕业;3.身体健康;4.所学专科专业需符合武汉轻工大学报考本科专业要求,详视“附件2《武汉轻工大学2020年普通专升本招生专业对高职(专科)专业的报考范围要求》”.
二、招生计划
武汉轻工大学2020年专升本招生计划分"普通考生计划”和"建档立卡贫困家庭毕业生专升本专项计划”(以下简称"专项计划"),详见"附件1《武汉轻工大学2020年普通专升本各专业招生计划》”。
在保持招生总计划不变的情况下,武汉轻工大学将根据考生报名情况对分专业计划进行调整。当武汉轻工大学某专业报考人数不足,招生计划出现空余时,将空余计划调整至其他专业使用:当武汉轻工大学专项计划报考总人数不足专项计划数出现专项计划空余的,空余计划将调整至普通考生计划使用。调整情况于7月20日前在武汉轻工大学教务处网站公布。
三、报名
考生只能选择“普通考生”、“建档立卡考生”中的一种考生类型报考,每名考生限埴报一个武汉轻工大学的本科专业。考生报考武汉轻工大学时务必首先确认本人是否符合所埴报本科专业的报考条件,各本科招生专业对报考考生专科专业的要求详见附件2《武汉轻工大学2020年普通专升本招生专业对高职(专科)专业的报考范围要求》。
(一)院校代码:10496武汉轻工大学
(二)报名流程:
1.统一报名
(1)符合报名资格条件的考生于2020年6月28日8:00至7月1日23:00登录湖北省高等学校普通专升本报名平台(以下简称“报名平台”。网址为http://zsb.e21.cn)进行网络报名,同时按报名平台要求上传本人电子照片。具体报名流程请登录报名平台查看《考生须知》。
(2)考生对其提供的信息和资料真实性负责,并承担相应责任。网络报名期间,报名平台实时公布各举办高校招生专业报考人数,并可修改志愿。
(3)埴报志愿结束后,武汉轻工大学将于2020年7月2日按照招生简章有关规定对考生的志愿信息进行审核确认,志愿信息审核通过的考生不得再更改志愿信息;志愿信息审核未通过的考生于2020年7月3日8:00至17:00更正--次志愿信息;武汉轻工大学于2020年7月4日对更正志愿的考生进行专业志愿终审;考生可于2020年7月2日8:00至7月5日14:00打印《2020年湖北省高校普通专升本报名申请表》。具体时间以报名平台通知为准。
2.考生信息审核
经湖北省高等学校普通专升本报名平台完成志愿埴报,并审核确认通过的考生于2020年7月6日8:00至7 9日23:00登录武汉轻工大学教务处网站,根据考生信息审核相关通知,经由武汉轻工大学专升本报名管理系统提交材料:
①与报名身份信息相符且在有效期内的二代身份证扫描件(正反面在同一页,PDF文档格式电子版);
②考生本人经学信网申请的《教育部学籍在线验证报告》(PDF文档格式电子版),学籍在线验证报告申请方法步骤可在武汉轻工大学教务处网站通知公告栏查看;
③考生本人经湖北省高等学校普通专升本报名平台打印并签字的《2020年湖北省高校普通专升本报名申请表》扫描件(PDF文档格式电子版);
④“建档立卡考生",须另行上传相关证明材料扫描件(PDF文档格式电子版)。
上述材料的电子版必须清晰可辦,信息可识别。武汉轻工大学接收考生提交材料后,将对报考学生的身份信息和学籍学历信息进行审核。考生志愿信息与考生提供个人信息不相符、不满足武汉轻工大学报考条件的考生,取消报名资格。
3.考生缴费
经审核取得报名资格的考生,于2020年7月15日8:00至7月16日17:00登录武汉轻工大学学生网上缴费系统(网址为https://wssf.whpu.edu.cn/wsyh/login.aspx)缴纳考试费80元。
缴费成功后将缴费成功的页面截图备用。逾期末缴纳报名考试费的考生,视为自动放弃考试资格。报名考试费缴纳后,无论参加考试与否,一律不再退费。
武汉轻工大学工作人员在任何时候、任何情况下都不会要求考生向私人账户汇款,请考生提高警惕,谨防诈骗。
4.准考证打印
完成缴费的考生于2020年7月24日8:00至7月28日13:30登录武汉轻工大学教务处网站专升本报名管理系统打印准考证。根据省教育厅有关文件精神,针对报考学生的资格审查将贯穿专升本招生、考试、录取、报到、考生入学学习等全过程。在整个“专升本”各工作环节,-旦发现考生有弄虑作假、违规违纪行为,-律取消专升本考生报名、考试、录取、报到、在校学习资格。
四、考试
(一)考试时间:2020年7月28日(星期二)
科目1—大学英语09:00-11:00
科目2一专业综合13:30-15:00
(二)考试地点:武汉轻工大学(具体见准考证)
(三)考试科目:考试科目为大学英语(科目1)与专业综合(科目2),每个考试科目的单科总分均为100分。考试科目、参考教材和考试大纲,详见"附件3《武汉轻I大学2020年普通专升本考试各专业考试科目、参考教材和考试大纲目录》
(四)考生必须携带与报名身份信息相符且在有效期内的二代身份证及武汉轻工大学专升本报名管理系统打印的准考证参加考试。
(五)考试入场流程、疫情防控注意事项根据考前疫情防控工作要求,发布在武汉轻工大学教务处网站通知公告栏。
(六)成绩查询与复查:
考生可通过武汉轻工大学教务处网站专升本报名管理系统成绩查询功能查询本次考试成绩,武汉轻工大学同时公布成绩复查时间和程序。
五、录取
(一)录取规则:
成绩发布完毕并复查无误后,武汉轻工大学将根据考生的考试成绩和各专业招生计划,划定各专业录取分数线,从高分至低分择优录取。若总分相同,按大学英语成绩排序录取。
(二)录取程序:
1.建档立卡考生录取。①在普通考生录取前,先录取建档立卡专项计划。根据录取规则,按建档立卡考生的考试成绩从高分到低分依次录取,直至完成专项计划。②专项计划录取结束后,未被专项计划录取的建档立卡考生,与普通考生-起参加普通考生录取。
2.普通考生录取。①录取。根据录取规则和考生的考试成绩,在普通考生计划内从高分到低分依次录取。②补录。第-轮录取结束后,若有未完成的普通考生计划,武汉轻工大学将参加由湖北省教育厅统-组织的补录工作,按招生简章规定和英语科目成绩对报名参加补录的考生从高分到低分依次录取。
(三)公示:武汉轻工大学将拟录取学生名单在教务处网站公示,公示时间为7天,公示无异议后上报省教育厅审核备案。武汉轻工大学于8月中下旬向通过审核备案的学生发放录取通知书。录取考生凭录取通知书办理户口和档案迁移手续,具体报到时间以通知书和专升本入学须知要求为准。
六、收费项目和标准
根据《湖北省物价局、湖北省教育厅关于规范教育招生考试收费有关问题的通知》(鄂价费(2006)107号)文件规定,报名参加武汉轻工大学普通专升本考试的考生应向本校缴纳普通专升本报名考试费,收费标准为80元/生。
被武汉轻工大学录取的2020年普通专升本学生,入学后的学费、住宿费等收费项目和标准与经省物价主管部门门批准的相同专业2020年入学的普通全日制本科学生收费标准一致。
七、学籍复核及入学政策
武汉轻工大学录取和省教育厅备案通过后,考生持录取通知书,按录取通知书及专升本入学须知有关要求和规定的期限到校办理入学手续。因故不能按期入学的,应当向学校请假。未请假或者请假逾期的,除因不可抗力等正当事由以外,视为放弃入学资格。武汉轻工大学将在报到时对新生入学资格进行审查,审查合格的办理入学手续,予以学籍注册。如审查发现考生信息等证明材料与本人实际不符等情况,武汉轻工大学按相关规定予以处理。专升本学生学籍管理按湖北省教育厅专升本政策执行。学生本科在校期间与其他本科生-样享受奖学金助学金等待遇。
专升本学生原则上单独编班教学,确实无法单独编班的可安排插班教学。专升本学生进入本科专业学习后,不得转专业或转学。专升本学生毕业与学位授予条件按武汉轻工大学有关规定执行,毕业证书内容按照国家规定填写,标注"在本校XX专业专科起点本科学习”。学习时间按进入本科阶段的实际时间填写。专升本学生的就业按上级教育行政部的有关政策执行。
八、联系方式
工作网址(教务处网站):ht//wc.whpu.edu.cn
咨询电话:18086520015
咨询时间:工作日,上午09:00-12:00
下午14:00-17:00
联系老师:叶老师王老师
咨询邮箱:jwc whpu.edu.cn
投诉(举报)电话:027-83956179
投诉(举报)邮箱:jwc whpu.edu.cn
附件:1.2020年武汉轻工大学普通专升本各专业招生计划

2.2020年武汉轻工大学普通专升本招生专业对高职(专科)专业的报考范围要求



3.2020年武汉轻工大学普通专升本考试各专业考试科目、参考教材

关于2020年武汉轻工大学普通专升本招生简章的全部内容就是这些,2020年普通专升本的招生人数相比较往年增加了很多,但是报名人数也在增长,因此大家千万不要掉以轻心。
编辑推荐:







