Growfuture在线报名
| 姓 名: | |
| 地 址: | |
| 留 言: | |
| 手 机: | |
| QQ: | |
Growfuture外贸培训中心简介
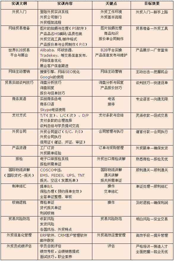
“GrowFuture外贸专才培训”简介 www.growfuture. com“GrowFuture外贸专才实训”利用国际先进的教学资源和自主研发的教材课程体系,形成具有自己独特的教学模式。充分发挥外贸强化训练的职业教育特色:是外贸经理人根据在外贸企业的多年工作中积累的经验和案例开发出的课程体系和实操项目,教学形式以外贸基础知识(Theory)+ 案例分析(Case Study )+ 实操技能学习(Skill)+ 场景模拟(Role Play) + 真实外贸操作(Practice)+ 网络在线实时指导( Clause)的课程体系,实战性强,响应速度快,外贸技能提高快。结合渗透式全程教学,嵌入式角色模拟操作,通过真实外贸实战工作场景训练,让学员熟练运用外贸行业实用技能和电子商务技术。全面培养和提升学员外贸职业技能和职业素质,最终实现在外贸企业就业的能力。在线学习和实训班面授结合:知识和技能的传授和自学都是从具体到抽象、从特殊到一般,按照以下6个步骤来组织学习:提出问题、分析问题、解决问题、总结出一般规律和……
- 课程信息
- 互动问答
- 师资介绍
- 2017-06-13
- 2017-06-13
- 2017-06-13
- 2017-06-13
- 2017-06-13
- 2017-06-13
- 2017-06-13
- 2017-06-13
Growfuture外贸培训中心学校相册
外贸学习
外贸学习
外贸学习
外贸学习
学校招生

