以下就是2021年西南财经大学秋季网络教育招生简章,有想要报考西南财经大学网络教育的同学,可以通过求学问校网报名入口来进行报名。

西南财经大学是教育部直属的国家“211工程”和“985工程”优势学科创新平台建设的全国重点大学,也是国家“双一流”建设高校。90余年的办学历史形成了自己独特的办学特色、文化传统、精神内涵和社会声誉。黄浦浣花风雨长,光华柳林谱华章。学校始终与国家民族共命运,格致诚正,兴学报国;始终与时代发展同进步,经世济民,励精图强,在国家经济腾飞中写下了隽永篇章。学校拥有教育部人文社会科学重点研究基地“中国金融研究中心”、国家经济学基础人才培养基地、国家级教育示范中心“经济管理实验教学中心”和“现代金融创新实验教学中心”“教师教学发展示范中心”以及四川省重点实验室“金融智能与金融工程实验室”等一批师资力量雄厚的教学与科研机构。学校着力构建特色鲜明、优势突出、结构合理、充满活力的学科生态体系,形成了以经济学管理学为主体、金融学为重点、多学科协调发展的办学特色,拥有金融学、政治经济学、会计学和统计学4个国家重点学科,5个省级重点一级学科。
西南财经大学现代远程教育经过长期发展,积累了丰富的教学经验,形成了师资力量雄厚、教学资源丰富、办学层次完整的教育体系。学校现代远程教育校外学习中心遍及四川、广东、云南、广西、浙江、上海、新疆等二十余个省(市、自治区)。现代远程教育秉承“严谨、勤俭、求实、开拓”的校训,管理规范、治学严谨。
经西南财经大学批准,学校继续(网络)教育学院负责西南财经大学现代远程教育办学及管理,西南财经大学现代远程教育2020年秋季招生简章如下:
一、招生专业

备注:
1、按照有关规定,非全日制法学专业本科毕业生不能参加国家统一法律职业资格考试;
2、各校外学习中心根据学院核定的招生计划和当地生源情况,在以上专业中选择部分或全部专业招生,校外学习中心具体招生专业以学院官网“西财在线”报名系统***布为准。
二、招生对象
面向社会招生,以在职人员为主。报考专科、高中起点本科考生必须具有高中、职高、技校、中专及以上学历或同等学历;报考专科起点本科考生必须具有国民教育系列专科及以上学历,且毕业证书取得时间不得晚于2021年8月31日。
三、 报名时间和方法
(一)报名时间:自2021年5月25日开始,暂定2021年9月20日截止。准确截止时间以我院官网“西财在线”-“网络教育招生”栏公布时间为准。
(二)报名方法: 考生关注我院官方微信公众号(西南财经大学继续教育学院),点击下方“招生报名”,或登录我院官网“西财在线”http://xczs.swufe.edu.cn,在“网络教育招生”栏点击“报名”按照系统提示完成报名。考生需要在报名系统中上传的报名资料包括:
1、本人有效身份证件原件(请将身证份人像面朝上平方,端正拍照后上传);
2、报考专升本考生需上传《教育部学历证书电子注册备案表》截图(在中国高等教育学生信息网http://www.chsi.com.cn可查),查不到备案表者需上传教育行政主管部门出具的学历认证报告;
3、户籍所在地不在报名点所在省份(即跨省报考)考生需上传在报考点所在地的社保证明、居住证或暂住证(三选一);
4、申请免试入学的考生还需上传面试证明材料。
四、入学考试时间、考试科目及免试条件
1、入学考试:考生在“西财在线”-“下载中心”下载入学考试模拟题进行复习,使用带摄像头的电脑下载安装“在线考试系统”,查看入学考试介绍。在收到报名细心已由我院审核通过的手机短信后自行登录考试系统参加入学考试机考。考试实行人脸识别,成绩合格者自动录取并向考生发送手机短信,考生按照短信提示查看入学须知并据此办理后续手续。
2、考试时间:考生必须在“报名时间”起止日期内自行参加入学考试。
3、考试科目:专科、高中起点本科入学考试科目:语文、英语;专科升本科入学考试科目:大学语文、大学英语。
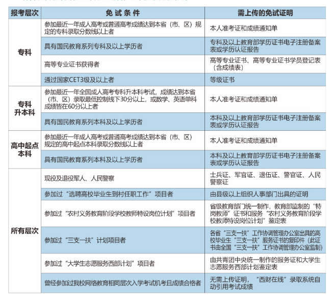
4、入学考试免试条件及所需的免试证明。
符合以下面试条件且上传了证明者,经审核可以免试入学:

五、录取、交费及注册
(一)凡被西南财经大学录取的考生会收到录取手机短信,短信附有入学须知链接,请根据入学须知要求办理后续手续。考生也可以登录“西财在线”点击网络教育招生简章,在页面右上角点击“录取查询”输入证件号码查看入学须知;微信端报考者在微信公众号“网络教育预报名首页”、“录取查询”处查看入学须知。
(二)交费
1、收费标准。经国家相关部门核定。西南财经大学网络教育收费标准如下:
(1)报名费。入学考试费:报名费40元,入学考试费80元(符合免考条件者免交入学考试费) ;
(2)学费:专科、专科升本科按学分分两年收费。其中。专科每学年41个学分、专科升本科每学年43个学分;高中起点本科按学分分四年收费,每学年39个学分。每年具体收费标准以网上交费平台显示为准。
以上费用未含国家规定的专科升本科、高中起点本科统考课程考试考务费,统考课程按教育部规定由学生自主报考和交费。在一个教学周期内未修满西南财经大学规定学分者可免费重修。
2、网上交费:西南财经大学学生全部实行网上交费,请勿将费用转至基他任何账户, 以防上当受骗。网上交费有两种方式:(1) 使用火狐或谷歌浏览器打开“西财在线”首页,点击右侧“学生网上缴费平台”-“网络教育学生交费”交费(支持微信和支付宝付款);(2)通过我院官方微信下方的“个人服务”-“网上交费”缴费(仅支持微信付款)。请新生使用中文姓名和身份证号码登录并核对本人相关信息后交纳第一学年相关费用。
3、电子票据查询:完成网上交费的学生,可于交费成功三日后登录“西财在线-学生网上交费平台”进行电子票据查询与下载。
(三)注册
学生网上交费后,西南财经大学会按照教育部规定进行新生电子注册。未交费者现为放弃入学资格。
六、教学资源与教学方式
西南财经大学统一免费配置数字化学习资源,包括教学视频、作业、电子教材等,需要纸质教材的学生可在“西财在线”-“下载中心”-“教材版本详情”中查询相应课程的指定参考书目并据此自行购买。
西南财经大学网络教育主要以在职业余学习为主,学生通过电脑学习平台或移动学习APP利用数字化资源进行自学,通过观看视频、在线辅导、在线讨论、网上作业、课程导学、直播答疑,以及参加校外学习中心组织的助学活动和学校统一组织的课程考试。
七、 毕业、证书及学位
1、专科学生在学习期间取得培养方案规定的学分,足额交纳费用,由西南财经大学颁发专科毕业证书并进行电子注册,国家承认学历。
2、专科升本科、高中起点本科学生在学习期间取得专科升本科培养方案规定的学分,足额交纳费用,参加国家规定的统考课程考试成绩合格,由西南财经大学颁发本科毕业证书并进行电子注册,国家承认学历。毕业生如符合《西南财经大学成人高等教育本科毕业生学士学位授予实施细则》条件,由本人提出申请,经西南财经大学学位评定委员会评定神医通过后,可授予相关学科学士学位。
3、毕业证书注明姓名、出生日期、所学专业、层次、学习年限、学习形式(网络教育)。
毕业证书、学士学位证书样本:


八、特别提示
(一)对学习者的基本要求
西南财经大学网络教育实施基于互联网的学分制教学模式,要求学习者应具备WEB成APP上网学习条件,具有较强的自主学习能力。学生可通过浏览“西财在线”网站、电话咨询、QQ咨询等方式,全面了解教与学的各个环节,学习形式和特点,以便用利完成学业。
(二)本科层次学生公共基础课全国统考及免考条件
根据教育部(教高[2004]5号) 文件规定,本科层次学生须参加全国网络教育公共基础课统一考试。统考针对从业人员继续教育的特点,重在检检学生掌握基础知识的水平及应用能力。专科升本科2门统考课程:大学英语(B)、计算机应用基础;高中起点本科3门统考课程:大学英语(B)、大学语文(B)、计算机应用基础。全国统考每年举行三次。学生取得学籍后,可按照相关政策规定多次报考。统考课程成绩合格者方的取得毕业资格。
网络教育公共基础统考免考条件及免考课程

三)免责声明
网络教育考生、学生对本人提供的各项证明材料的真实、正确和有效性承担全部发来吧责任和后果。西南财经大学仅负责收集整理考生、学生提交的材料,不负责审核,对材料的真实、正确和有效性不承担任何责任。考生、学生提供的材料如经不等有关主管部门认定为不合格,西南财经大学将撤销对学生的录取,注销学籍和新生电子注册,所交费用一律不予退还。
西南财经大学现代远程教育专业主要课程介绍

备注:学校有券随着学科建设和发展调整课程设置,学生学习以入学时的教学计划为准。
西南财经大学现代远程教育学生报考及学习流程图

以上就是2021年西南财经大学秋季网络教育招生简章的全部内容了,有想要报考的同学记得联系我们的咨询老师。
编辑推荐:







