2021年秋季西南交通大学远程教育招生简章已经公布了,大家随时就可以找网站内老师进行报考。

一、学校概况
西南交通大学创建于1896年,是教育部直属全国重点大学,国家首批“双一流”“211工程”“特色985工程”和“2011计划”重点建设高校,是中国第一所工程教育高等学府,是中国土木工程、矿冶工程、交通工程高等教育的发祥地,同时也是“交通大学”最早两大源头之一,坐落于中国历史文化名城、国家中心城市——成都。
西南交通大学是国家首批开展现代远程教育试点的高校,由远程与继续教育学院代表学校归口管理各类学历继续教育(含网教、成教、自考)、非学历继续教育培训和社会化考试等工作。学校自2001年开办网络教育至今,已形成完善的教育教学体系、齐备的远程教学设施、优质的网络课程资源、丰富的远程教育经验、健全的支持服务网络,先后荣获“国家精品课程(网络教育)建设组织奖”金奖、 “中国十大品牌网络教育学院”、“十大热门现代远程教育试点高校”、“中国十佳网络教育学院”等荣誉称号,在全国20多个省(市、自治区)设有校外学习中心。
2021年秋季,学校开设有20个网络教育专升本专业,采用自主考试、择优录取的自主招生方式,面向全国招收专科起点本科、本科第二学历非全日制学生。网络教育高中起点专科仅由总校根据具体情况面向四川省招收非全日制学生,暂不授权学习中心或在其他地区招生。
二、招生对象
网络教育是采用业余学习形式的非全日制学历继续教育,2021年秋季的招生对象为:
1、具有国民教育系列本科及以上学历者,可报读非全日制本科第二学历;
2、具有国民教育系列大专学历者,可报读非全日制专科起点本科。
3、具有普通高中、中专及其他同等学历者,可报读非全日制高中起点专科(仅招收四川省内生源)
备注:报名者的前置学历信息必须真实、有效,且在中国高等教育学生信息网(http://www.chsi.com.cn)可查询、验证,或经全国高等学校学生信息咨询与就业指导中心及其学历认证代理机构进行学历认证并通过,否则不予报名;本科结业(肄业)者,可报读非全日制专科起点本科。
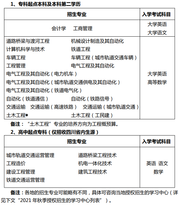
三、学制、学习年限、招生专业及入学考试科目
专科起点本科和本科第二学历的学制均为2.5年,学习年限为2.5-5年。招生专业及入学考试科目见下表:

四、报名须知
1、报名时间:2021年4月25日至2021年9月10日(截止时间可能会根据实际招生情况进行调整,具体请咨询拟报读的学习中心)。
2、 报名方式:“西南交大网络教育”微信公众号是学校唯一的官方报名平台。报名者须微信搜索并关注“西南交大网络教育”微信公众号,通过微信公众号的在线报名平台进行自主报名。报名前,报名者须提前联系拟报读的学习中心获取招生编码;报名过程中,报名者须根据提示完成手机实名验证、身份验证,并准确、完整填写相关报名信息、上传报名材料,且在线缴纳报名考试费后方可成功报名。
注意:学校未开设其他报名通道,请仔细甄别,切勿上当受骗;报名过程中须进行人脸识别及身份验证,要求报名者必须由本人完成报名操作,不得由任何机构或个人代为报名。否则,由此导致的报名失败等一切后果均由报名者承担。
3、报名要求:报名时须在线验证或提交本人实名认证的手机号码、本人身份证原件、国家承认的真实有效的毕业证书原件,《教育部学历证书电子注册备案表》截图(在中国高等教育学生信息网http://www.chsi.com.cn可查)、或《中国高等教育学历认证报告》截图、或《国外学历学位认证书》截图,以及其他特殊情况的有效证明材料,请报名者提前做好相关准备。
4、相关费用:报名费40元,考试费80元(符合免试入学条件者只交报名费)。
特别提示:因个人原因放弃报名、报名失败或逾期未完成报名手续者,均按报名失败处理,缴纳的报名考试费概不退还。
西南交通大学远程与继续教育学院仅是报名者报名及学习资格的审查机构,仅负责审核报名者是否具备学校规定的报名资格及学习资格,学院发布的录取通知书也仅代表被录取者符合入学条件、允许其在西南交通大学进行网络教育的学习。
西南交通大学远程与继续教育学院不是报名者所提交的前置学历证明资料、身份及其他证明资料真实性和有效性的核验和鉴定机构,对报名资料不具有权威认定资格,也不承担任何责任。
报名者须对报名信息和报名资料的真实性负责,如有不实,所造成的一切后果均由报名者负完全责任。凡填写的最高学历信息与前置学历证明资料不符者,均按弄虚作假处理,取消报名资格,缴纳的报名考试费概不退还;凡提交虚假报名资料者(如伪造身份证,毕业证书、电子注册备案表等前置学历证明资料),经公安机关、教育部学历认证部门等权威核验和鉴定机构查实,一律取消入学、学习资格(已完成电子注册、取得学籍者取消学籍、注销电子注册),所交费用概不退还,情节严重者移送公安机关追究法律责任。
五、入学考试及免考条件
1、考试形式:参加由西南交通大学单独命题的入学上机考试并择优录取。考生可在学院官网首页中的“招生宣传”栏目下载入学考试模拟题进行复习。报名者报名成功后,可使用身份证号码登录机考平台(暂不支持移动端,需要使用联网且有摄像头的电脑登录学院官网在“相关下载”-“招生”中提前下载安装与电脑操作系统相匹配的机考平台),通过人脸识别后参加入学考试。考试期间,平台将抓拍考试过程情况,并进行人脸动态检测,若检测不通过或抓拍到作弊行为将中止考试,请考生严格遵守考试纪律。
2、考试时间:考生可在本季报名期间,根据自身情况选择如下任一时段参加入学考试:
每周三晚上18:00-21:00 每周五晚上18:00-21:00
每周六上午09:00-12:00 每周六下午14:00-17:00
每周日上午 09:00-12:00 每周日晚上 18:00-21:00
3、免考条件:
(1)专科起点本科及本科第二学历
① 具有国民教育系列本科及以上毕业证书者,通过资格审核后可免试入学。
② 参加最近一年成人高考成绩达到当地省、市招办规定的专科起点本科录取分数线者,提供准考证及成绩单原件经审查通过可免试入学。
③ 年满 40 周岁者,可免考《大学英语》。
(2)高中起点专科(仅招收四川省内生源)
① 具有国民教育系列专科及以上毕业证书者,通过资格审核后可免试入学。
② 参加最近一年成人高考成绩达到当地省、市招办规定的专科录取分数线者,提供准考证及成绩单原件经审查通过可免试入学。
③ 年满 35 周岁者,可免考《英语》。
六、录取、注册及学费
通过资格审核及入学考试的报名者,系统将自动进行预录取(符合免试入学条件的报名者只需通过资格审核)。预录取后,须在2021年9月15日前在线缴纳第1年学费,缴费完成后系统将自动录取及注册,逾期未缴费者视为自动放弃录取资格及入学资格。入学后,学生每学年须按照学院要求及时缴纳后续各学年的学费,逾期未缴纳者将按退学处理。
备注:学校不强制购买教材,不收取教材费,学生可自行购买教材或咨询学习中心。购买教材遵循自愿原则,如遇强制性收费或其它违规收费行为,请及时向招生办公室举报。
1、学费标准:根据川价函【2005】237号文的规定,西南交通大学在各地的网络教育最低学费标准为2400元/年/人,最高学费标准为4800元/年/人,学制为2.5年。各学习中心实际执行标准因地域差异有所不同,具体请详询学习中心或以在线报名平台显示的学费标准为准。
2、缴费方式:已预录取的学生,均须由本人通过在线缴费的方式直接向西南交通大学缴纳学费。学费按学年收取,分三次缴纳,不能一次性缴纳全部学费,严禁任何机构或个人代收代缴学费。学生可选择如下两种缴费方式的任意一种进行在线缴费,切勿通过其他途径缴费或由其他机构或个人代收代缴,谨防上当受骗。具体缴费方式为:学生使用报名时绑定的手机号码+动态验证码登录“西南交大网络教育”微信公众号中的在线报名平台,点击“在线缴费”后根据缴费提示进行缴费。
七、教学资源、教学方式
学院针对在职人员远程学习的特点,以“教学资源丰富,直播面授引领,线上线下交互,注重体验收获”为原则,注重个性化培养,深入开展线上学习、线上直播和线下面授的混合式教学。
学生统一纳入交互系统架构,实施分类管理和支持服务。学生可通过网络学习平台开展在线学习活动;同时还能通过雨课堂、钉钉等学习交互平台与校内教师交流互动。
八、本科第二学历
西南交通大学网络教育对所有专升本的专业开展“本科第二学历”教育(适用于已经获取国民教育系列本科学历的学生),符合条件的学生可根据学院相关免考规定申请免考部分课程。
九、考试、毕业与学位
1、考试
学院在课程考试中严抓考风考纪,严格管理考场,严格实施考试,保障考试的公平公正。课程考试采用在线考试、纸质考试、大作业等考试形式。在线考试采用人脸识别技术,通过考前验证、考中抓拍、考后审核的方式保证考试严肃性;纸质考试采用数码印刷技术进行随机组卷,并在考前进行人脸识别电子签到,杜绝替考现象,防止抄袭等考试违纪现象。
2、毕业学位
学生在学习年限内修完教学计划规定的全部课程,取得规定的各类学分,专升本学生还须通过全国现代远程教育试点高校网络教育公共基础课统一考试(符合教高[2004]5号文件中免考条件的可以申请相应科目免考,本科第二学历的学生可申请免考统考及教学计划中相应的公共基础课程),且成绩合格,学校可颁发西南交通大学的毕业证书(加注网络教育),并按照教育部对网络教育的相关规定,对其学历证书进行电子注册。本科毕业生符合《西南交通大学成人高等教育本科毕业生学士学位授予工作细则》条件者,可申请西南交通大学成人高等教育学士学位证书。
十、证书样式

网络教育本科毕业证书样式

网络教育学士学位证书样式
本招生简章在执行过程中,如遇国家教育部新出台政策,按教育部的新政策执行。
以上就是2021年秋季西南交通大学远程教育招生简章的全部内容了,不知道大家有没有想要报名的。
编辑推荐:







