网络教育学院每一所的要求都不一样,有的院校是可以免试入学的,但有的就不可以,下面我们就看看2021年秋季北京外国语大学远程教育免试入学条件有哪些要求。

北京外国语大学远程教育入学条件
参加北外网院组织的入学测试,由北外网院统一录取。
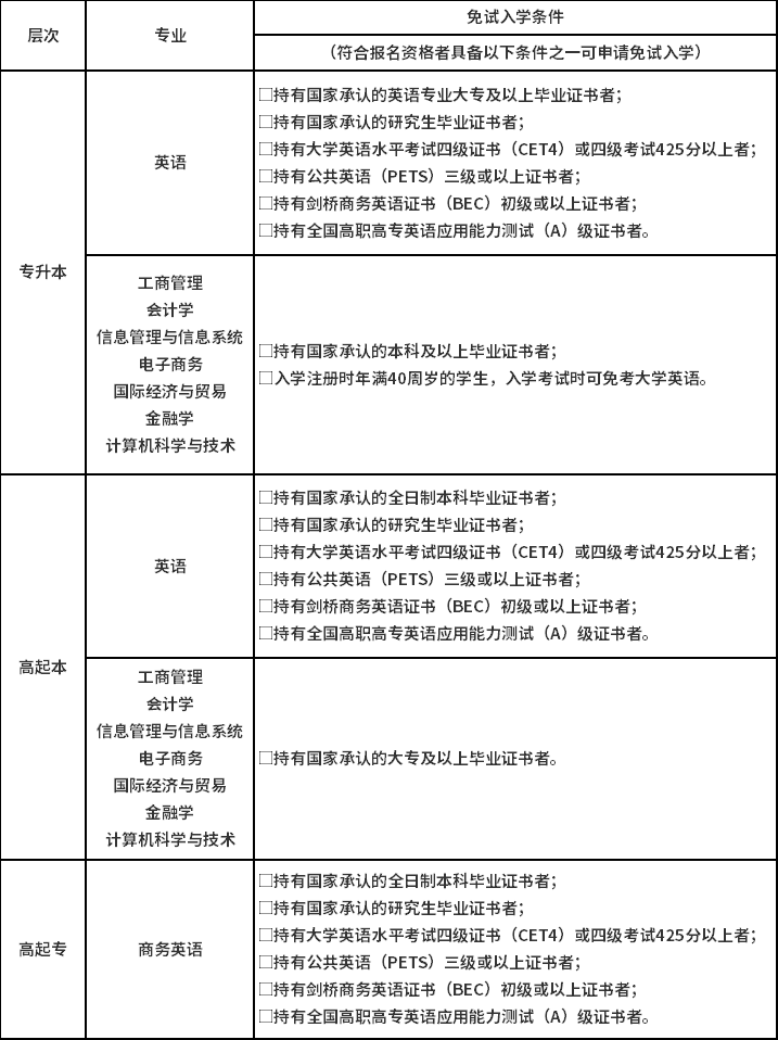
免试入学条件(见下表):

北京外国语大学远程教育录取、交费、交费方式、学习
录取:符合免试入学条件的学生须通过资料审核;不符合免试入学条件的学生须入学测试合格且通过资料审核。
交费:新生首次交纳第一学年所有学分费用,第二学年开始按学期交纳学分费用。学费收取标准按照北京市相关部门审批标准执行。
交费方式:学生通过北外网院学***台在线支付方式、到学习中心现场刷POS机方式以及银行汇款方式,将学费直接支付到校。
北京外国语大学远程教育免试入学条件相比其他的网络教育学院的免试要求就多了很多,但是其他网络教育院校在外语方面的发展是比不上北京外语学院网络教育的。
编辑推荐:
免费获取【求学问校网】为您定制的学历提升方案







