2022年湖北文理学院普通专升本招生简章已经公布了,准备报考的同学,招生简章的招生报考对象以及招生报考时间等相关内容,是大家一定要知道的,下面我们就一起来看看吧!

根据《教育部办公厅关于做好2022年普通高等学校专升本考试招生工作的通知》(教学厅〔2021〕8号)、《省教育厅关于做好2022年湖北省普通高等学校专升本工作的通知》(鄂教高函〔2022〕5号)文件精神,结合湖北文理学院实际,制定《湖北文理学院2022年普通专升本招生简章》。
一、招生对象及条件
(一)招生对象
1.高职高专应届毕业生
2022年湖北高校普通全日制高职高专应届毕业生,报考时能如期毕业(以下简称"普通考生")。
2.专项计划考生
应符合"普通考生"报考条件,且经扶贫部门确认并录入全国扶贫开发信息系统的原建档立卡贫困家庭学生。3.退役大学生士兵
遵守中华人民共和国宪法和法律,服役期间没有受到部队相关处分;在湖北省应征入伍;普通高校全日制高职(专科)毕业生及在校生(含高校新生)应征入伍,退役后完成高职学业。
(二)报名条件
具有良好的思想品德和政治素质,热爱祖国,遵纪守法,在校期间未受任何纪律处分;身心健康;修完普通高职高专课程并能如期毕业;各专业的报考范围要求详见《湖北文理学院2022年普通专升本招生专业对高职(专科)专业的报考范围要求》(附件1)。
二、招生计划
各专业招生计划详见《湖北文理学院2022年普通专升本各专业招生计划》(附件2)。当湖北文理学院专项计划报考总人数不足出现计划空余的,专项计划空余量将调整至普通考生计划使用。当湖北文理学院某专业报考人数不足,该专业招生计划出现空余时,将该专业空余计划调整至其他专业使用。退役大学生士兵招生计划将通过湖北省高等学校普通专升本报名平台于志愿填报前公布。
三、报名
(一)网络报名时间
1.普通考生及专项计划考生
总体时间∶2022年4月1日8∶00-4月9日18∶00。2.退役大学生士兵考生
总体时间∶2022年3月25日8∶00-4月9日18∶00。(二)报名网址
http∶//zsb.e21.cn。具体报名流程请登录报名平台查看《考生须知》。
符合招生对象及报名条件的考生只能从"普通考生""专项计划考生""退役大学生士兵考生"三种类型中选择其中一种类型报考。考生只能报考"湖北文理学院"的一个专业,报考时请确认本人是否符合湖北文理学院及相关专业的报考条件。所有符合报名条件的退役大学生士兵均须按照相关要求,参加全省统一网上报名,并提交相关资料(包含荣立三等功及以上的考生)。
报名期间可查看湖北文理学院分专业报名情况,并可修改志愿。填报志愿结束后,湖北文理学院将对考生的志愿信息进行审核,考生志愿信息审核通过的考生不得再更改志愿信息;志愿信息审核未通过的考生可在规定时间内更正一次志愿信息。
1.普通考生及专项计划考生报名流程具体时间为∶
①填报志愿(4月1日8∶00-4月5日18∶00);
②湖北文理学院进行专业志愿审核及考生查阅审核结果(4月6日8∶00-18∶00);③未通过专业审核的考生更正志愿(4月7日8∶00-17∶00);④湖北文理学院对更正志愿的考生进行专业志愿终审(4月8日8∶00-17∶00);⑤打印报名表(4月6日8∶00-4月9日14∶00)。2.退役大学生士兵考生
①预报名(3月25日8∶00-3月30日18∶00);②志愿填报(4月1日8∶00-4月5日18∶00);③后续报名流程同普通考生。
网络报名时考生须提交本人电子照片。电子照片须真实表达考生本人相貌。禁止对电子照片图像整体或局部进行镜像旋转等变换操作。不得对人像特征(如伤疤、痣、发型等)进行技术处理。除头像外,不得添加边框、文字、图案等其他内容。数字化图像文件为宽480像素*高640像素,分辨率300dpi,应符合JPEG标准,压缩后文件大小一般在20KB至40KB。
考生需填写联系地址及联系方式,以便湖北文理学院联系考生及后期邮寄录取通知书。考生需对其提供的信息和资料真实性负责,并承担相应责任。
((三)缴费确认
在报名平台报名后次日上午10∶00起缴费确认,报名方有效。4月8日17∶00逾期未缴纳报名考试费的考生,视为自动放弃考试资格。通过资格审查的考生,缴纳的报名考试费,无论参加考试与否,一律不再退费。缴费方式∶湖北文理学院校园统一支付平台

缴费流程∶
①用支付宝或微信扫描上方二维码,进入"湖北文理学院校园统一支付平台";②输入用户名及密码。用户名为身份证号,初始密码为身份证号后六位;③进入平台后选择"其他缴费"进行交费;
④缴费完成后,下拉左上角的"菜单"栏,在"已缴费查询"领取电子发票。(四)资格审核
湖北文理学院严格审核考生的报考资格,报名结果4月9日前将在湖北文理学院教务处网站(http∶//jw.hbuas.edu.cn)予以公布。湖北文理学院今年采取在线审核方式。各类考生在报名、缴费完成后,将报考相关审核材料电子版打包发送至湖北文理学院教务处邮箱(jw hbuas.edu.cn),邮件主题为"考生类型+身份证号码+姓名+报考专业")。
相关审核材料包括∶
1.普通考生∶《2022年湖北省高校普通专升本报名申请表》签字盖章扫描版)、在校期间成绩单(加盖教务或学工部门公章)、电子版《教育部学籍在线验证报告》(具体操作步骤∶第一步,访问学信网"学信档案",使用学信网账号进行登录;第二步,成功登录后,点击顶部菜单中的"在线验证报告"栏目,可申请《教育部学籍在线验证报告》中文版)、居民身份证照片等。
2.专项计划考生∶《2022年湖北省高校普通专升本报名申请表》(签字盖章扫描版)、在校期间成绩单(加盖教务或学工部门公章)、电子版《教育部学籍在线验证报告》、全国扶贫开发系统的建档立卡个人信息的电子截图或其他有效证件、居民身份证照片等。
3.退役大学生士兵∶《退出现役证》、普通全日制专科毕业证书(应届毕业生提供电子版《教育部学籍在线验证报告》)、入伍地证明、经入伍批准地县级人民政府征兵办公室盖章和本人签字的《2022年湖北省退役大学生普通高校专升本申请表》、居民身份证照片等。
4.申请免予参加综合考查的退役大学生士兵∶《退出现役证》、普通全日制专科毕业证书(应届毕业生提供电子版《教育部学籍在线验证报告》)、入伍地证明、居民身份证照片、《2022年湖北省退役大学生士兵普通高校专升本免试申请表》、个人立功受奖证明材料等。
根据省教育厅文件精神,资格审查将贯穿报名、考试、录取、报到等招生工作全过程,在整个普通专升本各工作环节中,一旦发现考生有弄虚作假、违规违纪行为,一律取消考生报名、考试、录取资格。
(五)准考证打印
考生于5月1日至5月7日自行下载打印准考证,登录网址http://zsbxt.hbuas.edu.cn/。
四、考试
1.考试时间2022年5月8日∶公共课∶9∶00—11∶00;
专业课(一)/综合考查(退役大学生士兵)∶14∶00-15∶30;专业课(二)∶16∶30-18∶00。
2.考试科目
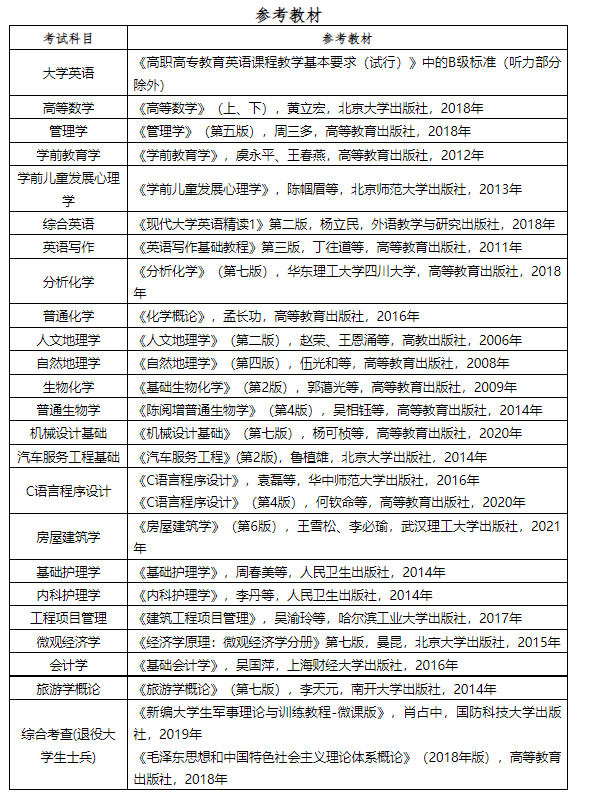
普通考生及专项计划考生考试科目为3门,每门考试科目满分为100分。退役大学生土兵可免文化课考试,参加湖北文理学院组织的职业适应性综合考查(以下简称"综合考查"),就读湖北文理学院的一个普通专升本招生专业,原则上与专科阶段专业相同或相近。荣立三等功及以上的考生可免予参加综合考查。各专业考试科目、参考教材详见《湖北文理学院2022年普通专升本考试各专业考试科目、参考教材》(附件3))。课程考试大纲及样卷在湖北文理学院教务处网站同时公布。
3.考试地点
湖北文理学院北区教学楼(以准考证上公布教室为准)。4.考试要求
考试时需携带本人身份证、准考证。缺一不可。若证件不全,取消考试资格。另请考生携带2B铅笔、橡皮檫等文具。
严格执行省市常态化疫情防控要求,落实"身份必问、信息必录、体温必测、口罩必戴"四必的管控措施。请考生提前申领湖北省"健康码""行程卡"。确认本人"健康码"为绿码、"行程卡"为绿色状态;请考生提前在湖北文理学院教务处网站下载《2022年湖北省普通专升本考试考生健康承诺书》,进行考前14天健康状况自我监测,并将健康状况如实填写在承诺书上。考生入场须持当日更新的本人"健康码"绿码,"行程卡"、核酸检测报告(考生出示襄阳市24小时内核酸检测报告、省内中高风险区及14天内有省外旅居史的须出示出发地48小时核酸检测报告)并接受身体健康监测。
5.成绩发布
5月20日16∶00湖北文理学院在(http∶//zsbxt.hbuas.edu.cn/上公布考生考试成绩。考生本人可查询成绩。
6.成绩复核及监督
考生对考试成绩如有异议,考生本人在5月22日中午12点之前向湖北文理学院教务处邮箱(jw hbuas.edu.cn)提交《成绩复查申请单》(在湖北文理学院教务处网站下载)、本人身份证和准考证,湖北文理学院组织复核后,将在5月24日告知结果。
如对复核成绩有异议,请向湖北文理学院教务处反映,联系电话∶0710-
3590744,电子邮箱∶jw hbuas.edu.cn,联系人∶曾老师;或向湖北文理学院纪委监察专员办公室反映,联系电话∶0710-3590724;电子邮箱∶jwjc hbuas.edu.cn,联系人∶肖老师。
五、录取
(一)专项计划考生录取
1.在普通考生录取前,先录取专项计划考生。按考试成绩从高分到低分依次录取,直至完成专项计划;
2.专项计划录取结束后,未被录取的专项计划考生,与普通考生一起参加普通考生录取。
(二)普通考生录取
1.录取。在各专业计划内从高分到低分依次录取。在总分相同时,按《大学英语》成绩排序录取;《大学英语》也相同的,再按专业课(一)成绩排序录取;专业课(一)成绩也相同的,再按专业课(二)成绩排序录取;
2.补录。如湖北文理学院已完成招生计划,则不再进行补录。如有未完成的普通考生计划,则在第一轮录取后,专升本报名平台公布未完成的普通考生计划,第一轮未被录取的考生可根据湖北文理学院招生简章的相关要求进行补录报名,湖北文理学院依据招生简章规定和英语科目成绩对报名参加补录的考生从高分到低分依次录取。
(三)退役大学生士兵录取
1.录取。退役大学生士兵录取与普通考生录取同步进行。退役大学生士兵须参加湖北文理学院组织的职业适应性综合考查,形式为笔试,考查内容主要包括政治理论、军事素养等,卷面满分100分。湖北文理学院按综合考查成绩从高分到低分依次录取。
2.补录。第一轮录取结束后,如已完成退役大学生士兵招生计划,则不再进行补录;如未完成,则按省教育厅有关规定进行补录。第一轮已被录取的考生不得再参加补录报名。补录时,湖北文理学院组织面试考查,并结合综合考查成绩、服役期间表现,综合评价,择优录取。
(四)录取结果公示
5月24日,湖北文理学院在教务处网站(http∶//jw.hbuas.edu.cn)对第一批拟录取的考生名单公示7天。同时公示免予参加综合考查的退役大学生士兵考生名单。
(五)录取通知书发放
在录取考生复核通过后,湖北文理学院教务处以邮寄方式发放录取通知书。具体报到入学时间以录取通知书为准。
六、收费项目和标准
根据《湖北省物价局、湖北省教育厅关于规范教育招生考试收费有关问题的通知》(鄂价费〔2006)107号)文件规定,报名参加湖北文理学院普通专升本考试的考生应向本校缴纳普通专升本报名考费,收费标准∶普通考生和专项计划考生为130元/生,退役大学生士兵为50元/生,申请免予参加综合考查的退役大学生士兵不收费。被湖北文理学院录取的2022年普通专升本学生,入学后的收费项目和标准与湖北文理学院2022年同一专业全日制普通本科生一致。
七、入学报到及学籍管理
(一)入学及学籍注册
在入学通知规定的时间内已录取的考生持湖北文理学院专升本录取通知书及相关手续办理报到手续。湖北文理学院将严格按照有关规定开展新生入学资格复查工作,审查合格的办理入学手续,予以注册学籍;审查发现新生的录取通知、考生信息等证明材料,与本人实际情况不符,或者有其他违反国家招生考试规定情形的,取消入学资格。退役大学生士兵凡录取后未报到、自行放弃入学资格的,此后不再享受免试专升本政策。专升本学生(含退役大学生士兵)为高等学校普通全日制学生,学制2年,不得采取非全日制学习形式就读,入学后不得转专业和转学。档案由考生本人自带,报到时交辅导员。
(二)培养方式
按照鄂教高函〔2022】5号文件精神,湖北文理学院今年普通专升本学生入校后均单独编班组织教学。
(三)学历学位证书
学生完成专业人才培养方案修完学业,成绩合格,按国家规定颁发湖北文理学院普通高等学校毕业证书,证书标有"在本校XX专业专科起点本科学习"字样,学习时间为本科阶段的实际时间。符合学士学位授予条件的,授予相应学士学位。
(四)就业政策
普通专升本学生的就业按普通全日制本科毕业生的就业政策执行。八、联系方式
湖北文理学院2022年普通专升本相关信息均在湖北文理学院教务处网站((http∶//jw.hbuas.edu.cn)发布。
联系人∶曾老师联系电话∶0710-3590744
咨询时间∶工作日8∶00-11∶30,14∶00-17∶30电子信箱∶jw hbuas.edu.cn




以上就是2022年湖北文理学院普通专升本招生简章的全部内容了,大家都清楚了吗?
编辑推荐:







