2022年湖北大学知行学院普通专升本招生简章已经公布了,下面我们就一起来看看吧!

根据《省教育厅关于做好2022年湖北省普通高等学校专升本工作的通知》(鄂教高函〔2022〕5号)精神,为做好湖北大学知行学院2022年普通高等教育专科层次起点升本科教育工作(以下简称“专升本”),结合湖北大学知行学院专升本招生专业培养目标和要求,特制定本章程。
一、招生对象
(一)高职高专应届毕业生。2022年湖北高校普通全日制高职高专应届毕业生(以下简称“普通考生”),具有良好的思想品德和政治素质,热爱祖国,遵纪守法,在校期间未受任何纪律处分;身体健康;修完普通高职高专教学计划规定的课程,能如期毕业。
(二)退役大学生士兵。遵守中华人民共和国宪法和法律,服役期间没有受到部队相关处分;在湖北省应征入伍;普通高校全日制高职(专科)毕业生及在校生(含高校新生)应征入伍,退役后完成高职学业。
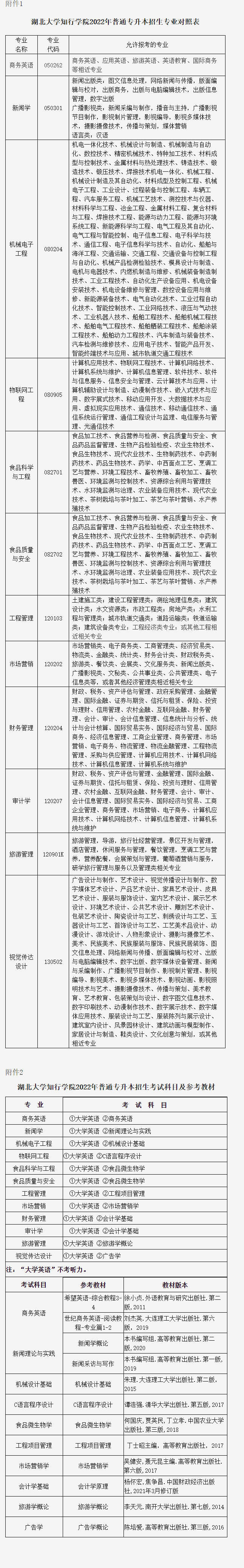
报名时,只能选择“普通考生”“专项计划考生”“退役大学生士兵”中的一种考生类型报考。每位考生只能填报湖北大学知行学院一个招生专业,且与本人专科阶段所学专业相同或相近。(参考附件1《湖北大学知行学院2022年普通专升本招生专业对照表》)
二、招生计划

当学校普通考生计划某专业报考人数不足、计划出现空余时,湖北大学知行学院将根据考生报名情况对普通考生计划进行适当调整。退役大学生士兵计划不调整到普通考生计划使用。调整情况将于4月22日前在湖北大学知行学院招生信息网(http://zsb.hudazx.cn)公布。
三、报名
(一)网上报名
1、报名时间:普通考生网报时间为4月1日8:00—4月5日18:00;退役大学生士兵报名分为两个阶段:第一阶段,3月25日8:00—3月30日18:00进行预报名;第二阶段,4月1日8:00—4月5日18:00进行志愿填报。
2、报名平台:考生登录湖北省高等学校普通专升本报名平台(以下简称“报名平台”,网址:http://zsb.e21.cn),具体报名流程请登录报名平台查看《考生须知》。
3、注意事项:(1)非退役大学生士兵考生不需参加预报名,未参加预报名的退役大学生士兵不能填报退役大学生士兵志愿。
(2)网络报名时考生须提交本人电子照片。电子照片须真实表达考生本人相貌。禁止对电子照片图像整体或局部进行镜像旋转等变换操作。不得对人像特征(如伤疤、痣、发型等)进行技术处理。除头像外,不得添加边框、文字、图案等其他内容。数字化图像文件为宽480像素*高640像素,分辨率300dpi,应符合JPEG标准,压缩后文件大小一般在20KB至40KB。
(3)考生须如实、准确、全面填报个人信息,报名期间可查看湖北大学知行学院分专业报名情况,并可修改志愿;填报志愿结束后,4月6日8:00—17:00湖北大学知行学院将对考生的志愿信息进行审核,考生志愿信息审核通过的考生不得再更改志愿信息;志愿信息审核未通过的考生可在规定时间内(4月7日8:00—17:00)更正一次志愿信息。因考生未查阅专业审核结果等原因导致错过更正志愿或无法报考的,责任由考生本人承担。4月8日8:00—17:00湖北大学知行学院将对更正志愿的考生进行专业志愿终审。
(二)审核缴费
1、网上审核:通过专业志愿审核的考生于4月9日—4月11日登录湖北大学知行学院招生信息网“2022年专升本报考查询系统”(以下简称“查询系统”),上传电子版证明材料,湖北大学知行学院将对考生提供的资料进行审核。考生可于资料上传两个工作日之后登录查询系统查看审核状态。
请普通考生提供:(1)《2022年湖北省高校普通专升本报名申请表》,考生需通过报名平台下载打印、本人签字、到生源学校学籍管理部门盖章后拍照上传。(2)“学信网”的电子版学籍在线验证报告。获取验证报告的方法步骤如下:第一步,访问学信网(https://www.chsi.com.cn/)“学信档案”,使用学信网账号进行登录;第二步,成功登录后,点击顶部菜单中的“在线验证报告”栏目,可申请《教育部学籍在线验证报告》。(3)考生二代身份证双面照片。
退役大学生士兵考生需上传:(1)经入伍批准地县级人民政府征兵办公室盖章和本人签字的《2022年湖北省退役大学生普通高校专升本申请表》;(2)普通全日制高职高专毕业证书;(3)《应征公民入伍批准书》、《退出现役证》;(4)二代身份证双面照片。免试考生的个人立功受奖登记表等证明材料。
2、缴纳报名费:报考湖北大学知行学院的考生信息审核通过后,于4月13日缴纳报名考试费。普通考生报名费80元,退役大学生士兵报名费50元,免试生免缴报名费。
3、缴费方式及流程:
方式一:支付宝缴费。在手机上点击支付宝APP,进入支付宝APP界面后,在搜索栏搜索“湖北大学知行学院”,进入“湖北大学知行学院”生活号,点击缴费大厅,在个人信息界面学号栏录入本人身份证号,密码栏录入本人身份证号后六位数,点击绑定,进入缴费流程。
方式二:平台缴费。登录湖北大学知行学院网上缴费平台(http://pay.hudazx.cn/),以本人身体证号作为用户名,密码栏录入身份证号,根据缴费流程提示完成网上缴费(选用该方式时,必须使用具有“银联”标志的银行卡)。
未在规定时间内在线上传相关材料或逾期未缴纳报名考试费的考生,视为自动放弃报名。报名考试费缴纳后,无论参加考试与否,一律不再退费。
(三)准考证打印
通过资格审查的考生,5月6日—7日登录湖北大学知行学院招生信息网查询系统打印准考证。
四、考试
1、普通考生考试时间及科目:5月8日9:00--11:00大学英语5月8日14:00--15:30专业课
每门课程总分100分,共计200分。均采用闭卷笔试方式进行。各专业考试科目及参考教材见附件2《湖北大学知行学院2022年普通专升本招生考试科目及参考教材》。
2、退役大学生士兵考生的职业适应性综合考查安排于5月8日14:00—17:00进行。所有报考本校的退役大学生士兵职业适应性综合考查,采取“笔试+面试”的方式进行。职业适应性综合考查总分值100分,其中,笔试70分,重点考察职业基本素质修养与基础知识和职业基本知识应用能力,考试时间为50分钟;面试30分,重点考查考生的专业潜质、职业发展规划、语言表达能力和逻辑思维能力、心理素质和应变能力、仪态仪表等。面试时间为10分钟,根据疫情防控形势,面试可采取线上方式进行。入伍期间荣立三等功及以上且符合报考资格的考生,免于参加职业适应性综合考查。学校进行资格审核无误后,按相关规定进行录取。
3、考试地点:湖北大学知行学院(具体考场安排见准考证)
4、考试疫情防控措施及要求请考生在准考证打印界面查看并确认。
五、成绩查询、复核
1、成绩查询:考生5月20日16:00可通过查询系统查询本人成绩。
2、成绩复核:考生如对本人考试成绩有异议,可于5月22日12:00之前在湖北大学知行学院专升本查询系统提交复核申请(流程详见查询系统)。其中退役大学生士兵考生只能对笔试成绩提出查分申请,面试成绩不受理复查。
3、查询结果反馈:学校组织成绩复核后,5月24日将复核结果反馈考生。
六、录取
1、录取:湖北大学知行学院依据普通考生的总成绩,分专业按招生计划数从高分到低分择优录取,当考生总分相同时,按英语科目成绩从高到低录取。退役大学生士兵按综合考查总分从高到低依次录取,总分相同时,按笔试成绩从高到低录取。
2、补录:对报名参加补录的普通考生,根据英语科目成绩从高分到低分依次录取。未完成的退役大学生士兵计划,按照省教育厅补录工作程序进行补录。补录时,若报名人数未超过补录计划数,按报名考生综合考查成绩从高到低依次录取,若报名人数超出补录计划数,将组织面试考查综合评价,择优录取。
3、公示:5月下旬左右将在湖北大学知行学院招生信息网公示预录取考生名单,具体时间将在专升本工作网站发布,公示期7天。对公示无异议者,报省教育厅备案后向被录取学生发放正式录取通知书。
七、收费项目和标准
根据《湖北省物价局、湖北省教育厅关于规范教育招生考试收费有关问题的通知》(鄂价费﹝2006﹞107号)文件规定,报名参加湖北大学知行学院普通专升本考试的考生应向本校缴纳普通专升本报名考试费,标准为普通考生80元/生,退役大学生士兵考生50元/生(入伍期间荣立三等功及以上且符合报考资格的考生免缴报名费)。被湖北大学知行学院录取的2022年普通专升本学生,入学后的学费、住宿费等收费项目和标准与湖北大学知行学院2022年同一专业全日制普通本科生一致。
八、入学报到及学籍管理
被录取的专升本学生,须持录取通知书、二代身份证原件及本人专科毕业证原件和复印件(一份)报到,退役大学生士兵还需查验《应征公民入伍批准书》、《退出现役证》原件(复印件上交)。学校将对入学资格进行审查,审查合格的办理入学手续,予以学籍注册。审查发现考生信息等证明材料与本人实际不符等情况,湖北大学知行学院将按相关规定予以处理。
所有专升本学生为普通全日制形式学习,相关档案需转入学校。入学后原则上单独编班或编入本科三年级同专业班级组织教学,不得转学、转专业,与湖北大学知行学院普通全日制本科学生管理要求及奖助学金待遇一致。专升本学生修完本科学业,成绩合格,达到毕业要求者,颁发高等学校本科毕业证书,证书内容按照国家规定注明“在本校XX专业专科起点本科学习”;符合湖北大学知行学院学位授予条件的,可申请授予学士学位。专升本学生的就业按国家有关普通全日制本科毕业生的就业政策执行。
九、联系方式
1、咨询电话:027-82307089陈老师李老师
2、学校网址:http://www.hudazx.cn
招生主页:http://zsb.hudazx.cn
3、投诉举报电话:027-82307112陈老师
邮箱:zhixingjijian sina.com
4、通信地址:武汉市江岸区谌家矶兴盛大道特1号湖北大学知行学院
邮政编码:430011
5、乘车路线:
(1)乘地铁阳逻线(谌家矶站D出口)可直达学院正门。
(2)乘轻轨一号线到堤角站,转乘211路至终点站(兴盛路湖大知行学院)下。
(3)在汉口火车站乘509路到解放大道游湖站,转乘211路至终点站下。
(4)在武昌火车站乘577路到解放大道新荣村站,转乘211路至终点站下。
(5)在武汉火车站乘634路到谌家矶大道兴盛路口站,右转至学院正门。
附件:1、湖北大学知行学院2022年普通专升本招生专业对照表
2、湖北大学知行学院2022年普通专升本招生考试科目及参考教材

以上就是湖北大学知行学院招生简章的全部内容了,大家都清楚了吗?
编辑推荐:







