2022年湖北大学知行学院普通专升本工程项目管理考试大纲小编已经为大家整理出来了,下面我们就一起来看看考试大纲的内容都有哪些?

本考试的目的是选拔部分高职高专毕业生升入普通本科高校继续进行相关专业本科阶段学习。《工程项目管理》是报考我校工程管理专业(专升本)的一门专业基础课,它是一门具有较强的理论性、实践性和综合性的课程,通过对工程项目建设全过程的管理理论与方法的学习,来保证被录取者具有较好的项目管理理论基础。主要内容包括工程项目管理概论、工程项目范围管理、工程项目组织管理、工程项目三大目标控制、工程项目合同与风险管理、工程项目资源管理及项目信息化。
一、考试科目名称:《工程项目管理》
二、参考书目:《工程项目管理》,丁士昭主编,高等教育出版社,2017
三、考试方式:笔试、闭卷
四、考试时间:90分钟
五、试卷结构:总分100分
1.单项选择题(共20分)
工程项目管理的基本理论(每题2分,共10题)
2.判断题(共10分)
工程项目管理的基本理论(每题1分,共10题)
3.名词解释(共20分)
工程项目管理相关概念和术语(每题5分,共4题)
4.简答题(共30分)
工程项目管理的基本理论和方法(每题6分,共5题)
5.案例分析题(共10分)
工程项目管理的基本理论和方法的应用(每题10分,共1题)
6.计算题(共10分)
工期计划的基本理论和参数的计算(每题10分,共1题)
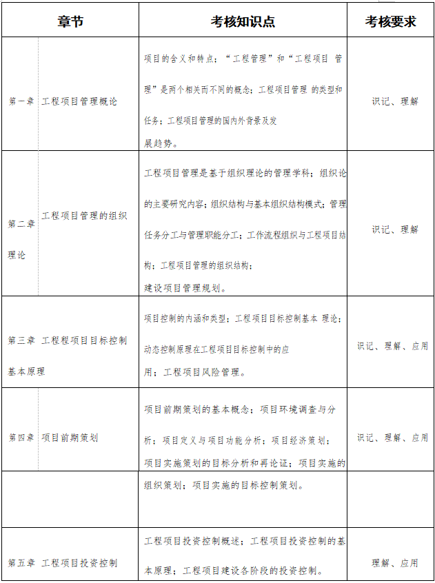
六、考试范围


以上就是湖北大学知行学院普通专升本工程项目管理考试大纲的全部的内容了,考试大纲对于参考专升本考试的同学来说,是非常重要的复习参考资料。
编辑推荐:







