2022年湖北大学知行学院普通专升本补录工作公告已经公布了,湖北大学知行学院2022年普通专升本第一批招生录取工作现已基本完成,根据《省教育厅关于做好2022年普通专升本工作的通知》精神及相关工作要求,学校将开展普通专升本补录工作,现将有关事宜通知如下:

一、考生范围
湖北大学知行学院有退役大学生士兵考生补录计划40人。参加补录报名的退役大学生士兵考生须同时满足以下条件:
1.已参加全省普通专升本网络统一报名并经相关高校审核确认正式报名的退役大学生士兵考生;
2.正常参加我省退役大学生士兵招生高校综合考查且未被预录取的考生。
符合以上条件的退役大学生士兵参加补录报名,限报2个志愿,即第一志愿、第二志愿。每个志愿为:“1所院校名称+1个报考专业”。
二、补录计划及专业要求

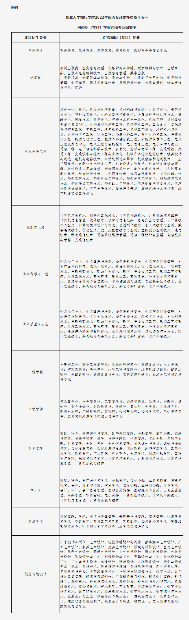
凡是符合补录条件的退役大学生士兵考生,均可报考湖北大学知行学院。考生须根据湖北大学知行学院专升本补录招生专业对高职(专科)专业的报考范围要求(见附件)填报,可不局限于考生第一次报名时所填报的专业。
三、报名平台及报名办法
补录工作统一通过湖北省高等学校普通专升本补录报名平台(http://zsb.e21.cn/,以下简称“补录报名平台”)进行网络报名,补录报名时间为8月8日9:00至11日16:00,报名办法详见平台《补录须知》。
考生应使用2022年全省高校专升本统一网络报名时注册的原账号和报名时设置的密码登录补录报名平台进行征集志愿填报。登录后,考生点击“补录报名”模块进入操作。
补录报名平台为考生提供了查询高校补录招生计划和报考人数的功能,考生可在补录报名期间随时查询各高校报考人数信息。
考生在填报或更改补录专业志愿前,务必认真阅读湖北大学知行学院补录工作公告,确认所学高职(专科)专业是否符合湖北大学知行学院关于补录招生专业的相关要求后,再进行填报或更改志愿。特别是要更改补录专业志愿的考生,务必在更改前咨询并确认本人专业是否符合湖北大学知行学院补录专业相关性要求,以免因不符专业相关性要求错失补录机会。
补录报名截止时间前,考生可多次修改志愿,每次修改后都要点击“保存”按钮,以最后一次修改并保存的志愿为准。
四、资料提交及审核
8月12日至13日,湖北大学知行学院将根据专升本招生简章、《湖北大学知行学院2022年普通专升本补录招生专业对高职(专科)专业的报考范围要求》等,严格审核报考考生报考条件及专业相关性,并通过补录报名平台对报名考生进行专业审核。
8月13日前,通过专业审核的考生可登陆补录报名平台下载打印《2022年湖北省高校普通专升本补录报名申请表》。
8月14日,考生将《2022年湖北省高校普通专升本补录报名申请表》手写签字后,连同《教育部学历证书电子注册备案表》、普通全日制专科毕业证书和居民身份证正反照片、《应征公民入伍批准书》、《退出现役证》等材料上传至湖北大学知行学院招生信息网(http://zsb.hudazx.cn)“2022年专升本报考查询系统”(以下简称“查询系统”),完成资料提交。
湖北大学知行学院将在规定时间对考生提供的资料进行审核。专业审核或资格审核不通过的报名考生直接不予录取。
已在湖北省补录报名平台完成网上报名但未在8月14日登陆湖北大学知行学院“专升本报考查询系统”提交相关审核资料的考生,视为自动放弃报考资格。考生应如实、准确提交各项材料,一旦发现伪造、变造有关证件、材料、信息的,将取消报考资格或录取资格,由此造成的后果由考生本人负责。
五、补录录取
退役大学生士兵按第一志愿高校、第二志愿高校进行资格审核、考查及录取。第一志愿高校录取结束后,由第二志愿高校进行专业审核、资格审核、考查及录取。录取时间为8月14日至20日。退役大学生士兵补录一次性完成,本次补录结束后不再组织征集志愿。
湖北大学知行学院根据审核通过的考生情况,若考生人数未超过补录计划数,直接予以录取;若报名人数超出补录计划数,将组织面试考查综合评价(考查时间地点另行通知,请考生保持通讯畅通)。湖北大学知行学院按照补录计划根据补录考查成绩从高分到低分依次录取。
六、相关要求
参加补录报名的考生需如实填报、提交相关材料,根据省教育厅有关文件精神,资格审查将贯穿报名、录取、报到等工作全过程。在专升本各工作环节中一旦发现考生有弄虚作假、违规违纪行为,一律取消考生报名、录取、报到资格。
咨询QQ群号:670020639,联系人:陈老师;联系方式:17720519901
学校网址:http://www.hudazx.cn
招生主页:http://zsb.hudazx.cn
投诉举报邮箱:zhixingjijian sina.com
通信地址:武汉市江岸区谌家矶兴盛大道特1号湖北大学知行学院,邮政编码:430011
乘车路线:
(1)乘地铁阳逻线(谌家矶站D出口)可直达学院正门。
(2)乘轻轨一号线到堤角站,转乘211路至终点站(兴盛路湖大知行学院)下。
(3)在汉口火车站乘509路到解放大道游湖站,转乘211路至终点站下。
(4)在武昌火车站乘577路到解放大道新荣村站,转乘211路至终点站下。
(5)在武汉火车站乘634路到谌家矶大道兴盛路口站,右转至学院正门。
附件:湖北大学知行学院2022年普通专升本补录招生专业对高职(专科)专业的报考范围要求
湖北大学知行学院
2022年8月5日
附件
湖北大学知行学院2022年普通专升本补录招生专业
对高职(专科)专业的报考范围要求

以上就是2022年湖北大学知行学院普通专升本补录工作公告的全部内容了,想要参加补录同学,公告一定要好好看看。
编辑推荐:







