2022年江汉大学普通专升本退役士兵计划补录工作公告,江汉大学2022年普通专升本第一批招生录取工作现已基本完成,根据《省教育厅关于做好2022年普通专升本工作的通知》精神及相关工作要求,学校将开展普通专升本补录工作,现将有关事宜通知如下:

一、考生范围
江汉大学2022年普通专升本补录对象为退役大学生士兵考生。参加退役大学生士兵补录报名的考生须同时满足以下条件:
1.已参加全省普通专升本网络统一报名并经相关高校审核确认正式报名的考生;
2.正常参加我省退役大学生士兵综合考查,且未被预录取的考生。
符合以上条件的可参加退役大学生士兵补录报名,限报2个志愿,即第一志愿、第二志愿。每个志愿为:“1所院校名称+1个报考专业”。
二、补录计划及专业要求

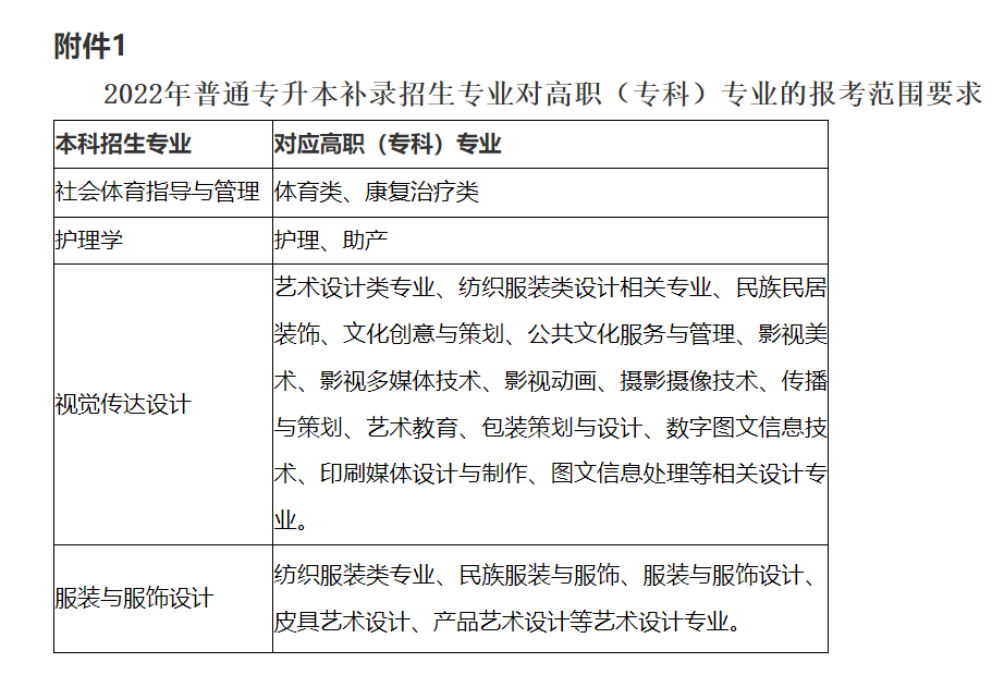
凡是符合补录条件的考生,均可报考江汉大学。考生须根据江汉大学专升本补录招生专业对高职(专科)专业的报考范围要求(见附件1)填报,可不局限于考生第一次报名时所填报的专业。
三、报名平台及报名办法
补录工作统一通过湖北省高等学校普通专升本补录报名平台(http://zsb.e21.cn/,以下简称“补录报名平台”)进行网络报名,补录报名时间为8月8日9:00至11日16:00,报名办法见《补录须知》。
补录报名平台为考生提供了查询高校补录招生计划和报考人数的功能,考生可在补录报名期间随时查询各高校报考人数信息。
考生在填报或更改补录专业志愿前,务必认真阅读江汉大学补录工作公告,确认所学高职(专科)专业符合补录招生专业的要求后,再进行填报或更改志愿。特别是要更改补录专业志愿的考生,务必在更改前确认本人专业是否符合江汉大学的补录专业相关性要求,以免因不符专业相关性要求错失补录机会。
补录报名截止时间前,考生可多次修改志愿,每次修改后都要点击“保存”按钮,以最后一次修改并保存的志愿为准。
四、资料提交及审核
8月12日至13日,江汉大学将根据专升本招生简章、《江汉大学2022年普通专升本补录招生专业对高职(专科)专业的报考范围要求》等,严格审核报考考生报考条件及专业相关性,并通过补录报名平台对报名考生进行专业审核。
8月13日前,通过专业审核的考生可登陆补录报名平台下载打印《2022年湖北省高校普通专升本补录报名申请表》,《申请表》手写签字后,连同《教育部学历证书电子注册备案表》、普通全日制专科毕业证书、退役证、居民身份证正反面照片等材料一并发至指定邮箱xjk_jwc jhun.edu.cn。考生的邮件名为“姓名+报考江大退役士兵补录材料”。专业审核或资格审核不通过的报名考生直接不予录取。
已在补录报名平台完成网上报名但未在规定时间内发送相关审核资料的考生,视为自动放弃报考资格。考生应如实、准确提交各项材料,一旦发现伪造、变造有关证件、材料、信息的,将取消报考资格或录取资格,由此造成的后果由考生本人负责。
五、补录录取
退役大学生士兵按第一志愿高校、第二志愿高校进行资格审核、考查及录取。第一志愿高校资格审核、考查及录取结束后,由第二志愿高校进行专业审核、资格审核、考查及录取。第一志愿第二志愿补录完成时间分别为8月16日和20日。如第一志愿考生补录完成招生计划,江汉大学不再进行第二志愿录取。本次补录结束后江汉大学不再补录。
若审核通过的报名考生人数未超过补录计划数,直接予以录取。若审核通过的报名考生人数超过补录计划数,江汉大学按照招生简章中退役大学生士兵综合考查有关办法和规定对报名考生组织考查。考查内容为《个人综合素养》,所有考生同卷,具体考试时间、地点及防疫要求等信息将在江汉大学专升本专题网站提前发布。报考江汉大学补录的考生,根据补录考查的《个人综合素养》成绩不分专业从高分到低分依次录取,直至计划完成为止。录取时,江汉大学将视觉传达设计和服装与服饰设计专业按照大类进行补录,考生具体录取专业由江汉大学指定。
六、相关要求
参加补录报名的考生需如实填报、提交相关材料。根据省教育厅有关文件精神,资格审查将贯穿报名、录取、报到等工作全过程。在专升本各工作环节中一旦发现考生有弄虚作假、违规违纪行为,一律取消考生报名、录取、报到资格。
报名参加江汉大学普通专升本补录即视为同意并认可本公告中的所有约定。
联系人:应老师;联系方式:027-84226248,工作日8:30-11:30,14:00-16:30。
本校专升本工作网址:https://zsb.jhun.edu.cn/
监督电话:027-84226308
附件1:江汉大学2022年普通专升本补录招生专业对高职(专科)专业的报考范围要求

以上就是2022年江汉大学普通专升本退役士兵计划补录工作公告的全部内容了,江汉大学普通考生没有补录名额,望大家悉知。
编辑推荐:







