2022年武汉轻工大学普通专升本补录工作公告已经公布了,武汉轻工大学2022年普通专升本第一批招生录取工作现已基本完成,根据《省教育厅关于做好2022年普通专升本工作的通知》精神及相关工作要求,学校将开展普通专升本退役大学生士兵计划补录工作,现将有关事宜通知如下:

一、考生范围
武汉轻工大学2022年普通专升本补录对象为退役大学生士兵。参加退役大学生士兵补录报名的考生须同时满足以下条件:
1.已参加全省普通专升本网络统一报名并经相关高校审核确认正式报名的考生;
2.正常参加我省退役大学生士兵综合考查,且未被预录取的考生。符合以上条件的可参加退役大学生士兵补录报名,限报2个志愿,即第一志愿、第二志愿。每个志愿为:“1所院校名称+1个报考专业”。
二、武汉轻工大学补录计划及要求

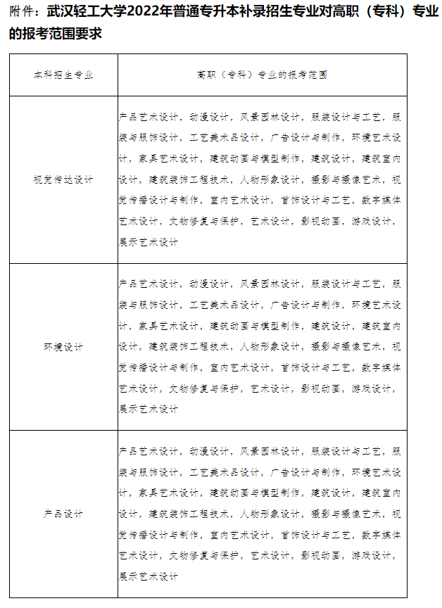
凡是符合补录条件,且专科毕业专业符合武汉轻工大学补录专业的报考范围要求(见附件)的退役大学生士兵考生,均可报考武汉轻工大学。
三、报名平台及报名办法
补录工作统一通过湖北省高等学校普通专升本补录报名平台(http://zsb.e21.cn/,以下简称“补录报名平台”)进行网络报名,补录报名时间为8月8日9:00至11日16:00,报名办法见《补录须知》。
补录报名平台为考生提供了查询高校补录招生计划和报考人数的功能,考生可在补录报名期间随时查询各高校报考人数信息。
考生在填报或更改补录专业志愿前,务必确认所学高职(专科)专业是否符合报考武汉轻工大学关于补录招生专业的相关要求,以免因不符专业相关性要求错失补录机会。
补录报名截止时间前,考生可多次修改志愿,每次修改后都要点击“保存”按钮,以最后一次修改并保存的志愿为准。
四、资料提交及审核
8月12日至13日,武汉轻工大学将根据《武汉轻工大学2022年普通专升本招生简章》、《武汉轻工大学2022年普通专升本补录招生专业对高职(专科)专业的报考范围要求》等,严格审核报考考生报考条件及专业相关性,并通过补录报名平台对报名考生进行专业审核。
8月13日12:00前,通过专业审核的考生登录补录报名平台下载打印《2022年湖北省高校普通专升本补录报名申请表》,《申请表》手写签字后,连同《教育部学历证书电子注册备案表》、普通全日制专科毕业证书和居民身份证正面反面照片等材料的PDF版本一并发至邮箱(jwc whpu.edu.cn)。专业审核或资格审核不通过的报名考生直接不予录取。
已在补录报名平台完成网上报名但未在规定时间内发送相关审核资料的考生,视为自动放弃报考资格。考生应如实、准确提交各项材料,一旦发现伪造有关证件、材料、信息的,将取消报考资格或录取资格,由此造成的后果由考生本人负责。
五、补录录取
退役大学生士兵按第一志愿高校、第二志愿高校进行资格审核、考查及录取。第一志愿高校录取结束后,由第二志愿高校进行专业审核、资格审核、考查及录取。录取时间为8月14日至20日。退役大学生士兵补录一次性完成,本次补录结束后不再组织征集志愿。
武汉轻工大学根据审核通过的考生情况,若考生人数未超过补录计划数,直接予以录取。若考生人数超过补录计划数,武汉轻工大学将组织职业适应性综合考查,依据考查成绩,在武汉轻工大学补录计划总数内,不分专业,从高分到低分依次录取。考查科目:素描(满分100分)(自备绘画工具)考查时间:考查定于8月15日上午9:30开始点名入场,考查时间为10:00—11:30。
考查地点:武汉轻工大学常青校区(具体地点另行通知)
考生必须携带与报名身份信息相符且在有效期内的二代身份证参加考查。
考查入场流程、疫情防控注意事项根据考前疫情防控工作要求执行(具体要求另行通知)。
六、相关要求
参加补录报名的考生需如实填报、提交相关材料,根据省教育厅有关文件精神,资格审查将贯穿报名、录取、报到等工作全过程。在专升本各工作环节中一旦发现考生有弄虚作假、违规违纪行为,一律取消考生报名、录取、报到资格。
联系人:王老师
联系方式:18086520015
本校专升本工作网址:http://jwc.whpu.edu.cn
监督邮箱:jwc whpu.edu.cn
附件:武汉轻工大学2022年普通专升本补录招生专业对高职(专科)专业的报考范围要求

以上就是2022年武汉轻工大学普通专升本补录工作公告的全部内容了,大家现在都清楚了吗?
编辑推荐:







