2022年湖北文理学院理工学院普通专升本补录工作公告已经公布了,下面我们就一起来看看都有哪些内容。

湖北文理学院理工学院2022年普通专升本第一批招生录取工作现已基本完成,根据《省教育厅关于做好2022年普通专升本工作的通知》精神及相关工作要求,学校将开展普通专升本补录工作,现将有关事宜通知如下:
一、考生范围
湖北文理学院理工学院2022年普通专升本补录对象为退役大学生士兵,无普通考生补录计划。参加退役大学生士兵补录报名的考生须同时满足以下条件:
1.已参加全省普通专升本网络统一报名并经相关高校审核确认正式报名;
2.正常参加我省招生高校综合考查且未被预录取的退役大学生士兵考生。
按省教育厅统一要求,符合以上条件的退役大学生士兵考生参加退役大学生士兵补录报名,限报2个志愿,即第一志愿、第二志愿。每个志愿为:“1所院校名称+1个报考专业”。
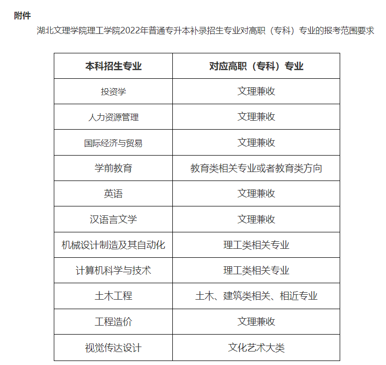
二、补录计划及专业要求

凡是符合补录条件的退役大学生士兵考生,均可报考湖北文理学院理工学院。考生须根据湖北文理学院理工学院专升本补录招生专业对高职(专科)专业的报考范围要求(见附件1)填报,可不局限于考生第一次报名时所填报的专业。
三、报名平台及报名办法
湖北文理学院理工学院2022年普通专升本补录工作统一通过湖北省高等学校普通专升本补录报名平台(http://zsb.e21.cn/,以下简称“补录报名平台”)进行网络报名,补录报名时间为8月8日9:00至11日16:00,报名办法见补录报名平台《2022年湖北省普通高校专升本退役大学生士兵考生补录须知》。
补录报名平台为考生提供了查询高校补录招生计划和报考人数的功能,考生可在补录报名期间随时查询各高校报考人数信息。
考生在填报或更改补录专业志愿前,务必认真阅读湖北文理学院理工学院补录工作公告,确认所学高职(专科)专业是否符合湖北文理学院理工学院关于补录招生专业的相关要求后,再进行填报或更改志愿。特别是要更改补录专业志愿的考生,务必在更改前咨询并确认本人专业是否符合所湖北文理学院理工学院的补录专业相关性要求,以免因不符专业相关性要求错失补录机会。
补录报名截止时间前,考生可多次修改志愿,每次修改后都要点击“保存”按钮,以最后一次修改并保存的志愿为准。
四、资料提交及审核
8月12日9:00至13日15:00,湖北文理学院理工学院将根据《湖北文理学院理工学院2022年普通专升本招生简章》《湖北文理学院理工学院2022年普通专升本补录招生专业对高职(专科)专业的报考范围要求》的相关要求,严格审核报考考生报考条件及专业相关性,并通过补录报名平台对报名考生进行专业审核。
8月13日17:00前,通过专业审核的退役大学生士兵考生可登陆补录报名平台下载打印《2022年湖北省高校普通专升本补录报名申请表》(下简称申请表),《申请表》手写签字后,连同《教育部学历证书电子注册备案表》、普通全日制专科毕业证书、本人照片、居民身份证正面照片、退出现役证、入伍地证明等一并发至指定邮(303605587 qq.com),专业审核或资格审核不通过的报名考生直接不予录取。
已在补录报名平台完成网上报名但未在规定时间内发送相关审核资料的考生,视为自动放弃报考资格。考生应如实、准确提交各项材料,一旦发现伪造、变造有关证件、材料、信息的,将取消报考资格或录取资格,由此造成的后果由考生本人负责。
五、补录录取
退役大学生士兵按第一志愿高校、第二志愿高校进行资格审核、考查及录取。第一志愿高校录取结束后,由第二志愿高校进行专业审核、资格审核、考查及录取。录取时间为8月14日至20日。湖北文理学院理工学院退役大学生士兵补录一次性完成,本次补录结束后不再组织征集志愿。
湖北文理学院理工学院根据审核通过的考生情况,若考生人数未超过补录计划数,直接予以录取。若考生人数超过补录计划数,湖北文理学院理工学院按照招生简章中退役大学生士兵综合考查有关办法和规定对报名考生组织相应考查,按照补录计划根据补录考查成绩从高分到低分依次录取。具体考查要求是,考生参加湖北文理学院理工学院组织的职业适应性综合考查(笔试),考试科目为通识综合,其中人文素养占40%,思想政治占60%,考试地点为湖北文理学院理工学院(湖北省襄阳市襄城区尹集东街28号),考试具体安排及防疫要求在湖北文理学院理工学院专升本网站另行通知。
六、缴费
退役大学生士兵职业适应性综合考查测试费用按《湖北省物价局、湖北省财政厅关于规范教育招生考试收费有关问题的通知》(鄂价费〔2006〕107号)有关标准执行,通过资格审核且参加湖北文理学院理工学院综合考查的考生需缴纳报名考试费50元/人,湖北文理学院理工学院缴费二维码为:

七、相关要求
参加补录报名的考生需如实填报、提交相关材料,根据省教育厅有关文件精神,资格审查将贯穿报名、录取、报到等工作全过程。在专升本各工作环节中一旦发现考生有弄虚作假、违规违纪行为,一律取消考生报名、录取、报到资格。
联系人:王老师;联系方式:13797575201。
本校专升本工作网址:http://www.hbasstu.net/jwc/zsb.htm。
监督电话:0710-3807929。
附件:湖北文理学院理工学院2022年普通专升本补录招生专业对高职(专科)专业的报考范围要求

以上就是2022年湖北文理学院理工学院普通专升本补录工作的全部内容了,大家现在都清楚了吗?
编辑推荐:







