2022年武汉工商学院普通专升本补录工作公告已经公布了,参加专升本补录的同学,一定要来看看都有哪些内容。

武汉工商学院2022年普通专升本第一批招生录取工作现已基本完成,根据《省教育厅关于做好2022年普通专升本工作的通知》精神及相关工作要求,学校将开展普通专升本补录工作,现将有关事宜通知如下:
一、考生范围
武汉工商学院2022年普通专升本补录对象为退役大学生士兵,无普通考生补录计划。参加退役大学生士兵补录报名的考生须同时满足以下条件:
1.已参加全省普通专升本网络统一报名并经相关高校审核确认正式报名的考生;
2.正常参加我省招生高校专升本考试(退役大学生士兵参加招生高校综合考查)且未被预录取的考生。
武汉工商学院仅有退役大学生士兵补录计划。符合以上条件的退役大学生士兵参加退役大学生士兵补录报名,限报2个志愿,即第一志愿、第二志愿。每个志愿为:“1所院校名称+1个报考专业”。
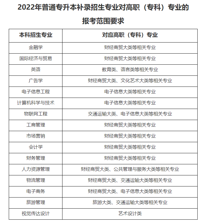
二、补录计划及专业要求

凡是符合补录条件的考生,均可报考武汉工商学院。考生须根据武汉工商学院专升本补录招生专业对高职(专科)专业的报考范围要求(见附件1)填报,可不局限于考生第一次报名时所填报的专业。
三、报名平台及报名办法
补录工作统一通过湖北省高等学校普通专升本补录报名平台(http://zsb.e21.cn/,以下简称“补录报名平台”)进行网络报名,补录报名时间为8月8日9:00至11日16:00,报名办法请阅读平台中的《补录须知》。
补录报名平台为考生提供了查询高校补录招生计划和报考人数的功能,考生可在补录报名期间随时查询各高校报考人数信息。
考生在填报或更改补录专业志愿前,务必认真阅读相关补录工作公告,确认所学高职(专科)专业是否符合武汉工商学院关于补录招生专业的相关要求后,再进行填报或更改志愿。特别是要更改补录专业志愿的考生,务必在更改前咨询并确认本人专业是否符合武汉工商学院的补录专业相关性要求,以免因不符专业相关性要求错失补录机会。
补录报名截止时间前,考生可多次修改志愿,每次修改后都要点击“保存”按钮,以最后一次修改并保存的志愿为准。
四、资料提交及审核
8月12日至13日,武汉工商学院将根据2022年专升本招生简章、招生专业对高职(专科)专业的报考范围要求,严格审核报考考生报考条件及专业相关性,并通过补录报名平台对报名考生进行专业审核。
8月13日16:00前,通过专业审核的考生可登陆补录报名平台下载打印①《2022年湖北省高校普通专升本补录报名申请表》,《申请表》手写签字后,连同②学信网《教育部学历证书电子注册备案表》(备案表样本见附件2)、③普通全日制专科毕业证书和④居民身份证正反面照片等材料一并发至指定邮箱jwb wtbu.edu.cn,邮件主题为“补录审核资料-姓名”。专业审核或资格审核不通过的报名考生直接不予录取。
已在补录报名平台完成网上报名但未在规定时间(8月13日16:00前)内发送相关审核资料的考生,视为自动放弃报考资格。考生应如实、准确提交各项材料,一旦发现伪造、变造有关证件、材料、信息的,将取消报考资格或录取资格,由此造成的后果由考生本人负责。
五、补录录取
退役大学生士兵按第一志愿高校、第二志愿高校进行资格审核、考查及录取。第一志愿高校录取结束后,由第二志愿高校进行专业审核、资格审核、考查及录取。录取时间为8月14日至20日。武汉工商学院退役大学生士兵补录一次性完成,本次补录结束后不再组织征集志愿。
武汉工商学院根据审核通过的考生情况,若考生人数未超过补录计划数,直接予以录取。若考生人数超过补录计划数,武汉工商学院按照招生简章中退役大学生士兵综合考查有关办法和规定对报名考生组织相应考查(时间、地点、办法等有关要求具体见附件3),按照补录计划根据补录考查成绩从高分到低分依次录取。
六、相关要求
参加补录报名的考生需如实填报、提交相关材料,根据省教育厅有关文件精神,资格审查将贯穿报名、录取、报到等工作全过程。在专升本各工作环节中一旦发现考生有弄虚作假、违规违纪行为,一律取消考生报名、录取、报到资格。
联系人:刘老师
本校专升本工作网址:http://www.wtbu.edu.cn/jwb/
学信网:https://www.chsi.com.cn
附件:1.武汉工商学院2022年普通专升本补录招生专业对高职(专科)专业的报考范围要求

2.备案表样本示例

3.退役大学生士兵补录综合考查办法
根据《武汉工商学院2022年专升本招生简章》规定,学校根据报名情况,组织对补录报名学生进行综合评价,择优录取。特制定退役大学生士兵补录综合考查办法。
一、考查内容
综合考查考核内容主要涵盖以下几个方面:
(一)基本政治素质
热爱祖国,拥护中国共产党的领导,坚持正确的政治方向,关心时政热点,有明辨是非的能力,能把握基本政治常识。
(二)思想道德素质
具有正确的人生观、价值观和世界观,坚持社会主义核心价值观,有法律意识,具备良好的公民基本道德素质,对社会公德、职业道德有明确的认知。
(三)职业适应能力
(1)搜集、分析、组织信息并进行概括、推理、判断等的能力。
(2)运用所学知识解释、说明生活中的科学问题,运用科学方法探究自然规律的能力。
(3)正确认识职业性质、适应职业岗位、选择适合自己的职业的能力。
(4)树立正确职业理想、基本职业道德规范、团队协作竞争上岗的意识与能力。
(5)根据市场需求自主择业、立业创业、依法从业的意识与能力。
(6)基本的职场礼仪、沟通、协作能力。
(7)基本的自我分析、情绪管理、时间管理与职业规划能力。
(8)自我学习能力。
通过对这些方面试题的解答,客观考察考生的理解与交流能力、科学思维能力、应用分析能力和基本的职业技能,并借此判断考生适应高等职业教育的程度。
二、考查形式
1.考核方式:笔试闭卷
2.试卷分值:卷面总分100分,考试时间90分钟
三、试卷结构
1.时政和基本文化知识(30%),题型为单选题
2.职业兴趣和心理测试(占50%),题型为单选题或多选题
3.主观问题(20%),题型为问答题
四、考查时间与地点
1.考试时间:具体时间另行通知
2.考试地点:武汉工商学院综合楼(详见准考证)
五、防疫要求
考生应做好个人防护,考试期间应遵守当时省、市有关部门关于考试期间疫情防控基本要求的规定,服从学校根据考试期间疫情防控规定所要求的做好健康码查验、体温监测、身份登记、佩戴口罩等具体管控措施。
以上就是2022年武汉工商学院普通专升本补录工作公告的全部内容了,大家现在都清楚了吗?
编辑推荐:







