2021年湖北恩施学院普通专升本招生简章已经公布,简章中包括招生对象、招生专业、报名流程等信息,一起来看看招生简章的详细内容。

一、招生对象及条件
1.招生对象
2021年湖北高校普通全日制高职高专应届毕业生。(注:根据省教育厅统一安排,我校2020年无建档立卡贫困家庭毕业生和退役大学生士兵专升本专项招生计划,2021年具体情况一省教育厅安排为准。)2.报名条件
身体健康,具有良好的思想品德和政治素质,热爱祖国,遵纪守法,修完普通高职高专教学计划规定的课程并能如期毕业。一个考生只能填报一个本科专业。其中,报考临床医学专业的考生,其专科阶段所学专业必须也为临床医学;报考医学检验技术专业的考生,其专科阶段所学专业为医学检验技术或卫生检验与检疫专业;报考护理学专业的考生,其专科阶段所学专业为护理或助产专业;报考康复治疗学专业的考生,其专科阶段所学专业为康复治疗技术或中医康复技术、中医学专业。其他专业只要符合大类即可。
二、招生专业及计划

注:具体招生专业与计划以湖北省教育厅公布的为准。当我校某专业报考人数不足,招生计划出现空余时,在保持本校总计划不变的情况下,将空余计划调整至其它专业使用,调整结果报省教育厅审批后在我校招生网公布。
三、报名
1.网上报名时间
(1)统一报名平台网址:http://zsb.e21.cn(复制链接地址到浏览器打开),登录湖北省高等学校普通专升本报名平台。具体报名流程请登录报名平台查看《考生须知》。网络报名时考生须提交本人电子照片,报名系统规定照片大小不超过480px×640px,文件格式为jpg,文件大小不超过40K。推荐考生使用本人学信网的学历(录取)照片,考生可注册并登录“中国高等教育学生信息网”(学信网)获取;或通过软件将照片处理成符合规定格式和大小的电子文件。
(2)时间安排:
2021年5月13日至5月16日
(3)填报志愿注意事项:
一个考生只能填报一个本科专业。
其中,报考临床医学专业的考生,其专科阶段所学专业必须也为临床医学;报考医学检验技术专业的考生,其专科阶段所学专业为医学检验技术或卫生检验与检疫专业;报考护理学专业的考生,其专科阶段所学专业为护理或助产专业;报考康复治疗学专业的考生,其专科阶段所学专业为康复治疗技术或中医康复技术、中医学专业。
2.资格审核与缴费确认
正常情况下,我校将于6月上旬在我校招生网公布资格审查与缴费通道。
(1)审查方式:在线提交资料。考生在我校招生网公布的资格审查通道上传考生资格审核资料:《2021年湖北省高校普通专升本报名申请表》(考生在“申请须知与承诺”处签字,提交签字版)、身份证、毕业证和教育部学籍在线验证报告;(2)考生须如实提交审查材料。根据省教育厅文件精神,资格审查将贯穿报名、考试、录取、报到等招生工作全过程,在整个普通专升本各项工作环节中,一旦发现考生有弄虚作假、违规违纪行为,一律取消考生报名、考试、录取资格。
四、考试
1.考试时间:2021年6月19日
2.考试地点
湖北恩施学院(湖北省恩施市龙洞河路)。考生考前在我校招生网查看我校疫情防控管理相关规定,进校须服从我校疫情防控管理;考生考前须通过我校招生网公布的准考证打印通道自行打印准考证,考试当天必须持准考证和身份证参加考试,缺一不可。
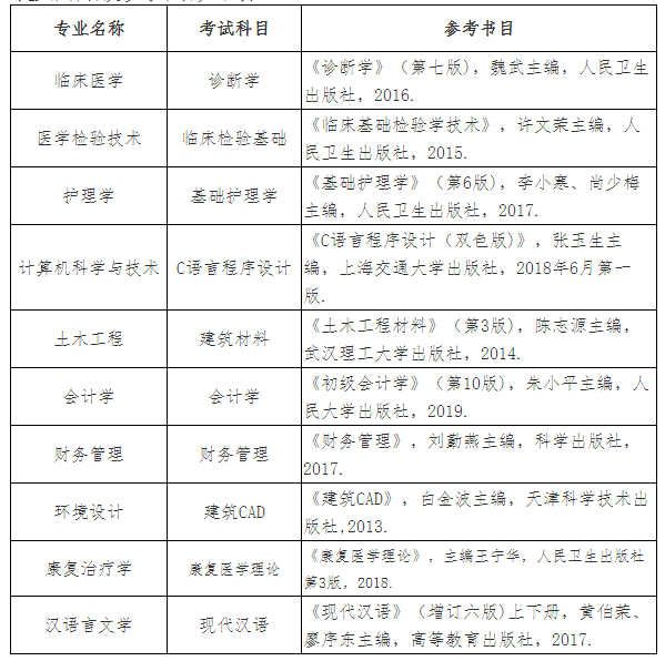
3. 考试科目
考试科目分为公共课和专业课。公共课为英语,满分100分;专业课由我校自主命题与阅卷,满分为150分;英语及各专业课考试大纲见附件。专业课科目及参考书目如下表:

4.成绩发布、查询与复核
考试阅卷结束后,将在我校招生网公示考生考试成绩,并发布成绩复核通知,考生如对成绩有异议,请按通知安排提交成绩复核申请。
五、录取
1.第一轮录取
我校将根据各专业招生计划名额,按考试总成绩从高分到低分择优录取,若总成绩相同,则按英语成绩排序。
2.补录
第一轮录取结束后,省教育厅将统一在专升本报名平台公布录取情况。如我校已完成招生计划,不再进行补录;如有未完成的普通考生计划,将由省教育厅统一安排补录,第一轮未被录取的考生,届时可到我校进行补录报名。第一轮已被录取的考生不得再参加补录。我校将根据统考的英语科目成绩对报名参加补录的考生从高分到低分依次录取。
3.公示
我校将在我校招生网公布拟录取考生名单,公示时间为7天;公示无异议的拟录取名单将报省教育厅办理录取审核手续,经省教育厅批准录取备案的专升本学生,我校将寄发正式录取通知书。
六、收费
被我校录取的2021年普通专升本学生,入学后的学费、住宿费等收费项目和标准与经省物价主管部门批准的相同专业2021年入学的普通全日制本科学生收费标准相同。
七、学籍复核及入学政策
1.报到与学籍复核
录取学生持我校的专升本录取通知书在规定时间内到校报到办理入学注册手续(详细要求届时见录取通知书中入学须知)。我校将在报到时对新生入学资格进行审查,审查合格的办理入学手续,其本科学籍由我校到教育厅办理电子注册手续。审查发现考生信息等证明材料与本人实际不符等情况,将按相关规定予以处理。逾期未到我校报到的,视为放弃入学资格,我校将按规定取消其入学资格。
2.学籍管理
2021年普通专升本学生编入我校相应本科专业三年级(2019级)学习,除临床医学为三年制外,其余均为两年制。专升本学生不得申请转学或转专业。
3.入学后日常管理与就业政策
进入本科学习后,按普通全日制本科学生的要求管理,与其他本科生一样享受奖助学金等待遇;毕业时按专业培养方案修完规定的课程,成绩合格的,颁发普通高等学校毕业文凭,毕业证书内容按照国家规定填写,标注“在本校XX专业专科起点本科学习”,学习时间按进入本科阶段的实际时间填写,学习形式为“普通全日制”;学业期满符合我校学位授予条件的,可授予相应学士学位。专升本学生的就业按普通全日制本科毕业生的政策执行。
八、联系方式
咨询电话:0718-8438998 0718-8965960
段老师:15171088755 王老师:15586618868
李老师:18695059316 曾老师:13635743885
刘老师:18972443922 豈老师:15671895445
徐老师:13597803456 张老师:13100769908
杨老师:13517181039
咨询时间:工作日(上午8:00-12:00,下午1:30-5:30)投诉举报电话:0718-8967219
信息发布网址:http://www.hbmykjxy.cn/zsw (学校招生信息网)学校地址:湖北省恩施市龙洞河路(邮编:445000)
点击查看:2021年湖北恩施学院普通专升本考试大纲汇总
2021年湖北恩施学院普通专升本招生简章的全部内容就是这些,祝大家在专升本考试中取得一个好成绩。
编辑推荐:
2021年湖北普通专升本报名入口:http://zsb.e21.cn







