2021年武汉纺织大学外经贸学院普通专升本招生简章已经公布,其中包括招生专业、招生条件、报名流程等信息。

根据《省教育厅关于做好2021年湖北省普通高等专升本工作的通知》精神,结合我校普通专升本招生专业培养目标和要求,特制定本章程。
一、招生对象及条件
(一)招生对象:2021年湖北高校普通高校普通全日制高职高专应届毕业生,报考时能如期毕业(以下简称“普通考生”)。考生毕业院校为我省普通本科院校、独立学院、独立设置的高职高专院校以及成人高校举办的普通全日制高职高专的成人高等学校。
(二)报名条件:具有良好的思想品德和政治素质,热爱祖国,遵纪守法;修完普通高职高专教学计划规定的课程,成绩良好,报考时能如期毕业;身体健康。
二、招生计划
在报名结束之后、考试之前,我校将根据报名情况,在保持本校总计划不变的情况下适当调整相关专业招生计划数,并报省教育厅备案。增减情况我校及时向社会公示(在专升本网站公示),公示时间为7天,接受社会监督,并严格按公示的招生专业及计划执行。

三、报名
(一)网上报名:
1.网址:http://zsb.e21.cn。具体报名流程请登录报名平台查看《考生须知》;2.时间:①填报志愿(5月13日至5月16日18:00);
②我校进行专业志愿审核及考生查阅审核结果(5月17日8:00—18:00);③未通过专业审核的考生更正志愿(5月18日8:00—17:00);④我校对更正志愿的考生进行专业志愿终审(5月19日8:00—17:00);⑤考生打印报名表(5月17日8:00—5月20日14:00)
(提示:网络报名时考生须提交本人电子照片,报名系统规定照片大小不超过480px×640px,文件格式为jpg,文件大小不超过40K。推荐考生使用本人学信网的学历(录取)照片,考生可注册并登录“中国高等教育学生信息网” (学信网)获取;或通过软件将照片处理成符合规定格式和大小的电子文件。)3.①报考学生只能根据允许专业填报我校一个招生专业;②报考时请确认本人是否符合我校报考专业的报考条件;③报名期间考生可以查看分校分专业报名情况,并可修改志愿;④填报志愿结束后,我校将对考生的志愿信息进行审核,志愿信息审核通过的考生不得再更改志愿信息;志愿信息审核未通过的考生可在规定时间内更正一次志愿信息。
4.要求:考生必须如实、准确、全面填报个人信息。
(二)上传审核材料及缴纳报名考试费:
报考我校的考生请于5月20日-5月23日
用户名:身份证号;密码:身份证号后四位。
在我校专升本系统中需上传:
① 《湖北省2021年普通专升本报名表》(请考生在“申请须知与承诺处”签字后上传)② 学籍在线验证报告
③ 在校成绩单(须加盖校教务处章)
④ 身份证(正反面)
⑤ 本人手持身份证照片(手持人像面)
⑥ 并缴纳报名费(80元/生)
(三)审核:2021年5月24日-2021年5月25日,审核考生报名资格。
(四)已在网上报名,但未在规定时间内上传审核材料及缴纳报名考试费的考生,视为自动放弃报名。
(五)报名考试费缴纳后,无论参加考试与否,一律不再退费。
(六)准考证打印
时间:2021年 6月12日—2021年 6月19日
四、考试
(一)考试时间和地点
经资格审核合格者,由我校统一组织选拔考试。
考试时间:2021年6月19日
公共课考试时间:2021年6月19日 上午 9:00-11:00 总分100分专业课考试时间:2021年6月19日 下午14:00-15:30 总分100分考试地点:武汉纺织大学外经贸学院(考生凭身份证、准考证参加考试;具体时间和考场安排可见准考证或我校官网公告)。
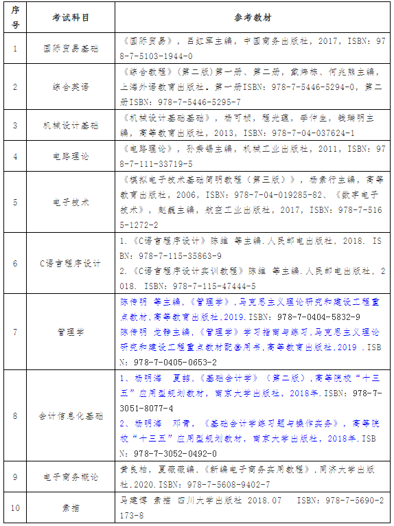
(二)考试科目


(三)参考教材

考试大纲请在武汉纺织大学外经贸学院教务处网页上下载
(四)成绩查询
考试结束一周后,考生可以登录我校专升本系统查询考试成绩
(五)成绩复核
我校将在成绩公布之后的3个工作日之内于官网公布成绩复核流程主要核查是否有漏评、加错分、漏登分、登错分的现象,不对试卷进行复评,未按规定流程或不在规定时间内提出的申请不予受理。
在受理考生的复核申请后,我校专升本工作办公室根据考生申请组织相关课程教师进行成绩复核,并及时将复核结果反馈给考生。
考生对复核结果存有质疑的,可在接到反馈之后的一个工作日内再次向我校专升本工作领导小组提出申诉;专升本工作领导小组受理之后,组织再次复核,并将最终认定结论书面通知考生本人。
考生申请复核后,最终认定结论确需变更成绩的,由我校专升本工作小组负责人签字确认后,由成绩数据库中予以变更。
五、录取
1. 录取:我校依据考生各门课程考试的总成绩,分招生专业划定最低控制分数线,按招生计划数分专业从高分到低分择优录取。如总分相同,按公共课科目成绩排序录取;公共课科目成绩相同,再按专业课科目成绩排序录取。
2. 补录:第一轮录取结束后,如我校还有未完成的普通考生计划,由教育厅统一在专升本报名平台上公布。第一轮未被录取的考生,可根据补录计划到我校按照招生简章要求进行补录报名。第一轮已被录取的考生不得再参加补录报名。我校按招生简章规定和公共课科目成绩对报名参加补录的考生从高分到低分依次录取。
3. 公示:我校对拟录取的考生名单在本校官网公示,公示时间为7天。
4. 复核备案:拟录取的专升本学生名单由我校报教育厅复核备案。
5. 教育厅复核备案通过后,我校在5个工作日内向考生发放录取通知书。
六、收费项目和标准
(一)报名考试费
根据《湖北省物价局、湖北省财政厅关于规范教育招生考试收费有关问题的通知》(鄂价费[2006]107号)有关标准执行,收80元/生。
(二)学费、住宿费及其他费用
考生入学后的收费项目和标准与我校2021年同一专业全日制普通本科生一致。
七、学籍复核及入学政策
经我校录取和省教育厅备案通过后,考生持录取通知书,按我校有关要求和规定的期限到校办理入学手续。我校在报到时对新生入学资格进行审查,审查合格的办理入学手续,予以学籍注册。凡无正当理由,逾期一周未报到者,视为放弃入学资格。根据省教育厅文件精神,资格审查将贯穿报名、考试、录取、报到等招生工作全过程,在整个普通专升本各工作环节中,一旦发现考生有弄虚作假、违规违纪行为,一律取消考生报名、考试、录取资格。
专升本学生原则上单独编班教学,确实无法单独编班的可安排插班教学。我校紧密结合应用型人才培养的要求,重构专升本学生人才培养方案,增强人才培养的适应性。专升本学生进入本科专业学习后,不得转专业或转学。专升本学生毕业证书内容按照国家规定填写,标注“在本校XX专业专科起点本科学习”,学习时间按进入本科阶段的实际时间填写。普通专升本学生达到并符合我校学位授予条件的,可申请授予学士学位。普通专升本学生和普通全日制本科生享受同等奖学金待遇。
八、联系方式
联系电话:027- 59816546
QQ群:904691255
举报电话:027-59817003
通信地址:武汉市江夏区藏龙岛科技园栗庙路19号
邮政编码:430202
乘车路线:
1. 天河国际机场:在天河机场站乘坐轨道交通2号线(佛祖岭方向)佛祖岭站(A出口)下车,换乘758路公交车至栗庙南路美院南门站下车即到;2. 汉口火车站:在汉口火车站站乘坐轨道交通2号线(佛祖岭方向)佛祖岭站(A出口)下车,换乘758路公交车至栗庙南路美院南门站下车即到;3. 武昌火车站:在武昌火车站站乘坐轨道交通4号线(武汉火车站方向)中南路站下车,换乘轨道交通2号线(佛祖岭方向)佛祖岭站(B出口)下车,换乘758或781路公交车至栗庙南路美院南门站下车即到;4. 武汉火车站:在武汉火车站站乘坐轨道交通4号线(黄金口方向)中南路站下车,换乘轨道交通2号线(佛祖岭方向)佛祖岭站(A出口)下车,换乘758路公交车至栗庙南路美院南门站下车即到;5. 傅家坡长途汽车站:在中南路站乘坐轨道交通2号线(佛祖岭方向)佛祖岭站(A出口)下车,换乘758路公交车至栗庙南路美院南门站下车即到。
2021年武汉纺织大学外经贸学院普通专升本招生简章的全部内容就是这些,希望对各位考生们有所帮助。
编辑推荐:







