2021年武汉体育学院体育科技学院普通专升本舞蹈表演考试大纲已经公布了,想要报考舞蹈表演的可以根据考试大纲来进行复习了。

武汉体育学院体育科技学院舞蹈表演专业专升本考试大纲
艺术概论考试大纲
1.本课程是高等院校艺术等相关专业必修基础理论课程,教材是在文化部教育科技司组织下编写的,吸收了现当代美学和文艺学研究的部分新成果,结合八十年代以来新出现的各种艺术现象和艺术问题,针对艺术院校学生当前的文艺思想实际的艺术理论教材。
2.试卷结构包括
(1)能力结构
试卷认知层次主要分为了解、理解、掌握三类。
了解:最基本的认知要求,要求对名词、概念的含义基本了解,并能识记理
论要点,予以准确表述。
理解:在识记、了解的基础上,进一步拓宽知识面,能对内容作深层次解释,理解概念之间的联系并能展开阐释。
掌握:正确、全面地理解理论的深层内涵,准确地阐释它们之间的联系;结合理论观点联系实践,举例说明;对于现实生活中的艺术活动、艺术作品、艺术现象等,能运用所学理论进行评论、鉴别和分析。
在本课程考试中,对不同能力层次要求的分数比例大致是:了解占 30%,理解占 50%,掌握占 20%。
(2)考试方式
考试方式:闭卷、笔试 考试时间:90 分钟 试卷总分: 100 分
(3)考试内容及比例
试卷内容比例:绪论 约 5% 艺术本质论 约 12%
艺术门类论 约 18% 艺术发展论 约 16%
艺术创作论 约 15% 艺术作品论 约 14%
艺术接受论 约 20%
试卷题型比例:单选题 约 20% 多选题 约 30%
填空题 约 10% 简答题 约 20%
论述题 约 20%
试题难易比例:容易题 约 30% 中等难度题 约 50%
较难题 约 20%
舞蹈教育学考试大纲
1.考试的总体要求:
《舞蹈教育学》这门课程是普通高等教育“九五”国家级重点教材,也是舞蹈学专业必修的专业基础课程。本课程考试的特点是综合性强,主要考察考生的基本理论知识,为专业课的学习奠定理论基础,培养德、智、体、美、劳全面发展的社会主义建设者和可靠的接班人。
2.考试内容:
本部分内容主要考察考生对舞蹈教学法与基本理论知识的掌握程度,特别是运用理论、知识和方法,分析解决问题。考试主要以判断题、名词解释、简答题、单选题、论述题等形式出现。
3.考试范围:
第一部分 原理篇
(1)舞蹈教学法的建立
(2)舞蹈教育的社会地位与作用
(3)舞蹈教育的目的与方针
(4)舞蹈教育制度
第二部分 教学篇
(1)舞蹈教学计划的制定
(2)舞蹈教学过程的特点和原则
(3)舞蹈教学的组织形式
(4)舞蹈教学法
(5)舞蹈教师
第三部分 教育篇
(1)德育在舞蹈教育中的地位、任务与内容
(2)舞蹈教育中德育的过程和特点
(3)舞蹈教育中德育的途径和原则
4.基本题型:
客观题和主观题。客观题包括单选题、名词解释、填空题、判断题等;主观
题包括简答题、论述题等。
5.考试方式:
闭卷考试。不需要任何辅助工具,考试时间为 90 分钟。
体育舞蹈考试办法与评分标准
1.考试指标与分值(100 分)
(1)基本形态 20分
(2)现代舞蹈秀 20分
(3)专项技术与能力 60分
2.评分办法
每一项考试内容均由评委按百分制进行评分,去掉最高分与最低分,取中间分值的平均分为每一项得分,将各项得分换算后相加计为最后的总分。
3.考试内容、方法
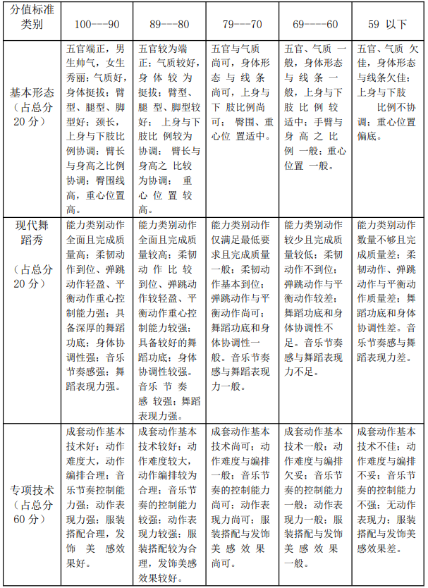
(1)基本形态(20 分)
主要考察考生身高、外貌、身体形态及气质。
(2)现代舞蹈秀(20 分)
考生以舞蹈及专项身体素质编排个人舞蹈秀,必须在以下每个类别中各选一个难度动作进行组合编排, 配合 90 秒内的舞蹈、身体素质结合音乐即兴完成个人舞蹈秀。
三大专项身体素质测试内容:
跑跳类:大跨跳、吸腿跳、倒踢紫金冠
转体类:平转、四位转、挥鞭转
柔韧类:纵横劈叉、前或侧或后搬腿、前或后软翻、后桥每组考生临考前试听考评委提供的音乐一遍,随后集体完成(个人舞蹈秀)
(3)专项技术(60 分)
考生参加专项运动技术考试必须在标准舞、拉丁舞中任意选择其中一个系列的两支舞作为主项考试内容,同时必须选择另一个系列中的一支舞蹈作为副项考试内容。主项舞蹈与副项舞蹈共三支舞蹈的考试。
1. 第一系列拉丁舞:伦巴、恰恰恰。
2. 第二系列标准舞:华尔兹、探戈。
音乐时间 90 秒内。成套动作基本技术占40 ,音乐节奏占30 ,动作编排与动作难度占 15%,动作表现力占10 ,服装与发饰占 5 。
考生只可单人参加考试。
4.评分标准
分值标准

5.考试要求
(1)服装与发饰要求:在基本形态与现代舞秀考试中,考生须穿紧身服;在专项技术考试中,考生可根据主项考试内容穿着相应的练习服,发型合适。在舞系更换之间不得更换舞鞋与舞服。在所有考试中,考生不得化妆,不得穿表演服, 不得穿戴有明显的标记物的饰品等。
(2)音乐要求:专项技术考试音乐按竞赛常规音乐播放、每支舞音乐时长为90秒;现代舞蹈秀音乐分两类:第一类为流行音乐;第二类为爵士乐,时长为90秒。考试项目音乐由考试组统一播放。
(3)配对说明:考试按照单人考试为主,不得双人搭手考试。健美操、啦啦操考试办法及评分标准
1.考试指标与分值(100 分)
基本形态(20 分)
舞蹈动作模仿(30 分)
专项技术与能力(50 分)
2.评分办法
每一项考试内容均由 6-8 名评委按百分制进行评分,去掉最高分与最低分,取中间分值的平均分为每一项得分,将各项得分换算后相加计为最后的总分。
3.考试内容与方法
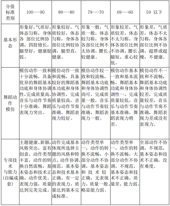
(1)基本形态(20 分)
主要考察考生身高、外貌、身体形态及气质。
(2)舞蹈动作模仿(30 分)
考生参加舞蹈综合素质考试为个性舞蹈模仿。考生在音乐伴奏下,即兴模仿领舞者的舞蹈考试内容,舞蹈内容以流行舞元素(爵士、街舞、有氧舞蹈)为主。
(3)专项技术与能力(50 分)
考生参加专项技术与能力考试可以在健美操、技巧啦啦操、舞蹈啦啦操中任选一项进行。考试以单人形式完成自编成套动作,音乐时间 45 秒—1 分钟。
1 健美操自编成套考试
竞技健美操成套动作应尽可能展示考生专项技术水平和综合能力。成套动作必须完成连续的 4×8 拍竞技健美操操化动作组合,难度动作不超过 6 个,每类一个,D 组难度动作必须体现柔韧素质。
2 技巧啦啦操自编成套考试
技巧啦啦操成套中以托举、抛接为主,在成套中必须完成连续的 4×8 拍以上的操化动作组合,成套展示可以带陪考。(陪考人数不得超过 3 人,陪考生只能在成套展示中出现)
3 舞蹈啦啦操自编成套考试
考生成套中必须出现 2 种风格的舞蹈动作,风格可在花球、街舞、爵士、芭蕾、现代舞、民舞中任选 2 种,每种风格必须完成连续的 4×8 拍舞蹈动作;成套中必须出现转体、跳跃、翻腾、柔韧与平衡 4 类难度动作,每类必须完成 1个。
4.评分标准
健美操、啦啦操招生考试综合评分标准

5.考试要求
服装要求:考生必须穿着各项目比赛服进行考试。
化装要求: 考生可以化淡妆,但不能戴假睫毛。音乐要求: 考试音乐由考生在考前以 mp3。
以上就是2021年武汉体育学院体育科技学院普通专升本舞蹈表演考试大纲了,报考的同学,祝大家有个好成绩。
小编推荐







