2021年秋季北京外国语大学远程教育招生简章已经公布了,让我们一起来看看北京外国语大学的招生简章有哪些内容。

北京外国语大学—中国外交官的摇篮
北京外国语大学(简称“北外”)是教育部直属、首批“211工程”高校、“985”优势学科创新平台高校、首批“双一流”建设高校,是目前我国高等院校中历史悠久、教授语种最多、办学层次齐全的外国语大学;是我国培养外交、外贸、对外文化交流及外事翻译人才的主要基地。其中英语专业是国家级重点学科,拥有国内首屈一指的师资力量。北外毕业的校友中,先后出任驻外大使的就有400多人,出任参赞2000余人,学校因此赢得了“共和国外交官摇篮”的美誉。近十年来,为适应我国经济的快速发展,北外陆续建设了一批优秀的商科专业,致力于打造中国的“跨国商业精英的摇篮”,培养具有国际化视野的跨国、跨文化管理人才。
北外网络教育学院—中国外语网络教育专家
2000年,国家教育部批准北外成为现代远程教育试点院校。北外网络教育学院(简称“北外网院”)自成立以来秉承北外一贯严谨治学的传统,积极利用北外丰富的学习资源和教学优势,并结合现代网络的技术优势,开展学历教育和非学历教育项目。北外网院在教学领域大胆探索、积极创新,坚持贯彻“资源、服务、过程、监控、质量”的办学宗旨,为学生提供“全人”教育,培养学生具备“十大素质”。十余年来,北外网院获得多项办学殊荣,在社会上树立了良好的口碑,办学质量得到毕业生及用人单位的一致好评。
招生专业、招生层次、学分、学制、入学测试科目
北外网院实施学分制,弹性学习期限;学生在网上自主学习,不受时间、地点限制;适合在职人员,学习工作两不误。

招生对象
高起专、高起本:持有高中(或相当于高中的中专、技校、职高)及以上学历毕业证书者,报读时须年满18周岁。
专升本:持有国民教育系列的专科或专科以上毕业证书者。
报名办法
报名时间:春季2020年11月16日-2021年02月28日;
秋季2021年06月01日-2021年08月31日
报名方式:
请报名者登录北外网院网站首页“我要报名”(http://www.beiwaionline.com)栏目中进行在线报名(也可前往学习中心在老师指导下完成),并携带身份证、毕业证书原件、近期免冠蓝底彩色电子证件照;报专升本的学生需要携带《教育部学历证书电子注册备案表》(可通过“中国高等教育学生信息网”http://www.chsi.com.cn下载);前往当地学习中心办理报名手续。
报名地点:北外网院校本部学习中心以及授权本次招生的各地学习中心。
授权学习中心查询:http://www.beiwaionline.com或拨打全国咨询电话:4006-100-966。
注:请勿在非授权招生的报名点报名,谨防上当受骗。
入学条件
参加北外网院组织的入学测试,由北外网院统一录取。
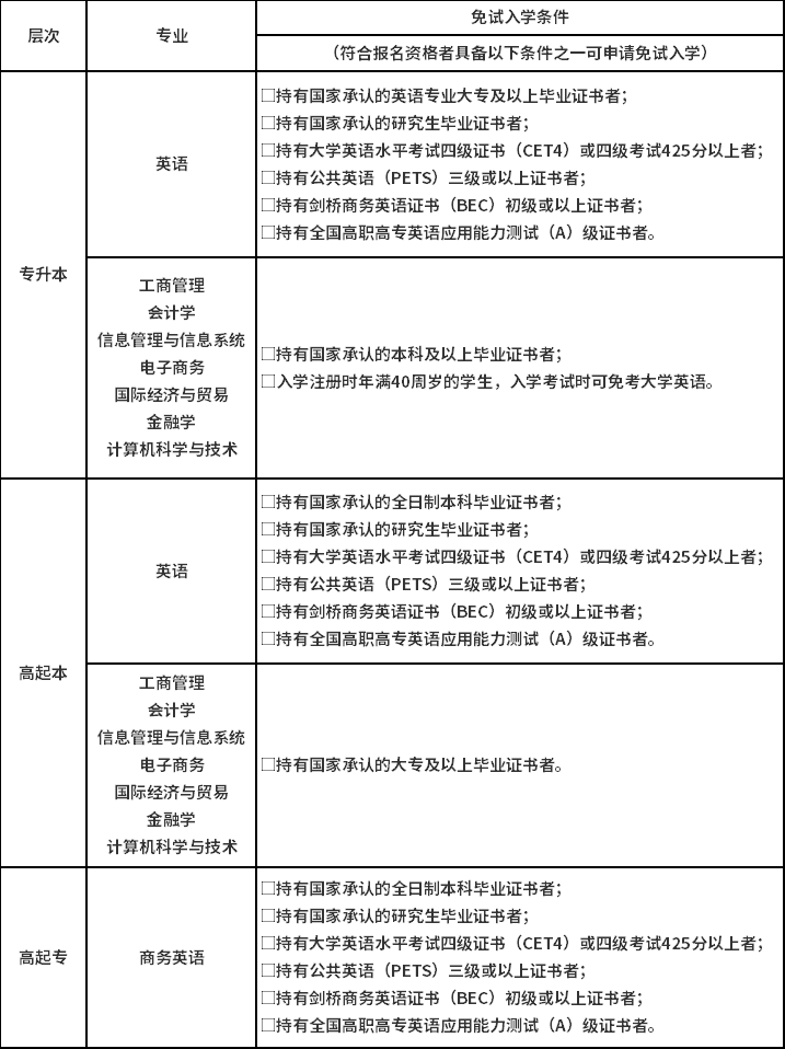
免试入学条件(见下表):

入学考试方式
考试方式:机考或纸笔考试。
考试时间:
春季2020年11月16日-2021年02月28日;
秋季2021年06月01日-2021年08月31日
考试地点:北外网院校本部学习中心和授权本次招生的各地学习中心。具体考试地点请于考试前一周与当地报名学习中心查询确认。
入学测试模拟试题可登录北外网院学***台(http://www.beiwaionline.com)查询。学***台用户名、密码可通过在线报名获取。
录取、交费、交费方式、学习
录取:符合免试入学条件的学生须通过资料审核;不符合免试入学条件的学生须入学测试合格且通过资料审核。
交费:新生首次交纳第一学年所有学分费用,第二学年开始按学期交纳学分费用。学费收取标准按照北京市相关部门审批标准执行。
交费方式:学生通过北外网院学***台在线支付方式、到学习中心现场刷POS机方式以及银行汇款方式,将学费直接支付到校。
入学资格审核
按教育部规定,招收网络教育专科起点本科的学生,必须按照规定的相应学历条件要求报名入学(含免试入学)。严禁未获得专科毕业证书者取得专科起点本科入学资格。所有报名入学者必须提供真实、有效的证件,接受审核与办理注册。若学生所提供的毕业证书无法在中国高等教育学生信息网(www.chsi.com.cn)上得到确认,学生须出具全国高等学校学生信息咨询与就业指导中心所提供的合格验证报告,方可具备入学资格。凡持不符合条件的毕业证书(如伪造证书、非国民教育系列证书、地方颁发只在地方承认的证书、未按教育部规定进行电子注册的高等教育毕业证书等)报名者,一经审核查出,即做取消学籍、追回在学证件处理,由此造成的一切损失和责任,均由学生本人负责。
学习方式
学生通过学习文字印刷教材、多媒体课件或随时随地点播学***台上的网络课件、辅导资源、单元测试和阶段作业等完成课程学习。
根据不同专业,可以选择以下助学服务:当地学习中心的面授辅导、网院总部的在线实时讲座和辅导与答疑、在线非实时辅导与答疑,以及线上和线下不定期的助学活动。
课程考试、学分互认、免考
课程考试:课程考试由北外网院组织;课程总评成绩根据不同课程的性质由形成性考核和终结考试组成。
课程学分互认:持有国家承认的本科及以上毕业证书者,可学分互认全部公共基础课。
课程免考:持有国家承认的本科及以上毕业证书者,可免考全部教育部统考课程。
学分互认、免考的详细规定,请见《北京外国语大学网络教育学院学历教育公共课学分互认管理条例》、《北京外国语大学网络教育学院课程免考管理条例》。
毕业证书、学位证书
在规定学制内修满学分者,本科学生须通过教育部组织的公共基础课统一考试,将获得北京外国语大学颁发的国家承认的毕业证书,由教育部电子注册并注明“网络教育”。符合国家和北京外国语大学关于授予学位的相关规定者将获得北京外国语大学颁发的学士学位证书并注明“网络教育”。
1、本招生简章在执行过程中,如遇学院上级单位(大学或国家教育部等)出台新政策,按其颁布的新政策执行。
2、更多学习中心在设立过程中,请学习者及时关注北京外国语大学网络教育学院网站公告。
3、北京外国语大学网络教育学院是学历教育的提供和实施机构,并非学历审核和鉴定机构。因此学院只负责对报名者提供的报名资料进行收集整理和备案,对所提供资料的真实性和有效性,特别是报名者所提供的学历证书是否属于国民教育系列,不具有权威的认定资格,也不承担任何责任。凡持非国民教育系列学历证书或虚假学历证书入学者,一经查出,取消学籍,所交学费不予退还,产生的一切损失由提供者本人负完全责任。
以上就是2021年秋季北京外国语大学远程教育招生简章了,大家还有什么不懂的,可以咨询网站内老师。
编辑推荐:







