求学问校网小编为大家整理了2021年湖北自考应用写作概论考试大纲以及部分样题,大家一起来看看吧!

考核内容与考核目标
第一章 经济文书写作导论
一、学习目的与要求
学习目的:本章作为全书的导论,考生需要学习掌握经济文书的含义、特点,以及经济文书的主旨、材料,写作的常用思路、结构、表达方式等知识。
学习要求:通过学习理论知识和实训,使考生理解经济文书的含义;认识主旨的含义,明确对主旨的要求,掌握显旨的主要方法;认识材料的含义、作用,明确选择材料的标准,掌握处理材料的常用方法;明确经济文书写作的常用思路,掌握递进思路、并列思路和比较思路的用法;明确对经济文书结构的要求,认识经济文书结构的基本内容,掌握经济文书常用结构类型,强化并列式和递进式之结构类型意识;明确经济文书的主要表达方式为说明、叙述、议论和图表,掌握经济文书常用的说明方法、论证方法和概括叙述方法。
二、考核知识点与考核目标
(一)经济文书写作的常用思路;经济文书语言的主要表达方式。(重点)
识记:(1)思维;思路;文章思路。
(2)完全归纳法;简单枚举法;科学归纳法;表达方式;定义说明;举例说明;比较说明;图表表达方式。
理解:(1)递进思路;并列思路;比较思路;归纳和演绎思路;总分思路;因果思路。
(2)经济文书语言的主要表达方式;经济文书语言特点;经济文书的表达方式“说明”的特点;经济文书的表达方式“叙述”的特点;经济文书常用的论证方法;经济文书表达方式“议论”的特点;经济文书的图表的类型;经济文书图表的特点。
应用:(1)分析文章运用的常用思路。
(2)运用各种经济文书的表达方式;运用各种论证方法;运用经济文书的图表表达方式。
(二)经济文书的主旨与材料、经济文书的结构。(次重点)
识记:(1)经济文书主旨;经济文书材料。
(2)经济文书结构。
理解:(1)经济文书主旨的要求;经济文书材料的作用;经济文书选择材料的标准。
(2)对经济文书结构的要求;经济文书结构的基本内容。
应用:(1)经济文书的显旨艺术;经济文书材料处理的常用方法;经济文书与材料的组织形式。
(2)经济文书结构的基本类型。
(三)经济文书的含义(一般)
识记:经济文书的含义。
理解:经济文书的特点。
第二章大学生校园文书
一、学习目的与要求
学习目的:通过对竞聘辞、社会实践报告和实习报告例文的阅读与析评,学习三种文种写作的必需知识,掌握它们的一般写法。
学习要求:通过学习理论知识和实训,使考生理解竞聘辞、社会实践报告和实习报告的含义和特点;了解竞聘辞、社会实践报告和实习报告的种类;掌握并运用竞聘辞、社会实践报告和实习报告的结构、写法及写作要求。
二、考核知识点与考核目标
(一)竞聘辞(次重点)
识记:竞聘辞。
理解:竞聘辞的特点;竞聘辞的种类。
应用:竞聘辞的结构;写法及写作要求。
(二)社会实践报告;实习报告(一般)
识记:(1)社会实践报告。
(2)实习报告。
理解:(1)社会实践报告的特点;社会实践报告的种类;社会实践报告的写作要求。
(2)实习报告的特点;实习报告的种类;实习报告的写作要求。
应用:(1)社会实践报告的结构和写法。
(2)实习报告的结构和写法。
第三章大学生就业文书
一、学习目的与要求
学习目的:通过对简历、求职函、招聘函和劳动合同例文的阅读与析评,学习四种文种写作的必需知识,掌握它们的一般写法。
学习要求:通过学习理论知识和实训,使考生理解简历、求职函、招聘函和劳动合同的含义和特点;了解简历、求职函、招聘函和劳动合同的种类;掌握并运用简历、求职函、招聘函和劳动合同的结构和写法及写作要求。
二、考核知识点与考核目标
(一)劳动合同(重点)
识记:劳动合同。
理解:劳动合同的特点;劳动合同种类。
应用:劳动合同的结构、写法及写作要求。
(二)简历;求职函;(次重点)
识记:(1)简历。
(2)求职函。
理解:(1)简历的特点;简历的种类;简历的写作要求。
(2)求职函的特点;求职函的种类;求职函的写作要求。
应用:(1)简历的结构和写法。
(2)求职函的结构和写法。
(三)招聘函(一般)
识记:招聘函。
理解:招聘函的特点;招聘函的种类。
应用:招聘函的结构、写法及写作要求。
第四章通用经济公文
一、学习目的与要求
学习目的:本章学习了解通用经济公文的基本知识;通过对例文的阅读与析评,学习9种通用经济公文写作的必需知识,掌握它们的一般写法。
学习要求:通过学习理论知识和实训,使考生了解公文格式、行文制度和公文正文基本内容模块及结构模式等通用经济公文的基本知识;结合例文,理解“决定”、“通告”、“通知”、“通报”、“报告”、“请示”、“函”、“意见”、“会议记要”的含义及特点,了解这9种文种的主要类型;掌握并运用9种文种的结构、写法及写作要求。
二、考核知识点与考核目标
(一)公文的格式;行文制度;通知;报告;函;意见(重点)
识记:(1)发文字号;签发人;主送机关;正文;发文机关;抄送机关;附件;签署。
(2)行文制度;行文规则;行文关系;行文方向;行文方式。
(3)通知。
(4)报告。
(5)函。
(6)意见;呈报性建议意见;呈转性建议意见。
理解:(1)公文的组成部分;文头部分;主文部分;文尾部分;主文与正文的区别。
(2)行文关系的四种类型;四种行文方向;行文方式的分类及分别包括的类型。
(3)通知的特点;通知的常见类型;指示性通知的事项特点;事项性通知正文的组成部分及写法。
(4)报告的主要类型;报告的特点;情况报告与工作报告的区别;报告的写作要求。
(5)函的适用范围;函的特点;函的主要类型;函与请示的区别;函与批复的区别;函的写作要求;去函与复函正文写作的区别。
(6)意见的适用范围;意见的特点;意见的主要类型;意见的写作要求。
应用:(1)发文机关标识的组成;正确书写发文字号;公文秘密等级及位置的确定;公文紧急程度及位置的确定;在公文中正确使用并填写签发人;正确撰写公文标题;公文成文日期的确定。
(2)行文规则的运用。
(3)通知的结构;指示性通知的写法;批示性通知的写法;事项性通知的写法;知照性通知的写法;会议通知的写法;任免通知的写法;批转、转发性通知的标题的格式化省略。
(4)报告的结构及写法;工作报告的写作要点;正确选用“报告”文种。
(5)函的结构及写法;正确选用“函”文种。
(6)意见的结构和写法;正确选用“意见”文种。
(二)公文正文基本内容模块及结构模式;决定;通告;通报;请示;会议记要(次重点)
识记:(1)5个公文正文基本内容模块基本内涵。情况报告的事项类型;情况报告的写作要求;建议报告的写作标点;报告结尾的习惯用语。
(2)决定。
(3)通告。
(4)通报。
(5)请示。
(6)会议记要。
理解:(1)公文正文基本内容模块的显性结构模式图;公文正文结构模块能否隐去要遵循的原则;认识公文正文基本内容结构模式的意义。
(2)决定的特点;决定的主要类型;决定事项的表达要完整、周密的原因;撤销性决定与处理性决定的异同。
(3)通告的特点;通告的类型;通告与公告的区别;通告的行文方向。
(4)通报的类型;通报的特点;通报与通知的区别;通报的写作要求。
(5)请示的适用范围;请示的特点;请示的主要类型;请示与报告的异同;请示的写作要求。
(6)会议记要的适用范围;会议记要的特点;会议记要的主要类型;会议记要的写作要求。会议记要与会议记录的差别
应用:(1)公文正文基本内容模块的排序。
(2)决定的结构、写法及写作要求;正确选用“决定”文种。
(3)通知的结构、写法及写作要求;正确选用“通知”文种。
(4)通报的结构、写法,正确选用“通报”文种。
(5)请示的结构、写法,正确选用“请求”文种。
(6)会议记要结构和写法。
第五章经济告启说明文书
一、学习目的与要求
学习目的:通过对启事、商品说明书、经济消息和贺信例文的阅读与析评,学习种文种写作的必需知识,掌握它们的一般写法。
学习要求:通过学习理论知识和实训,使考生了解启事、商品说明书、经济消息和贺信的特点及主要类型,掌握并运用启事、商品说明书、经济消息和贺信的结构、写法及写作要求。
二、考核知识点与考核目标
(一)经济消息(重点)
识记:经济消息。
理解:经济消息的特点;经济消息的种类;经济消息的写作要求;经济消息的组成部分。
应用:经济消息
(二)启事、(次重点)
识记:(1)启事
(2)商品说明书
理解:(1)启事的类型;房事的写作要求;启事与通知、通告的异同。
(2)商品说明书的特点;商品说明书的作用;商品说明书的种类;商品说明书的组成部分; “倒金字塔”型商品说明书的写法及作用商品说明书的写作要求。
应用:(1)启事的结构和写法。
(2)商品说明书的结构和写法贺信。
(三)贺信(一般)
识记:贺信。
理解:贺信的写作要求。
应用:贺信的结构和写法。
第六章经济调研文书
一、学习目的与要求
学习目的:通过对市场调查报告、经济预测报告和可行性研究报告例文的阅读与析评,学习这3种文种写作的必需知识,掌握它们的一般写法。
学习要求:通过学习理论知识和实训,使考生了解市场调查报告、经济预测报告和可行性研究报告的特点及主要类型,掌握并运用市场调查报告、经济预测报告和可行性研究报告的结构、写法及写作要求。
二、考核知识点与考核目标
(一)市场调查报告、可行性研究报告。(重点)
识记:(1)市场调查报告;市场需求调查报告。
(2)可行性研究报告
理解:(1)市场调查报告的特点;市场调查报告的种类;市场调查报告的写作要求。
(2)可行性研究报告的特点;可行性研究报告的种类; 可行性研究报告的写作要求。
应用:(1)市场调查报告的结构和写法。
(2)可行性研究报告的结构和写法。
(二)经济预测报告(次重点)
识记:经济预测报告;宏观经济预测报告;微观经济预测报告。
理解:经济预测报告的特点;经济预测报告的种类;经济预测报告的写作要求
应用:经济预测报告的结构和写法
第七章经济活动分析文书
一、学习目的与要求
学习目的:通过财务分析报告、产销分析报告和审计报告对例文的阅读与析评,学习这3种文种写作的必需知识,掌握它们的一般写法。
学习要求:通过学习理论知识和实训,使考生了解财务分析报告、产销分析报告和审计报告的特点及主要类型,掌握并运用财务分析报告、产销分析报告和审计报告的结构、写法及写作要求。
二、考核知识点与考核目标
(一)审计报告(重点)
识记:审计报告;综合审计报告;专项审计报告。
理解:审计报告的特点;审计报告的种类;审计报告的写作要求。
应用:审计报告审计报告的结构和写法。
(二)财务分析报告;产销分析报告(次重点)
识记:(1) 财务分析报告。
(2) 产销分析报告。
理解:(1) 财务分析报告的特点;财务分析报告的种类;财务分析报告的写作要求。
(2) 产销分析报告的特点;产销分析报告的种类;产销分析报告的写作要求。
应用:(1) 财务分析报告的结构和写法。
(2) 产销分析报告的结构和写法。
第八章经济筹划总结文书
一、学习目的与要求
学习目的:通过对经济工作计划、经济工作总结例文的阅读与析评,学习这两种文种写作的必需知识,掌握它们的一般写法。
学习要求:通过学习理论知识和实训,使考生了解经济工作计划、经济工作总结的特点及主要类型,掌握并运用经济工作计划、经济工作总结的结构、写法及写作要求。
二、考核知识点与考核目标
(一)经济工作计划;经济工作总结(重点)
识记:(1)计划; 经济工作计划。
(2) 总结;经济工作总结;综合性总结;专题性总结。
理解:(1) 经济工作计划的特点;经济工作计划的种类;,经济工作计划正文的三个组成部分;经济工作计划的写作要求。
(2) 经济工作总结的特点;经济工作总结的种类;经济工作总结五种写法;经济工作总结主体的三大部分;经济工作总结的写作要求。
应用:(1) 经济工作计划的结构和写法。
(2) 经济工作总结的结构和写法。
第九章经济规章文书
一、学习目的与要求
学习目的:通过对章程、规定、办法、细则例文的阅读与析评,学习这4种文种写作的必需知识,掌握它们的一般写法。
学习要求:通过学习理论知识和实训,使考生了解章程、规定、办法、细则的特点及主要类型,掌握并运用章程、规定、办法、细则的结构、写法及写作要求。
二、考核知识点与考核目标
(一)规定;细则(重点)
识记:(1) 规定。
(2) 细则。
理解:(1) 规定的主要特点;规定的主要类型;规定正文的三部分。
(2) 细则三大的特点;细则的成文依据;细则的行文目的;细则的种类;细则的写作要求;细则与条例、规定的比较;细则与办法的比较。
应用:(1)规定的结构和写法。
(2) 细则的结构和写法。
(二)章程(次重点)
识记:章程。
理解:章程两大显著的特点;章程的种类;章程的写作要求。
应用:章程的结构和写法。
(三)办法(一般)
识记:办法。
理解:办法的特点;办法正文的三部分;办法的写作要求。
应用:办法的结构和写法。
第十章经济契约文书
一、学习目的与要求
学习目的:通过对合同、意向书、招标书和投标书例文的阅读与析评,学习这四种文种写作的必需知识,掌握它们的一般写法。
学习要求:通过学习理论知识和实训,使考生了解合同、意向书、招标书和投标书的特点及主要类型,掌握并运用合同、意向书、招标书和投标书的结构、写法及写作要求。
二、考核知识点与考核目标
(一)合同(重点)
识记:合同。
理解:合同的作用;合同的主要特点;合同的种类;合同的三大部分;合同的主要条款;合同的其他条款;合同的写作要求。
应用:合同的结构和写法。
(二)意向书;招标书;投标书(次重点)
识记:(1)意向书。
(2)招标书。
(3)投标书。
理解:(1) 意向书的作用;意向书的主要特点;意向书两大类型;意向书的四部分;意向书的写作要求。
(2) 招标书的种类;招标书的三大部分;招标书的写作要求。
(3) 投标书的种类;投标书的三大部分;投标书的写作要求。
应用:(1) 意向书的结构和写法。
(2) 招标书的结构和写法。
(3) 招标书的结构和写法。
第十一章经济仲裁文书
一、学习目的与要求
学习目的:通过对经济仲裁申请书;经济仲裁答辩书例文的阅读与析评,学习这两种文种写作的必需知识,掌握它们的一般写法。
学习要求:通过学习理论知识和实训,使考生了解经济仲裁申请书;经济仲裁答辩书的特点及主要类型,掌握并运用经济仲裁申请书;经济仲裁答辩书的结构、写法及写作要求。
二、考核知识点与考核目标
经济仲裁申请书;经济仲裁答辩书(一般)
识记:(1) 经济仲裁申请书。
(2) 经济仲裁答辩书。
理解:(1) 经济仲裁申请书的作用;经济仲裁申请书的写作要求。
(2) 经济仲裁答辩书的作用;经济仲裁答辩书的写作要求。
应用:(1) 经济仲裁申请书的结构和写法。
(2) 经济仲裁答辩书的结构和写法。
第十二章经济诉讼文书
一、学习目的与要求
学习目的:通过对经济纠纷起诉状、经济纠纷上诉状、经济纠纷申诉状、经济纠纷答辩状例文的阅读与析评,学习种文种写作的必需知识,掌握它们的一般写法。
学习要求:通过学习理论知识和实训,使考生了解的特点及主要类型。掌握并运用的结构、写法及写作要求。
二、考核知识点与考核目标
(一)经济纠纷起诉状(重点)
识记:经济纠纷;经济纠纷起诉状。
理解:经济纠纷起诉状的作用;经济纠纷起诉状的特点;经济纠纷起诉状的四个部分;经济纠纷起诉状的写作要求。
应用:经济纠纷起诉状的结构和写法。
(二)经济纠纷上诉状(次重点)
识记:经济纠纷上诉状。
理解:经济纠纷上诉状的作用;经济纠纷上诉状的特点;经济纠纷上诉状的要求;经济纠纷上诉状与经济纠纷起诉状的异同。
(三);经济纠纷答辩状;经济纠纷申诉状(一般)
识记:(1) 经济纠纷答辩状。
(2) 经济纠纷申诉状。
理解:(1) 经济纠纷答辩状的作用;经济纠纷答辩状的特点;经济纠纷答辩状的写作要求。
(2) 经济纠纷申诉状的作用;经济纠纷申诉状的特点;经济纠纷申诉状的写作要求。
应用:(1)经济纠纷答辩状的结构和写法。
(2) 经济纠纷申诉状的结构和写法。
第十三章经济学术文书
一、学习目的与要求
学习目的:通过对经济论文、经济类毕业论文、例文的阅读与析评,学习这两种文种写作的必需知识,掌握它们的一般写法;了解毕业论文我们答辩的必需知识。
学习要求:通过学习理论知识和实训,使考生了解的特点及主要类型。掌握并运用的结构、写法及写作要求;理解毕业论文答辩的意义、了解毕业论文答辩的程序,按照答辩的要求掌握答辩的技巧。
二、考核知识点与考核目标
(一)经济论文(重点)
识记:经济论文;例证法;引证法;反证法;比较法;喻证法;因果法;归谬法。
理解:经济论文的特点;经济论文的种类;经济论文的选题种类;经济论文的选题的方法和途径;经济论文提纲的基本内容;经济论文序论的写法;经济论文本论的结构形式;经济论文结论的写法;对科学语体的要求;经济论文的基本格式;经济论文的写作要求。
应用:经济论文的写作步骤;经济论文中数字、图表、计量单位、引文、译文和注释的技术处理。
(三)经济类毕业论文;毕业论文答辩(一般)
识记:(1) 经济类毕业论文。
(2) 毕业论文答辩。
理解:(1) 经济类毕业论文的特点;经济类毕业论文的种类;经济类毕业论文的先是经济类毕业论文的写作要求。
(2) 毕业论文答辩的意义;毕业论文答辩的程序;毕业论文答辩的准备。
的特点;的种类;的写作要求
应用:(1) 经济类毕业论文的写作。
(2) 毕业论文答辩的技巧。
有关说明与实施要求
一、考核的能力层次表述
本大纲在考核目标中,按照“识记”、“理解”、“应用”三个能力层次规定其应达到的能力层次要求。各能力层次为递进等级关系,后者必须建立在前者的基础上,其含义是:
识记:能知道有关的名词、概念、知识的含义,并能正确认识和表述,是低层次的要求。
理解:在识记的基础上,能全面把握基本概念、基本原理、基本方法,能掌握有关概念、原理、方法的区别与联系,是较高层次的要求。
应用:在理解的基础上,能运用基本概念、基本原理、基本方法联系学过的多个知识点分析和解决有关的理论问题和实际问题,是最高层次的要求。
二、教材
1、指定教材:《实用经济文书写作》(第四版)杨文丰主编,中国人民大学出版社,2011年出版。
2、参考教材:(1)《新编大学应用文写作》(第三版)洪威雷、刘伟伟主编,武汉大学出版社,2013年出版。
(2)《新编应用写作教程》周亨友主编,武汉大学出版社同,2012年出版。
三、自学方法指导
1、在开始阅读指定教材某一章之前,先翻阅大纲中有关这一章的考核知识点及对知识点的能力层次要求和考核目标,以便在阅读教材时做到心中有数,有的放矢。
2、阅读教材时,要逐段细读,逐句推敲,集中精力,吃透每一个知识点,对基本概念必须深刻理解,对基本理论必须彻底弄清,对基本方法必须牢固掌握。
3、在自学过程中,既要思考问题,也要做好阅读笔记,把教材中的基本概念、原理、方法等加以整理,这可从中加深对问题的认知、理解和记忆,以利于突出重点,并涵盖整个内容,可以不断提高自学能力。
4、完成书后作业和适当的辅导练习是理解、消化和巩固所学知识,培养分析问题、解决问题及提高能力的重要环节,在做练习之前,应认真阅读教材,按考核目标所要求的不同层次,掌握教材内容,在练习过程中对所学知识进行合理的回顾与发挥,注重理论联系实际和具体问题具体分析,解题时应注意培养逻辑性,针对问题围绕相关知识点进行层次(步骤)分明的论述或推导,明确各层次(步骤)间的逻辑关系。
四、对社会助学的要求
1、应熟知考试大纲对课程提出的总要求和各章的知识点。
2、应掌握各知识点要求达到的能力层次,并深刻理解对各知识点的考核目标。
3、辅导时,应以考试大纲为依据,指定的教材为基础,不要随意增删内容,以免与大纲脱节。
4、辅导时,应对学习方法进行指导,宜提倡"认真阅读教材,刻苦钻研教材,主动争取帮助,依靠自己学通"的方法。
5、辅导时,要注意突出重点,对考生提出的问题,不要有问即答,要积极启发引导。
6、注意对应考者能力的培养,特别是自学能力的培养,要引导考生逐步学会独立学习,在自学过程中善于提出问题,分析问题,做出判断,解决问题。
7、要使考生了解试题的难易与能力层次高低两者不完全是一回事,在各个能力层次中会存在着不同难度的试题。
8、助学学时:本课程共6学分,建议总课时108学时,其中助学课时分配如下:

五、关于命题考试的若干规定
(包括能力层次比例、难易度比例、内容程度比例、题型、考试方法和考试时间等)
1、本大纲各章所提到的内容和考核目标都是考试内容。试题覆盖到章,适当突出重点。
2、试卷中对不同能力层次的试题比例大致是:"识记"为 20 %、"理解"为 40 %、"应用"为 40 %。
3、试题难易程度应合理:易、较易、较难、难比例为2:3:3:2。
4、每份试卷中,各类考核点所占比例约为:重点占65%,次重点占25%,一般占10%。
5、试题类型一般分为: 单项选择、多项选择、名词解释、判断说明、简答、论述、综合应用、写作题。
6、考试采用闭卷笔试,考试时间150分钟,采用百分制评分,60分合格。
六、题型示例(样题)
(一)单项选择题 (本大题共 小题,每小题1分,共 分)
在每小题列出的四个备选项中只有一个是符合题目要求的,请将其代码填写在题后的括号内。错选、多选或未选均无分。
1. XX县纪委拟批评XX局干部XXX玩忽职守、造成国家经损失的错误,应选用的文种是【 】
A.通知 B.报告 C.公报 D.通报
答案:D
2. 可一文多事的文种是 【 】
A.请示 B.报告 C.决定 D.公告
答案:B
(二)多项选择题 (本大题共 小题,每小题2分,共 分)
在每小题列出的五个备选项中至少有两个是符合题目要求的,请将其代码填写在题后的括号内。全选对的,得2分;选对但不全的,得1分;有选错或不答的,不得分。
1.决定的特点主要有 【 】
A. 制约性 B. 稳定性 C. 业务性 D. 办理性 E. 广泛性
答案:A B
2.报告可用于陈述的事项有 【 】
A.向上级汇报工作,反映情况。
B.向下级或有关方面介绍工作情况。
C.向上级提出工作意见或建议。
D.答复群众的查询、提问。
E.答复上级机关的查询、提问。
答案:A E
(三)、名词解释题 (本大题共 小题,每小题3分,共 分)
1.行文制度
答案:是指经济文书在运行传递中应遵循的有关制度,这些制度包括德文关系和德文方向、行文方式和行文规则。
2.:规定
答案:是国家机关及棒部门和企事业单位对有关事项作出政策性限定的法规性公文。
(四)判断说明题 (本大题共 小题,每小题3分,判断1分,说明2分,共 分)
1. 布置重要的工作或重大的行动用公告行文,布置日常具体工作则用决定行文。 【 】
答案:×。布置重要的工作或重大的行动用决定行文,布置日常具体工作则用通知行文。
2. 通告行文时,要写上主送机关。 【 】
答案:×。通告行文时,无需写上主送机关。
(五)简答题 (本大题共 小题,每小题4-5分,共 分)
1. 对经济文书主旨有哪些要求?
答案:对经济文书主旨的要求:
(1)符合党和国家的政策、法令。
(2)符合领导意图。
(3)要单一、鲜明,有强烈的针对性。
2.简述情况报告与工作报告的区别。
答案:情况报告与工作报告的区别:
(1)工作报告反映的是经常性的常规工作情况,而情况报告汇报的是偶发性的特殊情况;
(2)工作报告的内容相对确定,而情况报告的内容多不确定,因时因事而异;
(3)工作报告的写法基本稳定,而情况报告的写法灵活多样;
(4)有的工作报告有不同程度的说理,而情况报告重在叙述、说明有关情况。
(六)论述题(本大题共题,每小题10分,共 分)
1. 试述请批函和请示的区别。
答案:(1)请批函和请示的区别表现在发文机关和受文机关的关系类别和适用范围上。
函主要用于平级单位之间、不相隶属单位之间以及有业务上的主管和被主管关系的单位之间的工作往来。向主管单位请求批准有关事项用请批函。
请示则用于下级机关向上级机关请求指示和批准重要事项。
(2)请批函和请示的区别还表现为反馈文种的不同。对请批函,主管单位用复函回复请求事项;对请请示,上级机关用批复回复请求事项。
2. 试述经济预测报告和市场调查报告的异同。
答案: (1)相同点:市场调查是经济预测的手段,是经济预测的基础。市场调查报告和经济预测报告在调查上相同,或重合。
(2)不同点表现在:
①对象不同。市场调查报告面对的对象是过去和现在已经存在的经济现象,而经济预测报告面对的的对象是尚未形成的经济现象;
②目的不同。市场调查报告旨在帮助企业进行经济预测,偏重于对市场过去和现状的了解,总结经验,发现问题,掌握市场营销的状况及发展变化规律;经济预测报告则旨在偏重于了解市场的将来走向,以帮助企业预测商品供求的变化趋势;
③方法不同。市场调查报告一般通过现场调查或抽样调查获取资料,然后加以分析整理,得出结论,而经济预测报告则主要根据统计资料,通过数学分析,以预测市场未来的走向。
(七)综合应用题(15分)
1.试针对下列通知中存在的问题,并对文章作出修改。
机关游泳池办证的通知
机关各直属单位:
机关游泳池定于6月1日正式开放,6月10日开始办理游泳证。请你们接此通知后,按下列规定,于元月30日前到机关俱乐部办理游泳手续。
一、办证对象:仅限你单位干部或职工身体健康者。
二、办证方法:由你单位统一登记名单、加盖印章到俱乐部办理,交一张免冠照片。
三、每个游泳证收费伍角。
四、凭证入池游泳,主动示证,遵守纪律,听从管理人员指挥。不得将此证转让他人使用,违者没收作废。
五、家属游泳一律凭家属证购买另票,在规定的开放时间内入池。
×××俱乐部
××××年×月×日
参考书答案:
1、时间表述有矛盾,如:“机关游泳池定于6月1日正式开放,6月10日开始办理游泳证。请你们接此通知后,按下列规定,于元月三十日前到机关俱乐部办理游泳手续。”
2、正文第一段不符合通知的规范写法,如通知没有在开头用“请你们……”这种写法,且缺少文种承启语。
3、语言表述有不规范、不准确处,如“家属证”等。有些句子逻辑颠倒,如“四、凭证入池游泳,主动示证”,前后句应调位。
4、正文内容与标题有矛盾,标题事由为“办证”,但正文的四、五非办证事项。
2.阅读下文指出不当之处,并写出修改稿。
×××省进出口分公司关于请求
允许本公司购买卡车的报告
总公司:
目前,我们公司只有卡车一辆,我们出口任务十分繁重,不能完成上级交给的任务。
几年来,在党的对外开放政策的正确指引下,经过本公司的齐心协力,我们的出口任务完成很好,基本落实了计划,公司形势像春天越来越喜人。但是发展外贸,扩大出口,没有卡车不能保证出口任务完成。为此请求增加两辆卡车。
上述意见如无不当,请批示。
××省进出口公司
××××年×月×日
答案:本文的主要毛病如下:
1、行文思路不明晰,颠三倒四,甚至混乱。
2、语言方面存在较多的问题。一是罗嗦;二是不得体,如在 “公司形势像春天越来越喜人”句中的不得体的文学性的比喻;三是前后说法矛盾,如先说“出口任务完成很好”,后又说“基本落实了计划”。等等。
3、作为请示,要求购卡车的理由写得不够明确,不够充分,也不够具体。
4、标题的表达不够直截了当。落款处写了发文机关,标题中则不应再出现发文机关。
修改稿:
关于要求拨款购买卡车的请示
总公司:
在总公司的正确领导下,在本公司同仁的共同努力下,本公司的产品出口形势日益看好,出口订单大幅度增加。随着本公司出口货物量的大幅度增长,本公司目前只有一辆卡车投入营运,已无法完成出口货物的运输任务。为确保出口货物的营运,本公司急需增购××牌开××型卡车两辆,为此,特请求总公司下拨购买两辆卡车的款项××××元。
妥否,请批复。
××省进出口公司
××××年×月×日
(八)写作题(15分)
根据下面提供的材料,请以××市商业局的名义向××省商业厅起草一份报告。
1.××××年2月20日上午9点20分,××市××百货大楼发生重大火灾事故。
2.事故后果:未造成人员伤亡,但烧毁三层楼房一幢及大部分商品,直接经济损失792万元。
3.施救情况:事故发生后,市消防队出动15辆消防车,经4个小时扑救,火灾才被扑灭。
4.事故原因:直接原因是电焊工××违章作业,在一楼铁窗电焊火花溅到易燃货品上引起火灾,但与××××百货公司管理局及员工安全思想模糊,公司安全制度不落实,许多不安全隐患长期得不到解决也有关。
5.善后处理:市商业局副局长带领有关人员赶到现场调查处理;市人民政府召开紧急防火电话会议;市委、市政府对有关人员视情节轻重,做了相应处理。
答案(参考文稿):
××市商业局关于××百货大楼发生重大火灾事故的情况报告
省商业局:
××××年2月20日上午9点20分,××市××百货大楼发生重大火灾事故。事故发生后,市消防队出动15辆消防车,经4个小时扑救,火灾才被扑灭。火灾虽然未造成人员伤亡,但烧毁三层楼房一幢及大部分商品,直接经济损失792万元。
这次火灾的直接原因是电焊工××违章作业,在一楼铁窗架电焊火花溅到易燃货品上引起,但也与××××百货公司管理局及员工安全思想模糊,公司安全制度不落实,许多安全隐患长期得不到解决有关。教训是深刻的。
火灾发生后,我市各级领导十分重视。市商业局副局长带领有关人员赶赴现场调查处理,市人民政府召开紧急防火电话会议,市委、市政府对有关人员视情节轻重,做了相应的处理。
今后,我们将认真吸取教训,切实加强对安全工作的领导,尤其加强对零售企业的安全管理,及时消除各种不安全的因素和隐患,为企业创造良好的经营环境。
××市商业局
××××年×月×日
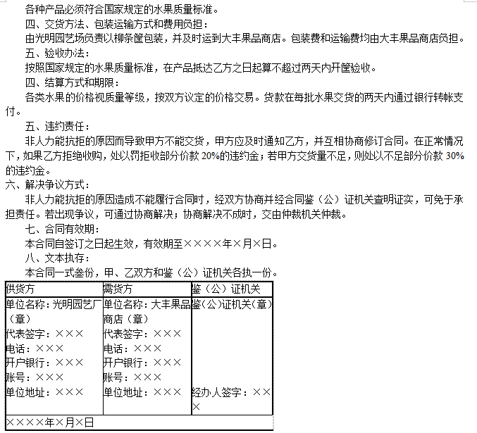
2、根据下述内容,写一份买卖合同。
大丰果品商店的代表张三先生,于××××年×月×日与光明园艺厂的代表叶四小姐订了一份合同。双方在协商中提到:大丰果品商店购买光明园艺场出产的水蜜桃4 000公斤、鸭梨5 000公斤和香蕉苹果7 500公斤。要求每种水果在八成熟采摘后,一星期内分三批交货,由光明园艺场负责以柳筐包装并及时运到大丰果品商店;其包装费和运输费均由大丰果品商店负担。各类水果的价格视质量好坏,按国家规定当地收购牌价折算,货款在每批水果交货当日通过银行托付。如因突然的自然灾害不能如数交货,光明园艺场应及时通知大丰果品商店,并互相协商修订合同。在正常情况下,如果大丰果品商店拒绝收购,应处以拒收部分价款20%的违约金;光明园艺场交货量不足,应处以不足部分价款30%的违约金。这份合同一式四份,双方各执一份,各自送上级单位备案一份。
提示:
(1)购买各类水果,可列表表示这一条款(见附表)。
(2)本合同各条款项目顺序为:①产品名称、品种规格、数量;②交货日期;③质量要求;④验收办法;⑤货方法、包装运输方式和费用负担;⑥结算方式和期限;⑦违约规定;⑧其他约定事项。


以上就是小编为大家整理的2021年湖北自考应用写作概论考试大纲以及部分样题,大家要根据考试大纲好好复习,祝大家有个好成绩。
编辑推荐:







