2022年武汉华夏理工学院普通专升本电工电子技术考试大纲小编已经为大家整理出来了,下面我们就一起来看看考试大纲都有哪些内容。

一、考试性质与目的
1.本大纲适用于电子信息工程专业专升本入学考试。
2.《电工电子技术》是电子信息类专业一门技术基础课,学生通过本大纲所规
定的教学内容的学习,获得电工电子技术最必要的基础理论、基本知识和基本技能,
为学习后续课程及从事工程技术和科研工作打下基础。
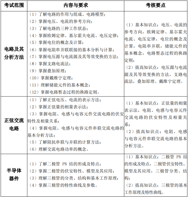
二、考试内容及要求

三、试卷结构及主要题型
1.命题范围:命题范围只涵盖大纲提及的所有章节。
2.考核方式:笔试(闭卷)
3.考试时间:90分钟;记分方式为百分制,满分:100分。
4.难易程度:本试题难易程度可分为易、较易、较难、难,这四档在试卷中所占的比例约为2:3:4:1。
5.主要题型:判断题、填空题、选择题、简答题和分析计算题。判断题和填空
题约占20%;选择题约占30%;简答题和分析计算题约占50%。
四、参考教材
秦曾煌.《电工学简明教程》(第3版).高等教育出版社,2015年3月。
以上就是2022年武汉华夏理工学院普通专升本电工电子技术考试大纲的全部内容了,大家都清楚了吗?
编辑推荐:







