2022年武汉华夏理工学院普通专升本C语言程序设计考试大纲小编为大家在整理出来了,下面我们就一起来看看考试大纲都有哪些内容了吧。

一、考试性质与目的
1.本大纲适用于《计算机科学与技术》专业专升本的入学考试。
2.《C语言程序设计》为计算机及其相关专业的一门专业基础课。本课程旨在使学生了解C语言程序的结构和构造方法,学会常用C程序的设计技巧、常用C函数、C语言中各项语法的正确使用方法;培养学生基本的算法设计能力和程序设计技能。
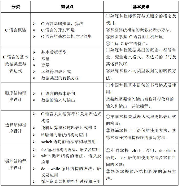
二、考试内容及要求

三、试卷结构及主要题型
1.考核方式:笔试(闭卷)
2.考试时间:90分钟;记分方式为百分制,满分:100分。
3.主要题型:选择题、填空题、判断题、编程题。选择题、填空题和判断题涵盖整个课程考试大纲内容,重点考查学生对C语言基础知识、基本语法、相关概念的掌握情况,占比分别为40%、10%和10%;编程题重点考查学生的逻辑思维能力、利用计算机思维解决问题能力及实践动手能力,要求学生熟练掌握
3种基本结构进行程序设计,熟练应用数组、函数、指针、文件等相关知识进行编程,解决际问题,占比为40%。
四、参考教材
谭浩强.C程序设计(第五版)教材+学习辅导.清华大学出版社,2017年8月
以上就是武汉华夏理工学院普通专升本C语言程序设计考试大纲的全部内容了,大家都清楚了吗?
编辑推荐:







