成人高考属于全国统一考试,一年有且仅有一次报名和考试的机会,而且湖北成考考试简单,所以每年通过成考提升学历的同学非常多,大家对于成考报考安排也是十分关注。终于,2022年湖北成考报名考试的报考须知终于公布,具体内容如下:
湖北省2022年全国成人高校招生统一考试(以下简称“成人高考”)定于11月5日-6日进行。现将考试安排和报名工作有关事项通告如下,请各位考生阅知。
一、考试设置
(一)报考类别和报考科类
成人高考设高中起点升本科(以下简称“高起本”)、高中起点升专科(以下简称“高起专”)、专科起点升本科(以下简称“专升本”)三个报考类别。其中,“高起本”“高起专”又分文科、理科,文科设文史类、外语(文)、艺术(文)、体育(文)四个科类,理科设理工类、外语(理)、艺术(理)、体育(理)四个科类;“专升本”又分八个科类,具体为:①哲学、文学、历史学以及中医学类、中药学类;②艺术类;③工学、理学类(生物科学类、地理科学类、心理学类除外);④经济学、管理学以及生物科学类、地理科学类、心理学类、药学类等;⑤法学类;⑥教育学类;⑦农学类;⑧医学类(中医学类、药学类两个一级学科除外)。专升本8个科类涵盖的招生专业见附件1,考生可根据自身条件、学历提升需求和专业报考要求,选择适合自身职业发展的类别、科类及具体学校和专业报考。
(二)考生类型
考生分统考生、免试生两个类型,其中,统考生须参加全国成人高考,免试生无需参加全国成人高考。所有考生均须通过我省成人高考网上报名系统完成个人信息采集工作。
(三)考试科目
1.高起本、高起专考试按文科、理科分别设置统考科目。公共课统考科目均为语文、数学、英语三门,其中数学分文科类、理科类两种。报考高起本的考生,除参加三门统考公共课的考试外,还需参加专业基础课的考试,理科类专业基础课为“物理、化学”(简称理化),文科类专业基础课为“历史、地理”(简称史地)。
2.专升本考试统考科目为政治、英语和一门专业基础课,各个报考科类具体涵盖的专业及其专业基础课考试科目见附件1。
3.高起本、高起专和专升本考试统考科目试题均由教育部统一命制,采取笔试方式,除英语科目外,其他科目一律使用国家通用语言文字答题。
4.按教育部规定,成人高校艺术和体育类专业招生必须对考生进行专业加试,其他专业是否加试由各成人高校自行确定,加试的专业课由成人高校自行命题和组织考试。考生报名前,应仔细阅读拟报招生院校公布的招生简章,了解掌握拟报专业是否需要进行专业课加试。
(四)考试大纲
根据教育部考试中心《关于启用2020年版〈全国各类成人高等学校招生复习考试大纲〉的通知》(教试中心函〔2021〕30号)要求,成人高考使用《全国各类成人高等学校招生复习考试大纲(2020年版)》,其中,包括高中起点升本、专科1册,由人民教育出版社出版发行,专升本根据不同学科专业分为5册,由高等教育出版社发行。
(五)考试时间安排
所有统考科目每科试题满分均为150分;高起本、高起专的统考科目每门考试时间为120分钟,专升本统考科目每门考试时间为150分钟。三种报考类别的统考科目及时间安排按教育部公布的《2022年全国成人高校招生统一考试时间表》执行,具体见下表:
1.高中起点升本、专科考试时间表

2.专科起点升本科考试时间表

二、报名对象和条件
凡遵守中华人民共和国宪法和法律,在湖北省境内居住、工作和生活且符合以下条件的中国公民以及港澳台居民、外国侨民均可报名参加2022年成人高考。具体条件如下:
(一)境内公民应具有湖北省各地公安机关核发的居民身份证、户口簿、居住证之一或者湖北省各地人社部门出具的近三个月社保缴费凭证;在湖北省境内服役的现役军人应具有居民身份证和所在部队政治部门出具的现役军人证明;在湖北省境内定居的港澳台居民应具有“港澳居民来往内地通行证”“台湾居民来往大陆通行证”或湖北省居住地公安机关核发的“港澳居民居住证”“台湾居民居住证”;在湖北省境内定居的外国侨民应具有湖北省公安厅核发的“外国人永久居留身份证”。
(二)2005年9月18日以前出生、年满17周岁及以上者。
(三)身体健康,生活能自理,不影响所报专业学习。
(四)报考高起本或高起专的考生应高级中等教育学校毕业或者具有同等学力。报考专升本的考生必须是已取得经教育部审定核准的国民教育系列高等学校、高等教育自学考试机构颁发的专科毕业证书、本科结业证书或以上证书的人员。
(五)报考成人高校医学门类专业(网上报名系统中招生计划门类代码为52和10对应的专业)的考生还应具备以下条件:
1.报考临床医学、口腔医学、预防医学、中医学等临床类专业的人员,应当取得省级卫生健康行政部门颁发的相应类别的执业助理医师及以上资格证书或取得国家认可的普通中专及以上相应专业学历;或者县级及以上卫生健康行政部门颁发的乡村医生执业证书并具有中专学历或中专水平证书。
2.报考护理学专业的人员应取得省级卫生健康行政部门颁发的执业护士证书。
3.报考医学门类其他专业的人员应当是从事卫生、医药行业工作的在职专业技术人员,并具有县级或县级以上卫生行政部门颁发的相应执业资格证书。
4.考生报考的专业原则上应与所从事的专业对口。
(六)符合下列条件1和条件2之一的考生,具备高中毕业文化程度的,可申请免试进入成人高校高中起点本、专科层次专业学习;具备大学专科毕业文化程度的,可申请免试进入成人高校专科起点本科层次专业学习;符合下列条件3和条件4之一的考生,具备大学专科毕业文化程度的,可申请免试进入成人高校专科起点本科层次专业学习:
1.获得“全国劳动模范”、“全国先进工作者”称号,“全国‘五一’劳动奖章”获得者。
2.奥运会、世界杯赛和世界锦标赛的奥运会项目前八名获得者、非奥运会项目前六名获得者;亚运会、亚洲杯赛和亚洲锦标赛的奥运会项目前六名获得者、非奥运会项目前三名获得者;全运会、全国锦标赛和全国冠军赛的奥运会项目前三名获得者、非奥运会项目冠军获得者。上述运动员须出具省级体育行政部门审核的《优秀运动员申请免试进入成人高等学校学习推荐表》(国家体育总局监制)。
3.参加“选聘高校毕业生到村任职”“三支一扶(支教、支农、支医和扶贫)”“大学生志愿服务西部计划”“农村义务教育阶段学校教师特设岗位计划”等项目服务期满并考核合格的普通高职(专科)毕业生,凭身份证、普通高职(专科)毕业证及相关项目考核合格证,可申请免试就读成人高校专科起点本科层次专业。
4.退役军人(自主就业退役士兵、自主择业军转干部、复员干部),凭身份证、退役证(义务兵/士官退出现役证、军官转业证书、军官复员证书)及符合相应报考条件的学历证书,可申请免试就读成人高校专科起点本科层次专业。
特别提示:各类普通高等学校、成人高等学校、高等职业院校、普通高中、职业高中、中等专业学校(含人社部门批准设立的劳动技工学校)的在校生不得报名参加成人高考。
三、报名方式和系统
(一)报名方式
2022年成人高考采取网上报名方式,分为信息填报及身份核验、报名资格审核、网上缴费三个阶段,采用手机号、微信号与身份证号三重绑定的实名制注册报名办法。考生应本着诚信的态度,使用本人手机号、微信号进行实名制注册报名,同一个手机号、微信号只允许进行一个考生的网上报名操作。严禁使用非本人手机号、微信号报名或委托其他机构、个人代替报名,因违反本规定造成的一切后果由考生本人承担。考生使用手机报名,须在手机上一次性完成信息填报、活体头像自拍采集、身份核验等各项操作。
使用PC机报名,考生应在PC机上先完成信息填报和信息提交,待报名系统生成显示一个含有所填报名信息内容的二维码后,通过本人手机微信扫一扫功能在10分钟内扫描该二维码,然后进入手机报名页面进行本人活体头像自拍采集、提交报名信息和接受网上身份自动核验等操作。PC机网上报名页面二维码的有效时间为10分钟,超过10分钟,二维码会自动作废,报名页面会自动跳转至网上报名系统首页,考生在PC机上填报的所有信息会自动失效。如考生在10分钟后扫描二维码,手机报名页面不会显示考生在PC机上填写的任何内容,考生需在手机上重新填报信息。
(二)报名系统和网址
“2022年湖北省成人高考网上报名系统”(以下简称“网上报名系统”)部署在湖北省教育考试院官网,登录网址为:(http://crgkbm.hbea.edu.cn),系统支持手机和PC电脑两种方式登录网报系统进行网上报名。考生使用本人手机报名时,既可通过手机微信小程序搜索“信管系统客户端”进入手机版网上报名系统,也可通过手机扫描“湖北省教育考试院官网”上成人高考网上报名系统页面的二维码进入手机版网上报名系统;考生使用PC机报名时,可通过浏览器输入登录网址或进入湖北省教育考试院官网,点击网上报名系统链接进入PC版网上报名系统。
四、报名日程安排
(一)统考生
1.信息填报和身份核验时间:9月13日8:30--9月18日17:00。
2.报名资格审核时间:9月24日8:30--9月28日17:00。因不符合现报名考区身份条件、但符合其他考区身份报名条件而审核未通过的考生,可在此期间,通过网上报名系统更换到符合条件的考区报名。
3.网上缴费时间:9月24日8:30--9月29日12:00。
(二)免试生
1.信息填报和身份核验时间:9月13日8:30--9月18日17:00。
2.报名资格审核时间:9月20日8:30--9月25日17:00。报名资格审核未通过的考生可在9月26--27日通过网上报名系统将考生类型从“免试生”更换为“统考生”,并按照统考生的报名要求重新填报信息。
3.网上缴费时间:9月20日8:30--9月26日12:00。
(三)下载打印准考证时间:10月28日--11月6日,考生应自行登录网上报名系统后下载、打印本人准考证。
五、报名和考试地点
1.统考生一般应在户籍或身份证所在地报名参加考试,在非户籍和非身份证所在地报名参加考试,应提供拟报地所在公安机关核发的居住证或当地人社部门出具的近3个月社保缴费凭证。
2.统考生报名继续推行网上信息填报、网上身份核验和网上资格审核,不采用线下采集头像、身份证信息以及现场人工核验身份的方式。
免试生报名采取线上与线下相结合的方式,考生须先通过网上报名系统完成个人信息填报、头像信息采集、志愿信息填报、证明材料信息上传和网上身份核验等操作,然后在规定时间内持本人相关证件和证明材料原件到所报高校报名点接受现场资格审核。
3.报考前,统考生应先登录拟报地市州教育考试机构的官方网站,查询拟报地区市州教育考试机构网上公布的《报名须知》,了解当地的报名政策和具体要求。免试生应先登录拟报招生高校的官方网站,查询拟报招生高校网上公布的《招生简章》,了解拟报高校的报名政策和具体要求。
六、报名证明材料
考生应根据本人所报的考区、类别、科类和专业,按照要求以电子图片或扫描件通过网上报名系统提交对应的报名证明材料。证明材料的具体翻拍扫描要求见附件3。
(一)身份证明材料
所有考生均须提交本人居民身份证;在户籍或身份证所在地报考的考生还应提交本人户口簿;在非户籍和非身份证所在地报考的考生还应提交当地公安机关颁发的居住证或当地人社部门出具的近3个月社保缴费凭证。
现役军人还应提供现役军人证件,其中,采取个人报名方式的,需提供所在部队政治部门出具的军人身份证明(加盖公章);采取集体报名方式的,需由所在部队政治部门向所在市州教育考试机构统一提供报考名单(加盖公章)。港澳台居民应提交“港澳居民来往内地通行证”“台湾居民来往大陆通行证”或报名所在地公安机关核发的“港澳居民居住证”“台湾居民居住证”。外国侨民提交湖北省公安厅核发的“外国人永久居留身份证”。
(二)前置学历和执业证书证明材料
1.报考高起本或高起专的考生,需提交高级中等教育学校毕业证书(高中毕业证书、中职学校毕业证书、技工学校毕业证书、教育行政部门出具的高中同等学力证明其中一种),中专学制一般要求为两年及以上。中等职业学校(包括普通中等专业学校、成人中等专业学校、技工学校)毕业生报名如提交一年制及一年半制中专毕业证书,须按照《教育部关于印发〈中等职业学校学生学籍管理办法〉的通知》、《成人中等学校暂行条例》规定,同时提交普通高中毕业证书或高中同等学力证明。
2.报考专升本的考生需提交本人专科及以上毕业证书(含本科结业证书)、教育部学信网认证的“中国高等教育学历认证报告”或“教育部学历证书电子注册备案表”。已取得专科及以上毕业证书但还未完成专科学历电子注册和认证的考生,须在报名前通过教育部学信网完成学历电子注册和认证。以本科结业证书报名的考生,还须提交就读高校出具的相关证明。
3.报考医学门类专业(网上报名系统中招生计划门类代码为52和10对应的专业)的考生,需提交本须知第二条“报名对象和条件”中第5项所规定的证书或证明。
(三)优录加分证明材料
1.运动健将和武术项目武英级运动员、一级运动员称号获得者,需提交省级体育行政管理部门审核并出具运动成绩证明。
2.自主就业的退役士兵需提交本人退役证件和由当地县(市、区)退役军人事务部门开具的自主就业证明等。
3.归侨须提供本人归侨证,归侨子女、华侨子女需提交本人和父亲(母亲或监护人)户籍关系证明;本人户籍所在地县级侨务管理部门出具的“三侨生”证明等。
4.台湾省籍考生须提供《台湾居民来往大陆通行证》或《台湾居民居住证》等。
5.烈士子女、烈士配偶需提交烈士证、考生与烈士关系证明,如户口簿等。
6.享受录取照顾政策的山区县(市、区)考生,应提交国家确定的扶贫开发重点县户口簿等。
7.符合其它加分条件的考生需提交相关获奖证书或证明材料等。
8.年满25周岁、享受加分投档资格的考生(年满25周岁是指1997年9月18日前出生),无需提供证明材料,报名系统将根据考生身份证信息进行自动甄别,年满25周岁且符合两项及以上照顾加分政策的考生,其加分分值不累计,系统将自动取最大分值为其照顾分数。
9.可以享受优录加分和照顾政策但未能在报名结束前提交相关材料的考生,视为放弃享受优录加分和照顾政策。报名结束(9月18日17:00)后一律不再受理优录加分和照顾政策申请。
(四)免试录取证明材料
符合免试条件的考生,除须在网上报名系统中按照附件3的要求提交相关证明材料(电子件)外,还须到所报考高校提交免试录取证明材料原件,接受现场报考资格审核。
七、报名流程
(一)信息填报和身份核验
1.考生首次注册进入报名系统之后,在填报信息之前,须按系统提示,认真阅读网上报名系统提供的电子文本,在填报信息之前须按系统提示认真阅读相关电子文本,并按提示要求签订确认,拒绝签订者系统将不接受其报名。
2.考生须真实、准确、完整地填报各项报名信息和提交各项报名证明材料,头像照片须通过本人手机活体自拍并上传,采集头像照片和证明材料照片应符合《湖北省成人高考考生头像照片采集规范和标准》(附件2)和《报名证明材料的扫描(翻拍)要求》(附件3)的要求。
3.网上报名系统采取人证头像比对线上身份核验技术,考生提交信息后,网上报名系统会自动通过公安部第一研究所授权的公民身份信息核验服务平台对考生进行线上身份核验。线上核验身份时,对信息比对不一致、核验未通过的考生,系统会反馈核验未通过的原因,包括姓名不一致、头像照片不一致等。首次信息核验未通过的考生可根据系统反馈的原因,在两小时内重新提交核验;确因相貌变化太大,两小时内三次核验仍未通过的考生,系统将关闭该生网上身份核验功能,考生可按系统提示申请转为线上人工身份核验。
4.为了尽可能保证考生提交的头像照片能一次性通过公安部门提供的公民居民身份证信息网上核验,网上报名系统设置了图像信息人工智能识别功能,在考生向公安部门提交报名信息、进行网上身份核验之前,网上报名系统人工智能识别功能将对考生提交的头像照片的基本品质、图像清晰度、头像照片是否为二次翻拍照片等进行人工智能检测识别。凡头像照片的五官品质不符合基本要求,清晰度达不到基本标准,头像照片为二次翻拍的考生,网上报名系统将禁止考生向公安部门提交待验个人基本信息进行网上核验,并向考生反馈不能提交个人基本信息核验的原因。考生应按网上报名系统反馈的原因重新规范采集并上传头像照片接受身份核验。
特别提示:信息填报阶段,考生提交信息后且通过网上身份核验或线上人工核验的,不得再更改身份证号、姓名,其他信息可以修改。信息填报阶段时间截止后,网上报名系统将锁定信息修改功能,禁止考生修改报名信息。凡在规定时间未完成报名的考生,逾期一律不允许再报名;凡因未按照规定勾选相关选项、选错科类、填错优录加分项等造成信息填报有误的,责任均由考生本人承担。
5.湖北省2022年成人高考考生网上报名流程(PC机电脑版本和手机版本)及填报说明详见附件4。
(二)报名资格审核
1.统考生报名资格审核工作由市州教育考试机构负责,免试生报名资格审核工作由各招生高校负责。
2.统考生的资格审核包括形式审核和内容审核两部分,审核结论分为审核通过、补正重审、审核未通过三种,考生可通过网上报名系统查询审核结论。对审核结论为“补正重审”的考生,网上报名系统只提供一次补正重审机会,考生应在资格审核工作结束前,一次性补齐上传证明材料。对审核结论为“审核未通过”的考生,网上报名系统会反馈审核未通过的理由。
凡因不符合现报名考区身份条件并且伪造证明材料而未通过审核的考生,一律不允许更换考区报名;凡因不符合报名条件,恶意违反报名规则重复上传虚假不实证明材料的考生,教育考试机构有权锁定该考生报名号,禁止其报名。
3.申请免试的考生须在规定时间到所报高校提交相关证明材料原件,接受所报招生高校的现场报名资格审核;招生高校须在规定时间内完成免试生的资格审核工作,并反馈审核结果。凡在规定时间内考生未向所报招生高校提交相关证明材料的,逾期一律不再受理。
(三)网上缴费
1.资格审核通过的考生须在规定时间内完成网上缴费。缴费成功后,网上报名系统会自动生成《湖北省2022年成人高考报名信息表》,考生可将该表作为报名成功的依据。规定时间截止后,凡未缴费或缴费未成功的,本次报名无效。网上缴费成功后一律不退费。
2.根据《省物价局、省财政厅关于调整我省部分教育考试费收费标准及有关问题的通知》规定,湖北省成人高考考试费标准为:高中起点升专科每生105元;高中起点升本科每生165元;专科起点升本科每生105元。
3.网上报名收费系统只支持中国银联系统内的银行卡网上缴费。银联在线支付提供了快捷支付方式。考生需提前准备好具有支付功能的银联卡。
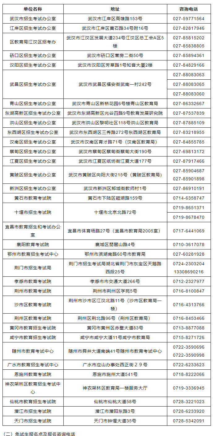
八、报名点咨询电话
(一)统考生报名点及报名咨询电话

1.专科起点升本科招生专业与统一考试科目对照表
2.湖北省2022年成人高考考生头像照片采集规范和标准
3.报名证明材料的扫描(翻拍)要求
4.湖北省2022年成人高考考生网上报名流程及填报说明
5.湖北省成人高校招生免试及照顾加分录取项目
6.湖北省2022年成人高考考生健康承诺书
以上就是2022年湖北成考报考安排,请需要报考的同学们一定要提前做好报考准备,按照要求提前准备好报考需要用到的资料和证件,在规定的时间内完成报名和确认,预祝同学们报考顺利。







