2022年下半年由于受疫情影响,很多自考生未能如期申请原定的下半年的免考申请,为深入贯彻落实“下基层、察民情、解民忧、暖民心”实践活动要求,配合做好我省2022年下半年自学考试毕业证办理工作,湖北省考试院在11月中旬增加了一次自学考试课程免考办理工作。其中具体的时间及可以申请免考的课程如下:

一、时间安排
(一)办理课程免考的前置学历查验截止时间为2022年11月16日。
(二)课程免考时间安排
1.考生网上申请时间为2022年11月15日-17日;考籍所在地网上确认时间为11月18日-22日;网上省级确认时间为11月23日-30日;课程免考结果发布时间为2022年12月1日。
2.课程免考现场确认环节实行网上确认,考生须根据课程免考申请按要求在“考生服务平台”提交相关材料后由考籍所在地进行网上确认。
3.当次办理结束后,考生可在“考生服务平台”查询免考办理结果。
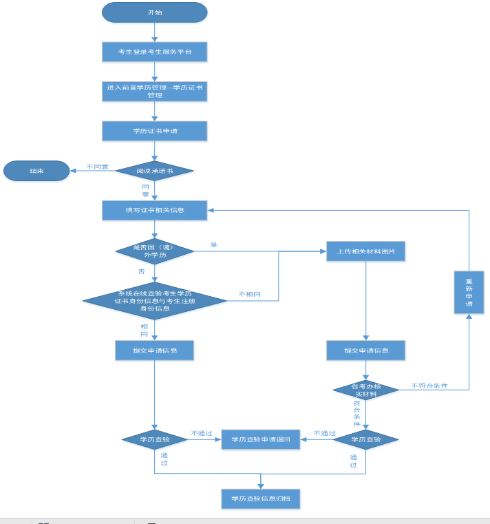
二、自考免考申请流程及说明

流程图说明:
考生服务平台中注册的个人身份信息与前置学历证书身份信息不一致的考生、国(境)外学历的考生须通过考生服务平台上传相关学历证书原件图片信息后,才能提交学历证书查验申请。具体要求如下:
身份信息变更(专科以上学历身份信息与现用身份信息不一致)考生需上传:学历证书、《中国高等教育学历认证报告》、身份证、户口本(标注本人身份的页面)、或其他能够证明本人身份信息变更的有效材料;
国(境)外学历考生需上传:学历证书、身份证、《教育部留学服务中心学历认证报告》。
以上就是2022年下半年湖北省自考补办的自考课程免考的时间及大致的流程,由于同学们需要进行申请并进行信息确认,所以请同学们一定要及时按照规定的时间在考生服务平台进行申请,并及时提交申请资料。







