根据《省教育厅关于做好2022年湖北省普通高等学校专升本工作的通知》(鄂教高函〔2022〕5号)精神,结合武昌首义学院普通专升本招生专业培养目标和要求,特制定本章程。

一、招生对象及条件
(一)招生对象
1.高职高专应届毕业生
2022年湖北高校普通全日制高职高专应届毕业生,报考时能如期毕业(以下简称“普通考生”)。考生毕业院校为我省普通本科院校、独立学院、独立设置的高职高专院校以及举办普通全日制高职高专教育的成人高等学校。
2.退役大学生士兵
遵守中华人民共和国宪法和法律,服役期间没有受到部队相关处分;在湖北省应征入伍;普通高校全日制高职(专科)毕业生及在校生(含高校新生)应征入伍,退役后完成高职学业。
符合大学生退役士兵报考条件的考生,在服役期间荣立三等功及以上奖励的,可申请免试就读武昌首义学院。
报名时,考生只能选择“普通考生”或“退役大学生士兵”中的一种考生类型报考武昌首义学院。
(二)报名条件
具有良好的思想品德和政治素质,热爱祖国,遵纪守法;修完普通高职高专教学计划规定的课程,成绩良好,能如期毕业;身体健康;专科所学专业与报考专业相近或相关,具体报考要求详见各专业招生计划表。
二、招生计划与报名资格条件
(一)招生计划:普通考生计划870人,退役大学生士兵招生计划通过湖北省高等学校普通专升本报名平台(以下简称“报名平台”,网址为:http://zsb.e21.cn)于志愿填报前公布。
(二)分专业招生计划与报名资格条件

(备注:退役大学生士兵招生计划单列,考生根据本人专科所学专业,参照报名资格条件从以上7个专业中选择报名)
(三)专业计划调整
根据省教育厅文件要求,当普通考生计划某专业报考人数不足,招生计划出现空余时,可将空余计划根据学生报名情况调整至其他专业使用;退役大学生士兵计划不调整到其他类别计划使用。调整情况根据教育厅工作进度安排在学校官方网站(http://www.wsyu.edu.cn下同)公布。
三、报名
2022年湖北省普通专升本统一报名平台网址:http://zsb.e21.cn。具体报名流程请登录报名平台查看《考生须知》。
(一)网上报名
1.普通考生
网络报名总体时间为2022年4月1日至4月9日。按照以下流程和办法进行:
(1)填报志愿(4月1日8:00-4月5日18:00)
考生注册账号并登录报名平台后,点击页面下方的“在线报名”模块,选择“普通考生”类别,按平台规定的步骤操作填报志愿。考生根据自己专科所学专业,报考武昌首义学院规定的专业,每名学生只能填报一个相关、相近专业,不允许跨文理大类报考。填报志愿期间考生可在报名平台查看分校分专业报名情况,并可修改志愿。
(2)学校进行专业志愿审核及考生查阅审核结果(4月6日8:00-18:00)
填报志愿结束后,学校对考生的志愿信息进行审核,考生志愿信息审核通过的考生不得再更改志愿信息。
(3)未通过专业审核的考生更正志愿(4月7日8:00-17:00)
志愿信息审核未通过的考生可在规定时间内更正一次志愿信息,具体时间以报名平台通知为准。
(4)学校对更正志愿的考生进行专业志愿终审(4月8日8:00-17:00)
(5)审核通过的学生下载打印报名表(4月6日8:00-4月9日14:00)
2.退役大学生士兵
分两个阶段进行:
(1)预报名(3月25日8:00-3月30日18:00)
考生注册账号并登录报名平台后,点击页面下方的“在线报名”模块,按平台规定的步骤操作报名。退役大学生士兵需在报名平台上传本人照片、身份证、退出现役证、普通全日制专科毕业证书(应届毕业生提供学籍证明)、入伍地证明等材料。申请免于参加综合考查的退役大学生士兵,还需上传个人立功受奖证明材料。
预报名期间,退役大学生士兵填写相关信息后,可下载打印《2022年湖北省退役大学生士兵普通高校专升本申请表》(系统自行生成),并提交县级人民政府征兵办公室盖章确认,盖章确认和本人签字后的申请表须于志愿填报结束(4月5日)前上传报名平台。
★温馨提示:非退役大学生士兵此阶段不需进行预报名。
(2)志愿填报(4月1日8:00-4月5日18:00)
预报名通过学校资格初审的退役大学生士兵考生根据自己专科所学专业,报考武昌首义学院规定的专业,每名学生只能填报一个相关、相近专业,不允许跨文理大类报考。填报志愿期间考生可在报名平台查看分校分专业报名情况,并可修改志愿。未参加预报名的退役大学生士兵不能填报退役大学生士兵志愿。
(3)学校进行专业志愿审核及考生查阅审核结果(4月6日8:00-18:00)
填报志愿结束后,学校对考生的志愿信息进行审核,考生志愿信息审核通过的考生不得再更改志愿信息。
(4)未通过专业审核的考生更正志愿(4月7日8:00-17:00)
志愿信息审核未通过的考生可在规定时间内更正一次志愿信息,具体时间以报名平台通知为准。
(5)学校对更正志愿的考生进行专业志愿终审(4月8日8:00-17:00)
(6)审核通过的学生下载打印报名表(4月6日8:00-4月9日14:00)
(二)资格审查武昌首义学院2022年普通专升本实行线上报名资格审查。考生在省平台填报志愿审核通过后,还须登录武昌首义学院专升本工作网站(网址:http://jwc.wsyu.edu.cn/zsbbm/84916.htm,下同)注册账号,填报信息,提交资格审查材料,具体要求如下:
1.普通考生
包括本人电子照片、居民身份证正反面、学籍证明材料(教育部学籍在线验证报告或毕业证书)、《2022年湖北省高校普通专升本学生报名申请表》等。
2.退役大学生士兵
包括本人电子照片、居民身份证正反面、退出现役证、普通全日制专科毕业证书或《教育部学籍在线验证报告》、入伍地证明、经入伍批准地县级人民政府征兵办公室盖章和本人签字的《2022年湖北省退役大学生士兵普通高校专升本申请表》等材料。申请免于参加综合考查的退役大学生士兵,还需上传个人立功受奖证明材料。
《教育部学籍在线验证报告》获取方法可查阅武昌首义学院专升本工作网站通知,具体请登录工作网站查看《注册须知》。资格审查结果,4月9日前在武昌首义学院专升本工作网站公布,具体请考生及时关注学校官方网站工作通知。
根据省教育厅有关文件精神,资格审查将贯穿招生、考试、录取、报到等工作全过程,考生对所提交资料的真实性负责,在整个“专升本”各工作环节,一旦发现考生有弄虚作假、违规违纪行为,一律取消考生报名、考试、录取、报到资格。
(三)缴费
4月6日-4月9日,报名成功的考生可登录学校官方网站网上缴纳报名费。具体安排请考生及时关注学校官方网站工作通知。逾期未缴纳报名考试费的考生,视为自动放弃考试资格。报名考试费缴纳后,无论参加考试与否,一律不再退费。
(四)领取准考证
2022年5月7日前,资格审查合格,缴费成功的考生可在学校专升本工作网站下载打印准考证。
★网络报名特别注意事项
1.网络报名时考生须提交本人电子照片。电子照片须真实表达考生本人相貌。禁止对电子照片图像整体或局部进行镜像旋转等变换操作。不得对人像特征(如伤疤、痣、发型等)进行技术处理。除头像外,不得添加边框、文字、图案等其他内容。数字化图像文件为宽480像素*高640像素,分辨率300dpi,应符合JPEG标准,压缩后文件大小一般在20KB至40KB。
2.填报个人基本信息时,真实姓名、身份证号务必准确填写。若姓名中含有间隔符,请使用“•”,如“达•芬奇”。身份证号必须为18位,所有数字请用半角输入。
四、考试
(一)考试科目
1.普通考生
考试科目分为1门公共课和1门专业课。公共课科目为大学英语(科目1),大学英语全省统一命题、考试、阅卷。专业课科目(科目2)由武昌首义学院自主确定并命题、阅卷。大学英语考试时长120分钟,总分100分;专业课科目考试时长90分钟,总分100分。大学英语及各专业课科目的考试大纲,考生可登录武昌首义学院专升本工作网站查阅。
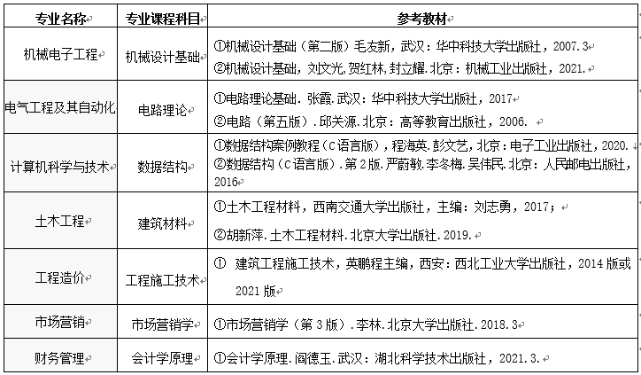
普通类考生专业课程考试科目及参考教材见下表:

2.退役大学生士兵
退役大学生士兵免于文化课考试,参加由武昌首义学院组织的职业技能综合考查。
退役大学生士兵职业技能综合考查采用技能操作考试方式进行,总分100分,考试时间90分钟。技能操作考试主要考查考生对计算机基本使用、通用办公软件处理等掌握情况。技能操作考试分四个考试小项目,每个项目25分,全卷100分。采用上机考试进行。荣立三等功及以上的考生可申请免于参加职业技能综合考查。
★关于“荣立三等功及以上的退役大学生士兵考生可免于参加综合考查”的说明:三等功的退役大学生士兵考生同其他考生一样,需按照报名程序登录填报信息并提交相关资料。志愿填报环节结束后,打印《2022年湖北省退役大学生士兵普通高校专升本申请表》。
(二)考试时间和地点
1.考试时间
(1)普通考生
大学英语(科目1):2022年5月8日上午9:00-11:00;
专业课(科目2):2022年5月8日下午14:00-15:30。
(2)退役大学生士兵
技能操作考试:2022年5月8日下午14:00-15:30
2.考试地点
普通类考生:武昌首义学院广才楼(18号教学楼)。
退役大学生士兵:武昌首义学院计算机中心。
3.注意事项
(1)2022年5月7日9:00—17:00考生可凭准考证来学校看考场并熟悉周边环境;
(2)考生应持本人身份证、准考证到武昌首义学院指定考场参加普通“专升本”考试;
(3)考生在参与考试中应全程佩戴口罩,凭健康码、通信行程码绿码入场,入场时主动接受执勤人员测温,体温异常者在备用考场考试,并由学校根据疫情防控应急方案报相关部门处理。有关疫情防控的具体措施和要求将在学校专升本工作网站发布。
(三)成绩查询
2022年5月20日17:30起,考生可登录学校专升本工作网站查询各科目考试成绩。
(四)成绩复核
考生如对考试成绩有疑问,可在学校专升本工作网站下载、填写查分申请表,5月22日12:00前发至1147593477 qq.com,以系统邮件发出时间为准,逾期不再受理。受理申请后,学校纪检组按照规定程序查阅试卷,主要核查是否有漏评、加错分、漏登分、登错分等现象。若有误,则按考生实际成绩更正,不对试卷进行复评。查分结果于5月24日上午电话反馈考生。
五、录取
(一)普通考生
1.录取
依据考生各门课程考试的总成绩,分招生专业按招生计划数从高分到低分依次录取。若总分相同时,按科目1成绩排序录取;科目1成绩相同,再按科目2成绩排序录取等。
2.补录
如武昌首义学院已完成招生计划,不再进行补录。如有未完成的普通考生计划,第一轮录取结束,根据省教育厅公布的补录计划组织补录。第一轮未被录取的考生,可根据省教育厅对外公布的补录计划及相应报名条件进行补录报名。第一轮已被录取的考生不得再参加补录报名。补录按大学英语科目成绩对报名参加补录的考生分专业从高分到低分依次录取。补录时间根据省教育厅工作进度安排,具体请考生关注湖北省统一报名平台工作通知。
(二)退役大学生士兵
退役大学生士兵录取与普通考生录取同步进行。
1.录取
依据退役大学生士兵职业技能综合考查结果,从高分到低分依次录取。对申请免于参加综合考查的退役大学生士兵,经学校资格审查通过后按相关要求办理录取手续。
2.补录
如武昌首义学院已完成招生计划,不再进行补录。如果武昌首义学院退役大学生士兵计划未完成,按省教育厅相关规定进行补录。补录时,学校组织技能操作考查,依据考生技能操作考查成绩,结合考生志愿、在校期间成绩、服役期间表现等情况,综合评价,在计划内择优录取。补录时间根据省教育厅工作进度安排,具体请考生关注湖北省统一报名平台工作通知。
(三)公示预录取名单
5月下旬左右公示预录取考试名单,公示期一周,具体时间将在学校专升本工作网站发布。
(四)复核备案
公示无异议的普通“专升本”学生录取名单,于2022年8月10日前报省教育厅复核备案。
(五)发放录取通知书
通过复核备案的普通“专升本”学生由武昌首义学院于8月20日前通过邮政特快专递发放录取通知书。
被录取的考生凭录取通知书办理户口和档案迁移手续,具体报到时间以通知书要求为准。学校将详细核查报到情况并报省教育厅复查。
六、收费项目和标准
根据《湖北省物价局、湖北省教育厅关于规范教育招生考试收费有关问题的通知》(鄂价费﹝2006﹞107号)文件规定,报名参加武昌首义学院普通专升本考试的考生应向本校缴纳普通专升本报名考费,收费标准为:普通考生类80元/生,退役大学生士兵考生50元/生,其中申请免试的退役大学生士兵考生免费。
专升本学生入学后的收费项目和标准与武昌首义学院2022年同一专业全日制普通本科生一致。
七、学籍复核及入学政策
(一)入学报到及学籍管理
普通“专升本”学生入学报到后,学校进行入学资格复查,复查合格后进行学籍注册。逾期未报到的学生,按自动放弃入学资格处理。普通“专升本”学生单独编班组织教学,在本科专业学习阶段,不得转专业或转学。
专升本学生(含退役大学生士兵)为高等学校普通全日制学生,学制2年或3年,不得采取非全日制学习形式就读,入学后不得转专业和转学。专升本学生修完本科教学计划规定的内容达到毕业要求的,颁发本科毕业证书,其毕业证书上标注“在本校XX专业专科起点本科学习”,学习时间按进入本科阶段学习和颁发毕业证书实际时间填写。普通“专升本”学生达到学校学士授予要求的,可申请授予学士学位。
(二)入学政策
普通“专升本”学生本科在校期间与其他本科生一样享受奖学金、助学金等待遇,就业按国家有关普通全日制本科毕业生的就业政策执行。
八、联系方式
咨询电话:027-88426116 88426123(招生办公室)027-88426328 88426296(教务处)
报名咨询时间:自本简章公布之日起至2022年4月7日17:00
举报电话:027-88426011邮箱:2116024050 qq.com
邮寄地址:湖北省武汉市洪山区南李路22号武昌首义学院(原华中科技大学武昌分校)招生办公室
邮政编码:430064
招生网址:http://www.wsyu.edu.cn http://zs.wsyu.edu.cn
行车路线:
1.武昌火车站公交901路、916路、570路南李路华工分校站下车;地铁7号线(青龙山地铁小镇方向)湖工大站下车A、D出口。
2.汉口火车站公交10路至武昌火车站综合体站转901路,公交561路至中山路津水路站转901或916南李路华工分校站下车;地铁2号线(佛祖岭方向)至螃蟹岬站转地铁7号线(青龙山地铁小镇方向)湖工大站下车A、D出口。
3.武汉火车站公交540路至丁字桥路武珞路口站转587路南李路华工分校站下车;地铁4号线(黄金口方向)至武昌火车站站转地铁7号线(青龙山地铁小镇方向)湖工大站下车A、D出口。
4.武汉天河国际机场机场巴士1号线至傅家坡客运站转543路,至恒安路雅安街站转901路或丁字桥路武珞路口站转587路南李路华工分校站下车;地铁2号线(佛祖岭方向)至螃蟹岬站转地铁7号线(青龙山地铁小镇方向)湖工大站下车A、D出口。
5.外地来汉车辆东面来汉车辆,在三环线“民族大道”出口下,右转上民族大道,直行至民族大道与南湖大道交汇路口,左转至南湖大道,直行至尽头右转500米即到。西面来汉车辆,在三环线“文化大道、珞狮南路”出口下,左转沿珞狮路方向至南湖大道路口(不上高架桥)左转直行至尽头右转500米即到。
九、特别说明武昌首义学院严格按照湖北省教育厅相关政策要求组织开展“专升本”工作,未委托或授权任何组织或个人以任何形式组织开展武昌首义学院2022年普通“专升本”招生考试培训工作;学校“专升本”工作程序严格按照省教育厅有关文件执行,所有的工作均以学校官方网站通知为准。请各位考生、家长及关心武昌首义学院发展的朋友们提高警惕,谨防上当受骗。
附件1:武昌首义学院2022年普通专升本招生专业简介
附件2:2022年普通专升本《大学英语》考试大纲
武昌首义学院
2022年3月21日
以上就是2022年武昌首义学院专升本招生简章的全部内容了,祝大家都能在专升本考试中有个好成绩。
编辑推荐:







